前言
HashMap 是无论在工作还是面试中都非常常见常考的数据结构。
比如 Leetcode 第一题 Two Sum 的某种变种的最优解就是需要用到 HashMap 的,高频考题 LRU Cache 是需要用到 LinkedHashMap 的。
HashMap 用起来很简单,底层实现也不复杂,先来看几道常见的面试题吧。相信大家多多少少都能回答上来一点,不清楚的地方就仔细阅读本文啦~这篇文章带你深挖到 HashMap 的老祖宗,保证吊打面试官
- == 和 equals() 的区别?
- 为什么重写 equals() 就必须要重写 hashCode()?
- Hashtable, HashSet 和 HashMap 的区别和联系
- 处理 hash 冲突有哪些方法?Java 中用的哪一种?为什么?另一种方法你在工作中用过吗?在什么情况下用得多?
- 徒手实现一个 HashMap 吧
本文分以下章节:
- Set 和 Map 家族简介
- HashMap 实现原理
- 关于 hashCode() 和 equals()
- 哈希冲突详解
- HashMap 基本操作
- HashMap面试的二十一问
Set 家族
在讲 Map 之前,我们先来看看 Set。
集合的概念我们初中数学就学过了,就是里面不能有重复元素,这里也是一样。
Set 在 Java 中是一个接口,可以看到它是 java.util 包中的一个集合框架类,具体的实现类有很多:
其中比较常用的有三种:
HashSet: 采用 Hashmap 的 key 来储存元素,主要特点是无序的,基本操作都是 O(1) 的时间复杂度,很快。
LinkedHashSet: 这个是一个 HashSet + LinkedList 的结构,特点就是既拥有了 O(1) 的时间复杂度,又能够保留插入的顺序。
TreeSet: 采用红黑树结构,特点是可以有序,可以用自然排序或者自定义比较器来排序;缺点就是查询速度没有 HashSet 快。
Map 家族
Map 是一个键值对 (Key - Value pairs),其中 key 是不可以重复的,毕竟 set 中的 key 要存在这里面。
那么与 Set 相对应的,Map 也有这三个实现类:
HashMap: 与 HashSet 对应,也是无序的,O(1)。
LinkedHashMap: 这是一个「HashMap + 双向链表」的结构,落脚点是 HashMap,所以既拥有 HashMap 的所有特性还能有顺序。
TreeMap: 是有序的,本质是用二叉搜索树来实现的。
HashMap 实现原理
对于 HashMap 中的每个 key,首先通过 hash function 计算出一个 hash 值,这个hash值就代表了在 buckets 里的编号,而 buckets 实际上是用数组来实现的,所以把这个数值模上数组的长度得到它在数组的 index,就这样把它放在了数组里。
那么这里有几个问题:
如果不同的元素算出了相同的哈希值,那么该怎么存放呢?
答:这就是哈希碰撞,即多个 key 对应了同一个桶。
HashMap 中是如何保证元素的唯一性的呢?即相同的元素会不会算出不同的哈希值呢?
答:通过 hashCode() 和 equals() 方法来保证元素的唯一性。
如果 pairs 太多,buckets 太少怎么破?
答:Rehasing. 也就是碰撞太多的时候,会把数组扩容至两倍(默认)。所以这样虽然 hash 值没有变,但是因为数组的长度变了,所以算出来的 index 就变了,就会被分配到不同的位置上了,就不用挤在一起了,小伙伴们我们江湖再见~
那什么时候会 rehashing 呢?也就是怎么衡量桶里是不是足够拥挤要扩容了呢?
答:load factor. 即用 pair 的数量除以 buckets 的数量,也就是平均每个桶里装几对。Java 中默认值是 0.75f,如果超过了这个值就会 rehashing.
关于 hashCode() 和 equals()
如果 key 的 hashCode() 值相同,那么有可能是要发生 hash collision 了,也有可能是真的遇到了另一个自己。那么如何判断呢?继续用 equals() 来比较。
也就是说,
hashCode() 决定了 key 放在这个桶里的编号,也就是在数组里的 index;
equals() 是用来比较两个 object 是否相同的。
那么该如何回答这道经典面试题:
为什么重写 equals() 方法,一定要重写 hashCode() 呢?
答:首先我们有一个假设:任何两个 object 的 hashCode 都是不同的。
那么在这个条件下,有两个 object 是相等的,那如果不重写 hashCode(),算出来的哈希值都不一样,就会去到不同的 buckets 了,就迷失在茫茫人海中了,再也无法相认,就和 equals() 条件矛盾了,证毕。
撒花~~???
接下来我们再对这两个方法一探究竟:
其实 hashCode() 和 equals() 方法都是在 Object class 这个老祖宗里定义的,Object 是所有 Java 中的 class 的鼻祖,默认都是有的,甩不掉的。
那既然是白给的,我们先来看看大礼包里有什么,谷歌 Object 的 Oracle 文档:
所以这些方法都是可以直接拿来用的呢~
回到 hashCode() 和 equals(),那么如果这个新的 class 里没有重写 (override) 这两个方法,就是默认继承 Object class 里的定义了。
那我们点进去来看看 equals() 是怎么定义的:
记笔记:
equals() 方法就是比较这两个 references 是否指向了同一个 object.
嗯???你在逗我吗??那岂不是和 == 一样了??
补充:
我们常用的比较大小的符号之==
如果是 primitive type,那么 == 就是比较数值的大小;
如果是 reference type,那么就比较的是这两个 reference 是否指向了同一个 object。
再补充:
Java 的数据类型可以分为两种:
Primitive type 有且仅有8种:byte, short, int, long, float, double, char, boolean.
其他都是 Reference type.
所以虽然 Java 声称 “Everything is object”,但是还是有非 object 数据类型的存在的。
我不信,我要去源码里看看它是怎么实现的。
哈,还真是的,绕了这么半天,equals() 就是用 == 来实现的!
那为什么还弄出来这么个方法呢?
答:为了让你 override~
比如一般来说我们比较字符串就是想比较这两个字符串的内容的,那么:
str1 = “tianxiaoqi”;str2 = new String(“tianxiaoqi”);
str1 == str2; // return falsestr1.equals(str2); // return true
因为 String 里是重写了 equals() 方法的:
老祖宗留给你就是让你自己用的,如果你不用,那人家也提供了默认的方法,也是够意思了。
好了,我们再去看 hashCode() 的介绍:
那至于 hashCode() 返回的究竟是什么,和本文关联不太大,结论就是:
返回的并不一定是对象的(虚拟)内存地址,具体取决于运行时库和JVM的具体实现。
但无论是怎么实现的,都需要遵循文档上的约定,也就是对不同的 object 会返回唯一的哈希值。
哈希冲突详解
一般来说哈希冲突有两大类解决方式[2]
- Separate chaining
- Open addressing
Java 中采用的是第一种 Separate chaining,即在发生碰撞的那个桶后面再加一条“链”来存储,那么这个“链”使用的具体是什么数据结构,不同的版本稍有不同:
在 JDK1.6 和 1.7 中,是用链表存储的,这样如果碰撞很多的话,就变成了在链表上的查找,worst case 就是 O(n);
在 JDK 1.8 进行了优化,当链表长度较大时(超过 8),会采用红黑树来存储,这样大大提高了查找效率。
(话说,这个还真的喜欢考,已经在多次面试中被问过了,还有面试官问为什么是超过“8”才用红黑树?)
第二种方法 open addressing 也是非常重要的思想,因为在真实的分布式系统里,有很多地方会用到 hash 的思想但又不适合用 seprate chaining。
这种方法是顺序查找,如果这个桶里已经被占了,那就按照“某种方式”继续找下一个没有被占的桶,直到找到第一个空的。
如图所示,John Smith 和 Sandra Dee 发生了哈希冲突,都被计算到 152 号桶,于是 Sandra 就去了下一个空位 - 153 号桶,当然也会对之后的 key 发生影响:Ted Baker 计算结果本应是放在 153 号的,但鉴于已经被 Sandra 占了,就只能再去下一个空位了,所以到了 154 号。
这种方式叫做 Linear probing 线性探查,就像上图所示,一个个的顺着找下一个空位。当然还有其他的方式,比如去找平方数,或者 Double hashing.
HashMap 基本操作
每种数据结构的基本操作都无外乎增删改查这四种,具体到 HashMap 来说,
- 增:put(K key, V value)
- 删:remove(Object key)
- 改:还是用的 put(K key, V value)
- 查:get(Object key) / containsKey(Object key)
细心的同学可能发现了,为什么有些 key 的类型是 Object,有些是 K 呢?这还不是因为 equals()…
这是因为,在 get/remove 的时候,不一定是用的同一个 object。
还记得那个 str1 和 str2 都是田小齐的例子吗?那比如我先 put(str1, value),然后用 get(str2) 的时候,也是想要到 tianxiaoqi 对应的 value 呀!不能因为我换了身衣服就不认得我了呀!所以在 get/remove 的时候并没有很限制 key 的类型,方便另一个自己相认。
其实这些 API 的操作流程大同小异,我们以最复杂的 put(K key, V value) 来讲:
- 首先要拿到 array 中要放的位置的 index
- 怎么找 index 呢,这里我们可以单独用 getIndex() method 来做这件事;
- 具体怎么做,就是通过 hash function 算出来的值,模上数组的长度;
- 那拿到了这个位置的 Node,我们开始 traverse 这个 LinkedList,这就是在链表上的操作了,
- 如果找的到,就更新一下 value;
- 如果没找到,就把它放在链表上,可以放头上,也可以放尾上,一般我喜欢放头上,因为新加入的元素用到的概率总是大一些,但并不影响时间复杂度。
代码如下:
public V put(K key, V value) {
int index = getIndex(key);
Node<K, V> node = array[index];
Node<K, V> head = node;
while (node != null) {
// 原来有这个 key,仅更新值
if (checkEquals(key, node)) {
V preValue = node.value;
node.value = value;
return preValue;
}
node = node.next;
}
// 原来没有这个 key,新加这个 node
Node<K, V> newNode = new Node(key, value);
newNode.next = head;
array[index] = newNode;
return null;
}
至于更多的细节比如加一些 rehashing 啊,load factor 啊,大家可以参考源码。
读完源码大家可以做做 Leetcode 706 题练手,so easy~
与 Hashtable 的区别
这是一个年龄暴露贴,HashMap 与 Hashtable 的关系,就像 ArrayList 与 Vector,以及 StringBuilder 与 StringBuffer。
Hashtable 是早期 JDK 提供的接口,HashMap 是新版的;它们之间最显著的区别,就是 Hashtable 是线程安全的,HashMap 并非线程安全。
这是因为 Java 5.0 之后允许数据结构不考虑线程安全的问题,因为实际工作中我们发现没有必要在数据结构的层面上上锁,加锁和放锁在系统中是有开销的,内部锁有时候会成为程序的瓶颈。
所以 HashMap, ArrayList, StringBuilder 不再考虑线程安全的问题,性能提升了很多,当然,线程安全问题也就转移给我们程序员了。
另外一个区别就是:HashMap 允许 key 中有 null 值,Hashtable 是不允许的。这样的好处就是可以给一个默认值。
好了,最后我们看下常考题吧。
Top K 问题
非常常考的 Top K 问题,也是大厂面试中规中矩的题,这两题大同小异,这里以第一题为例。
题意:
给一组词,统计出现频率最高的 k 个。
比如说 “I love leetcode, I love coding” 中频率最高的 2 个就是 I 和 love 了。
有同学觉得这题特别简单,但其实这题只是母题,它可以升级到系统设计层面来问:
在某电商网站上,过去的一小时内卖出的最多的 k 种货物。
我们先看算法层面:
思路:
统计下所有词的频率,然后按频率排序取最高的前 k 个呗。
细节:
用 HashMap 存放单词的频率,用 minHeap/maxHeap 来取前 k 个。
实现:
- 建一个
HashMap <key = 单词,value = 出现频率>,遍历整个数组,相应的把这个单词的出现次数 + 1.
这一步时间复杂度是 O(n).
- 用 size = k 的 minHeap 来存放结果,定义好题目中规定的比较顺序
a. 首先按照出现的频率排序;
b. 频率相同时,按字母顺序。 - 遍历这个 map,如果
a. minHeap 里面的单词数还不到 k 个的时候就加进去;
b. 或者遇到更高频的单词就把它替换掉。
时空复杂度分析:
第一步是 O(n),第三步是 nlog(k),所以加在一起时间复杂度是 O(nlogk).
用了一个额外的 heap 和 map,空间复杂度是 O(n).
代码:
class Solution {
public List<String> topKFrequent(String[] words, int k) {
// Step 1
Map<String, Integer> map = new HashMap<>();
for (String word : words) {
Integer count = map.getOrDefault(word, 0);
count++;
map.put(word, count);
}
// Step 2
PriorityQueue<Map.Entry<String, Integer>> minHeap = new PriorityQueue<>(k+1, new Comparator<Map.Entry<String, Integer>>() {
@Override
public int compare(Map.Entry<String, Integer> e1, Map.Entry<String, Integer> e2) {
if(e1.getValue() == e2.getValue()) {
return e2.getKey().compareTo(e1.getKey());
}
return e1.getValue().compareTo(e2.getValue());
}
});
// Step 3
List<String> res = new ArrayList<>();
for(Map.Entry<String, Integer> entry : map.entrySet()) {
minHeap.offer(entry);
if(minHeap.size() > k) {
minHeap.poll();
}
}
while(!minHeap.isEmpty()) {
res.add(minHeap.poll().getKey());
}
Collections.reverse(res);
return res;
}
}
HashMap面试的二十一问
1:HashMap 的数据结构?
A:哈希表结构(链表散列:数组+链表)实现,结合数组和链表的优点。当链表长度超过 8 时,链表转换为红黑树。
transient Node<K,V>\[\] table;
2:HashMap 的工作原理?
HashMap 底层是 hash 数组和单向链表实现,数组中的每个元素都是链表,由 Node 内部类(实现 Map.Entry接口)实现,HashMap 通过 put & get 方法存储和获取。
存储对象时,将 K/V 键值传给 put() 方法:
①、调用 hash(K) 方法计算 K 的 hash 值,然后结合数组长度,计算得数组下标;
②、调整数组大小(当容器中的元素个数大于 capacity * loadfactor 时,容器会进行扩容resize 为 2n);
③、i.如果 K 的 hash 值在 HashMap 中不存在,则执行插入,若存在,则发生碰撞;
ii.如果 K 的 hash 值在 HashMap 中存在,且它们两者 equals 返回 true,则更新键值对;
iii. 如果 K 的 hash 值在 HashMap 中存在,且它们两者 equals 返回 false,则插入链表的尾部(尾插法)或者红黑树中(树的添加方式)。
(JDK 1.7 之前使用头插法、JDK 1.8 使用尾插法)(注意:当碰撞导致链表大于 TREEIFY_THRESHOLD = 8 时,就把链表转换成红黑树)
获取对象时,将 K 传给 get() 方法:①、调用 hash(K) 方法(计算 K 的 hash 值)从而获取该键值所在链表的数组下标;②、顺序遍历链表,equals()方法查找相同 Node 链表中 K 值对应的 V 值。
hashCode 是定位的,存储位置;equals是定性的,比较两者是否相等。
3.当两个对象的 hashCode 相同会发生什么?
因为 hashCode 相同,不一定就是相等的(equals方法比较),所以两个对象所在数组的下标相同,"碰撞"就此发生。又因为 HashMap 使用链表存储对象,这个 Node 会存储到链表中。
4.你知道 hash 的实现吗?为什么要这样实现?
JDK 1.8 中,是通过 hashCode() 的高 16 位异或低 16 位实现的:(h = k.hashCode()) ^ (h >>> 16),主要是从速度,功效和质量来考虑的,减少系统的开销,也不会造成因为高位没有参与下标的计算,从而引起的碰撞。
5.为什么要用异或运算符?
保证了对象的 hashCode 的 32 位值只要有一位发生改变,整个 hash() 返回值就会改变。尽可能的减少碰撞。
6.HashMap 的 table 的容量如何确定?loadFactor 是什么?该容量如何变化?这种变化会带来什么问题?
①、table 数组大小是由 capacity 这个参数确定的,默认是16,也可以构造时传入,最大限制是1<<30;
②、loadFactor 是装载因子,主要目的是用来确认table 数组是否需要动态扩展,默认值是0.75,比如table 数组大小为 16,装载因子为 0.75 时,threshold 就是12,当 table 的实际大小超过 12 时,table就需要动态扩容;
③、扩容时,调用 resize() 方法,将 table 长度变为原来的两倍(注意是 table 长度,而不是 threshold)
④、如果数据很大的情况下,扩展时将会带来性能的损失,在性能要求很高的地方,这种损失很可能很致命。
7.HashMap中put方法的过程?
答:“调用哈希函数获取Key对应的hash值,再计算其数组下标;
如果没有出现哈希冲突,则直接放入数组;如果出现哈希冲突,则以链表的方式放在链表后面;
如果链表长度超过阀值( TREEIFY THRESHOLD==8),就把链表转成红黑树,链表长度低于6,就把红黑树转回链表;
如果结点的key已经存在,则替换其value即可;
如果集合中的键值对大于12,调用resize方法进行数组扩容。”
8.数组扩容的过程?
创建一个新的数组,其容量为旧数组的两倍,并重新计算旧数组中结点的存储位置。结点在新数组中的位置只有两种,原下标位置或原下标+旧数组的大小。
9.拉链法导致的链表过深问题为什么不用二叉查找树代替,而选择红黑树?为什么不一直使用红黑树?
之所以选择红黑树是为了解决二叉查找树的缺陷,二叉查找树在特殊情况下会变成一条线性结构(这就跟原来使用链表结构一样了,造成很深的问题),遍历查找会非常慢。
而红黑树在插入新数据后可能需要通过左旋,右旋、变色这些操作来保持平衡,引入红黑树就是为了查找数据快,解决链表查询深度的问题,我们知道红黑树属于平衡二叉树,但是为了保持“平衡”是需要付出代价的,但是该代价所损耗的资源要比遍历线性链表要少,所以当长度大于8的时候,会使用红黑树,如果链表长度很短的话,根本不需要引入红黑树,引入反而会慢。
10.说说你对红黑树的见解?
- 每个节点非红即黑
- 根节点总是黑色的
- 如果节点是红色的,则它的子节点必须是黑色的(反之不一定)
- 每个叶子节点都是黑色的空节点(NIL节点)
- 从根节点到叶节点或空子节点的每条路径,必须包含相同数目的黑色节点(即相同的黑色高度)
11.jdk8中对HashMap做了哪些改变?
在java 1.8中,如果链表的长度超过了8,那么链表将转换为红黑树。(桶的数量必须大于64,小于64的时候只会扩容)
发生hash碰撞时,java 1.7 会在链表的头部插入,而java 1.8会在链表的尾部插入
在java 1.8中,Entry被Node替代(换了一个马甲。
12.HashMap,LinkedHashMap,TreeMap 有什么区别?
HashMap 参考其他问题;
LinkedHashMap 保存了记录的插入顺序,在用 Iterator 遍历时,先取到的记录肯定是先插入的;遍历比 HashMap 慢;
TreeMap 实现 SortMap 接口,能够把它保存的记录根据键排序(默认按键值升序排序,也可以指定排序的比较器)
13.HashMap & TreeMap & LinkedHashMap 使用场景?
一般情况下,使用最多的是 HashMap。
HashMap:在 Map 中插入、删除和定位元素时;
TreeMap:在需要按自然顺序或自定义顺序遍历键的情况下;
LinkedHashMap:在需要输出的顺序和输入的顺序相同的情况下。
14.HashMap 和 HashTable 有什么区别?
①、HashMap 是线程不安全的,HashTable 是线程安全的;
②、由于线程安全,所以 HashTable 的效率比不上 HashMap;
③、HashMap最多只允许一条记录的键为null,允许多条记录的值为null,而 HashTable不允许;
④、HashMap 默认初始化数组的大小为16,HashTable 为 11,前者扩容时,扩大两倍,后者扩大两倍+1;
⑤、HashMap 需要重新计算 hash 值,而 HashTable 直接使用对象的 hashCode
15.Java 中的另一个线程安全的与 HashMap 极其类似的类是什么?同样是线程安全,它与 HashTable 在线程同步上有什么不同?
ConcurrentHashMap 类(是 Java并发包 java.util.concurrent 中提供的一个线程安全且高效的 HashMap 实现)。
HashTable 是使用 synchronize 关键字加锁的原理(就是对对象加锁);
而针对 ConcurrentHashMap,在 JDK 1.7 中采用 分段锁的方式;JDK 1.8 中直接采用了CAS(无锁算法)+ synchronized。
16.HashMap & ConcurrentHashMap 的区别?
除了加锁,原理上无太大区别。另外,HashMap 的键值对允许有null,但是ConCurrentHashMap 都不允许。
17.为什么 ConcurrentHashMap 比 HashTable 效率要高?
HashTable 使用一把锁(锁住整个链表结构)处理并发问题,多个线程竞争一把锁,容易阻塞;
ConcurrentHashMap
-
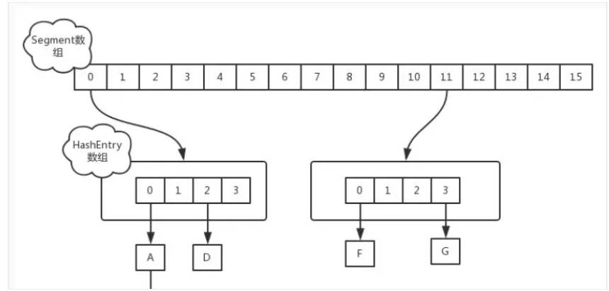
JDK 1.7 中使用分段锁(ReentrantLock + Segment + HashEntry),相当于把一个 HashMap 分成多个段,每段分配一把锁,这样支持多线程访问。锁粒度:基于 Segment,包含多个 HashEntry。
-
JDK 1.8 中使用 CAS + synchronized + Node + 红黑树。锁粒度:Node(首结
点)(实现 Map.Entry)。锁粒度降低了。
18.针对 ConcurrentHashMap 锁机制具体分析(JDK 1.7 VS JDK 1.8)
JDK 1.7 中,采用分段锁的机制,实现并发的更新操作,底层采用数组+链表的存储结构,包括两个核心静态内部类 Segment 和 HashEntry。
①、Segment 继承 ReentrantLock(重入锁) 用来充当锁的角色,每个 Segment 对象守护每个散列映射表的若干个桶;
②、HashEntry 用来封装映射表的键-值对;
③、每个桶是由若干个 HashEntry 对象链接起来的链表
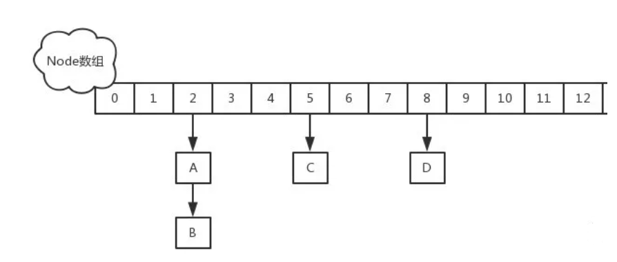
JDK 1.8 中,采用Node + CAS + Synchronized来保证并发安全。取消类 Segment,直接用 table 数组存储键值对;当 HashEntry 对象组成的链表长度超过 TREEIFY_THRESHOLD 时,链表转换为红黑树,提升性能。底层变更为数组 + 链表 + 红黑树。
19.ConcurrentHashMap 在 JDK 1.8 中,为什么要使用内置锁 synchronized 来代替重入锁 ReentrantLock?
①、粒度降低了;
②、JVM 开发团队没有放弃 synchronized,而且基于 JVM 的 synchronized 优化空间更大,更加自然。
③、在大量的数据操作下,对于 JVM 的内存压力,基于 API 的 ReentrantLock 会开销更多的内存。
20.ConcurrentHashMap 简单介绍?
①、重要的常量:
private transient volatile int sizeCtl;
当为负数时,-1 表示正在初始化,-N 表示 N - 1 个线程正在进行扩容;
当为 0 时,表示 table 还没有初始化;
当为其他正数时,表示初始化或者下一次进行扩容的大小。
②、数据结构:
Node 是存储结构的基本单元,继承 HashMap 中的 Entry,用于存储数据;
TreeNode 继承 Node,但是数据结构换成了二叉树结构,是红黑树的存储结构,用于红黑树中存储数据;
TreeBin 是封装 TreeNode 的容器,提供转换红黑树的一些条件和锁的控制。
③、存储对象时(put() 方法):
如果没有初始化,就调用 initTable() 方法来进行初始化;
如果没有 hash 冲突就直接 CAS 无锁插入;
如果需要扩容,就先进行扩容;
如果存在 hash 冲突,就加锁来保证线程安全,两种情况:一种是链表形式就直接遍历
到尾端插入,一种是红黑树就按照红黑树结构插入;
如果该链表的数量大于阀值 8,就要先转换成红黑树的结构,break 再一次进入循环
如果添加成功就调用 addCount() 方法统计 size,并且检查是否需要扩容。
④、扩容方法 transfer():默认容量为 16,扩容时,容量变为原来的两倍。
helpTransfer():调用多个工作线程一起帮助进行扩容,这样的效率就会更高。
⑤、获取对象时(get()方法):
计算 hash 值,定位到该 table 索引位置,如果是首结点符合就返回;
如果遇到扩容时,会调用标记正在扩容结点 ForwardingNode.find()方法,查找该结点,匹配就返回;
以上都不符合的话,就往下遍历结点,匹配就返回,否则最后就返回 null。
21.ConcurrentHashMap 的并发度是什么?
程序运行时能够同时更新 ConccurentHashMap 且不产生锁竞争的最大线程数。默认为 16,且可以在构造函数中设置。
没有初始化,就调用 initTable() 方法来进行初始化;
如果没有 hash 冲突就直接 CAS 无锁插入;
如果需要扩容,就先进行扩容;
如果存在 hash 冲突,就加锁来保证线程安全,两种情况:一种是链表形式就直接遍历
到尾端插入,一种是红黑树就按照红黑树结构插入;
如果该链表的数量大于阀值 8,就要先转换成红黑树的结构,break 再一次进入循环
如果添加成功就调用 addCount() 方法统计 size,并且检查是否需要扩容。
④、扩容方法 transfer():默认容量为 16,扩容时,容量变为原来的两倍。
helpTransfer():调用多个工作线程一起帮助进行扩容,这样的效率就会更高。
⑤、获取对象时(get()方法):
计算 hash 值,定位到该 table 索引位置,如果是首结点符合就返回;
如果遇到扩容时,会调用标记正在扩容结点 ForwardingNode.find()方法,查找该结点,匹配就返回;
以上都不符合的话,就往下遍历结点,匹配就返回,否则最后就返回 null。
21.ConcurrentHashMap 的并发度是什么?
程序运行时能够同时更新 ConccurentHashMap 且不产生锁竞争的最大线程数。默认为 16,且可以在构造函数中设置。
当用户设置并发度时,ConcurrentHashMap 会使用大于等于该值的最小2幂指数作为实际并发度(假如用户设置并发度为17,实际并发度则为32)



















还没有评论,来说两句吧...