置顶联合漏洞预警服务(2022-07-19 暂停开放)关于在线社工库关闭的问题 TOOBUG博客自2016年开始与之前守夜人平台进行合作,充分利用守夜人平台的预警中心,为双方会员提供信息安全预警、账号行为分析、个人信息检索、人际关系分析、用户网络指纹记录、精准IP定位等...
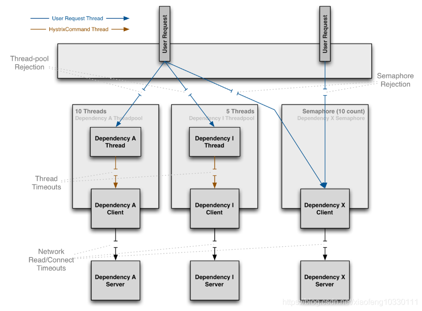
热文微服务架构-实现技术之具体实现工具与框架6:Spring Cloud Hystrix原理与注意事项目录 一、Spring Cloud Hystrix概述和设计目标 (一)Spring Cloud Hystrix基本概述 (二)Spring Cloud Hystrix概述设计目标 二、Spring Cloud Hy...
热文如何使用事件风暴构建领域模型目录 一、事件风暴简述 二、事件风暴的准备工作 (一)事件风暴的参与者 (二)事件风暴要准备的材料 (三)事件风暴的场地 (四)事件风暴分析的关注点 三、利用事件风暴构建领域模型 (一)产品愿景 (二)业务场景分析 ...
热文微服务架构分析4:实施微服务架构的优势与技术挑战目录 一、微服务架构实施的前提 二、微服务实施的三大模式 三、实施微服务架构的优势 (一)、六大技术优势 (二)、业务与组织优势 四、实施微服务面临的挑战 (一)、技术架构的挑战 (二)、研发过程的挑战 参考书籍、文...
热文微服务架构服务建模方法+服务拆分和集成1:服务建模的四大切入点目录 一、服务建模切入点一:服务分类 (一)、服务的基本类别:工具服务+实体服务+任务服务 (二)、从业务维度对服务做层次分类:基础服务+通用服务+定制服务+其他服务 二、服务建模切入点二:服务模型 (一)、服务的概...
热文微服务架构服务建模方法+服务拆分和集成2:服务拆分的维度和拆分策略目录 一、架构的轮回理论 二、服务拆分的维度:业务与数据的AKF扩展立方体分析 X轴扩展讲解: Y轴扩展讲解: Z轴扩展讲解: 总结: 三、服务拆分的两大策略:绞杀者模式+修缮者模式 1.绞杀者模式策略 2.修缮者模...
热文微服务架构-实现技术之三大关键要素1服务治理:服务注册中心+服务发布与注册+服务发现与调用+服务监控目录 一、服务注册中心:注册中心核心功能+实现策略 1.注册中心核心功能 2.注册中心实现策略 二、服务发布与注册 三、服务发现与调用 四、服务监控 基本思路:日志埋点 基本目标: 基本定位: 基本策略: 具体实现:...
热文微服务架构-实现技术之三大关键要素2数据一致性:分布式事物+CAP&BASE+可靠事件模式+补偿模式+Sagas模式+TCC模式+最大努力通知模式+人工干预模式目录 一、分布式事物:本地事务和分布式事务(2PC+3PC)+传统分布式事务的问题 (一)本地事务和分布式事务(2PC+3PC) (1)两阶段提交协议2PC (2)三阶段提交协议3PC (二)对于微服务,传统分布式事...
热文微服务架构-实现技术之三大关键要素3服务可靠性:服务访问失败的原因和应对策略+服务容错+服务隔离+服务限流+服务降级目录 一、服务访问失败的原因和应对策略 (一)服务访问失败的4大原因和分类 1硬件失败 2.分布式环境的固有原因 3.服务自身失败 4.服务依赖失败 (二)服务访问的雪崩效应 (三)服务访问失败的应对策略 二、服务容...
热文微服务架构-实现技术之具体实现工具与框架1:实现需求+实现技术选型目录 一、微服务架构实现需求 二、微服务架构实现技术选型:参考标准的两个维度+微服务实现框架对比 (一)技术选型的两个参考标准 1.核心组件完备性 2.关键要素实现难度 (二)微服务实现框架对比 Spring Boo...
波场便宜能量-2TRX=1次转账次数直接节省80%!无视对方有没有U或者是否交易所,低于2TRX的都是钓