置顶联合漏洞预警服务(2022-07-19 暂停开放)关于在线社工库关闭的问题 TOOBUG博客自2016年开始与之前守夜人平台进行合作,充分利用守夜人平台的预警中心,为双方会员提供信息安全预警、账号行为分析、个人信息检索、人际关系分析、用户网络指纹记录、精准IP定位等...
热文毕业季,既是告别,也是新的开始活动地址:毕业季·进击的技术er 文章目录 1 我终于毕业了! IEEE WCL投稿复盘、指导 2 一些建议 又是一年毕业季,大家好,我是小王,结束了一天的工作之后,突然就很想回忆一下整个学生时代,至于为什么是回忆整...
热文云原生之混合云网络互联? Java学习:Java从入门到精通总结 ? 深入浅出RocketMQ设计思想:深入浅出RocketMQ设计思想 ? 绝对不一样的职场干货:大厂最佳实践经验指南 ? 最近更新:2022年6月25日 ? 个人简介:通...
热文LeetCode1672. 最富有客户的资产总量(Java版打卡)1672. 最富有客户的资产总量(简单) 给你一个 m x n 的整数网格 accounts ,其中 accounts[i][j] 是第 i 位客户在第 j 家银行托管的资产数量。返回最富有客...
热文LeetCode796. 旋转字符串(从业务思想到算法思想)796. 旋转字符串(简单) 给定两个字符串, s 和 goal。如果在若干次旋转操作之后,s 能变成 goal ,那么返回 true 。 s 的 旋转操作 就是将 s 最左边的字符移动到最右边。 例如, 若 s =...
热文LeetCode2043. 简易银行系统(Java打卡版)2043. 简易银行系统(中等) 这题不配是中等难度,过于简单了。 题目描述:示例:提示: 思路 怎么说呢,就是单纯的业务逻辑;以LeetCode的“尿性”,题目简单必有妖,需要格外注意边界溢出问题;比如:账户不存在...
热文LeetCode1791. 找出星型图的中心节点(Java打卡版)1791. 找出星型图的中心节点(简单) 有一个无向的 星型 图,由 n 个编号从 1 到 n 的节点组成。星型图有一个 中心 节点,并且恰有 n - 1 条边将中心节点与其他每个节点连接起来。 给你一个二维整数数组...
热文LeetCode40. 组合总和 II(Java版)1984. 学生分数的最小差值(简单) 给定一个候选人编号的集合 candidates 和一个目标数 target ,找出 candidates 中所有可以使数字和为 target 的组合。 candidates 中...
热文LeetCode1984. 学生分数的最小差值(打卡Java版)1984. 学生分数的最小差值(简单) 这题太简单了,纯打卡记录,几乎没有阅读价值。 给你一个 下标从 0 开始 的整数数组 nums ,其中 nums[i] 表示第 i 名学生的分数。另给你一个整数 k 。 从数组...
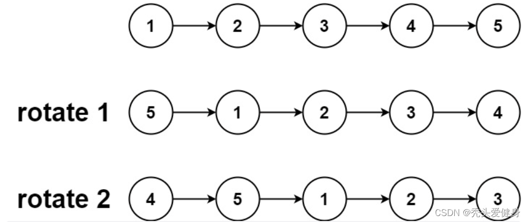
热文LeetCode61. 旋转链表(通俗易懂Java版)61. 旋转链表(中等) 给你一个链表的头节点 head ,旋转链表,将链表每个节点向右移动 k 个位置。 示例 1: 输入: head = [1,2,3,4,5], k = 2输出: [4,5,1,2,3] 示例 ...
热文LeetCode539. 最小时间差(Java版)539. 最小时间差(中等) 给定一个 24 小时制(小时:分钟 “HH:MM”)的时间列表,找出列表中任意两个时间的最小时间差并以分钟数表示。 示例 1: 输入:timePoints = [“23:59”,“00:...
TRX能量代理-2TRX=1次转账次数直接节省80%!无视对方有没有U或者是否交易所,低于2TRX的都是