置顶联合漏洞预警服务(2022-07-19 暂停开放)关于在线社工库关闭的问题 TOOBUG博客自2016年开始与之前守夜人平台进行合作,充分利用守夜人平台的预警中心,为双方会员提供信息安全预警、账号行为分析、个人信息检索、人际关系分析、用户网络指纹记录、精准IP定位等...
热文搭建本地Canal中间件进行数据迁移 —— 从缓存击穿得到的启发? Java学习:Java从入门到精通总结 ? Spring系列推荐:Spring源码解析 ? 绝对不一样的职场干货:大厂最佳实践经验指南 ? 最近更新:2022年4月21日 ? 个人简介:通信工程本硕?、Java程...
热文一次简单的 HTTP 调用,为什么时延这么大?抓个包分析下最近项目测试遇到个奇怪的现象,在测试环境通过 Apache HttpClient 调用后端的 HTTP 服务,平均耗时居然接近 39.2ms。可能你乍一看觉得这不是很正常吗,有什么好奇怪的?其实不然,我再来说下一些基...
热文非常强悍的 RabbitMQ 总结,细节写得真好rabbitMQ是基于AMQP协议的,通过使用通用协议就可以做到在不同语言之间传递。 AMQP协议 核心概念 server:又称broker,接受客户端连接,实现AMQP实体服务。 connection:连接和具体b...
热文阿里面试官:数据库连接池有必要吗?你对它的底层实现了解过没?前言 数据库连接池的基本思想是:为数据库连接建立一个“缓冲池”,预先在池中放入一定数量的数据库连接管道,需要时,从池子中取出管道进行使用,操作完毕后,再将管道放入池子中,从而避免了频繁的向数据库申请资源,释放资源带来...
热文lombok @Builder注解 和 build父类属性问题1、简介 通过@Builder注解,lombok可以方便的实践建造者模式。 2、使用 1)创建基类User import lombok.*; @Getter @Sette...
热文Lombok报错:You aren‘t using a compiler supported by lombok, so lombok will not work and has been disab问题描述 1> 详细报错: java: You aren’t using a compiler supported by lombok, so lombok will not work and has been di...
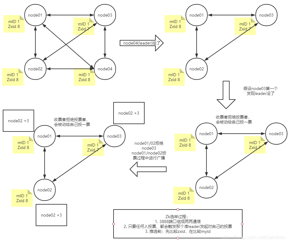
热文Zookeeper全解析----Paxos1. Paxos算法背景 Paxos算法是基于消息传递且具有高度容错特性的一致性算法,是目前公认的解决分布式一致性问题最有效的算法之一,其他算法都是Paxos的改进或简化,其解决的问题就是在分布式系统中如何就某个值(...
热文LeetCode1672. 最富有客户的资产总量(Java版打卡)1672. 最富有客户的资产总量(简单) 给你一个 m x n 的整数网格 accounts ,其中 accounts[i][j] 是第 i 位客户在第 j 家银行托管的资产数量。返回最富有客...
热文LeetCode796. 旋转字符串(从业务思想到算法思想)796. 旋转字符串(简单) 给定两个字符串, s 和 goal。如果在若干次旋转操作之后,s 能变成 goal ,那么返回 true 。 s 的 旋转操作 就是将 s 最左边的字符移动到最右边。 例如, 若 s =...
热文LeetCode2043. 简易银行系统(Java打卡版)2043. 简易银行系统(中等) 这题不配是中等难度,过于简单了。 题目描述:示例:提示: 思路 怎么说呢,就是单纯的业务逻辑;以LeetCode的“尿性”,题目简单必有妖,需要格外注意边界溢出问题;比如:账户不存在...
TRX能量代理-2TRX=1次转账次数直接节省80%!无视对方有没有U或者是否交易所,低于2TRX的都是