题目
这其实是一道变形的链表反转题,大致描述如下
给定一个单链表的头节点 head,实现一个调整单链表的函数,使得每K个节点之间为一组进行逆序,并且从链表的尾部开始组起,头部剩余节点数量不够一组的不需要逆序。(不能使用队列或者栈作为辅助)
例如:
链表:1->2->3->4->5->6->7->8->null, K = 3。那么 6->7->8,3->4->5,1->2各位一组。调整后:1->2->5->4->3->8->7->6->null。其中 1,2不调整,因为不够一组。
解答
这道题的难点在于,是从链表的尾部开始组起的,而不是从链表的头部,如果是头部的话,那我们还是比较容易做的,因为你可以遍历链表,每遍历 k 个就拆分为一组来逆序。但是从尾部的话就不一样了,因为是单链表,不能往后遍历组起。不过这道题肯定是用递归比较好做,对递归不大懂的建议看我之前写的一篇文章为什么你学不会递归?告别递归,谈谈我的一些经验,这篇文章写了关于递归的一些套路。
先做一道类似的反转题
在做这道题之前,我们不仿先来看看如果从头部开始组起的话,应该怎么做呢?例如:链表:1->2->3->4->5->6->7->8->null, K = 3。调整后:3->2->1->6->5->4->7->8->null。其中 7,8不调整,因为不够一组。
对于这道题,如果你不知道怎么逆序一个单链表,那么可以看一下我之前写的如何优雅着反转单链表
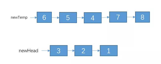
这道题我们可以用递归来实现,假设方法reverseKNode()的功能是将单链表的每K个节点之间逆序(从头部开始组起的哦);reverse()方法的功能是将一个单链表逆序。
那么对于下面的这个单链表,其中 K = 3。

temp指向的剩余的链表,可以说是原问题的一个子问题。我们可以调用reverseKNode()方法将temp指向的链表每K个节点之间进行逆序。再调用reverse()方法把head指向的那3个节点进行逆序,结果如下:
再次声明,如果对这个递归看不大懂的,建议看下我那篇递归的文章
接着,我们只需要把这两部分给连接起来就可以了。最后的结果如下:
代码如下:
//k个为一组逆序
public ListNode reverseKGroup(ListNode head, int k) {
ListNode temp = head;
for (int i = 1; i < k && temp != null; i++) {
temp = temp.next;
}
//判断节点的数量是否能够凑成一组
if(temp == null)
return head;
ListNode t2 = temp.next;
temp.next = null;
//把当前的组进行逆序
ListNode newHead = reverseList(head);
//把之后的节点进行分组逆序
ListNode newTemp = reverseKGroup(t2, k);
// 把两部分连接起来
head.next = newTemp;
return newHead;
}
//逆序单链表
private static ListNode reverseList(ListNode head) {
if(head == null || head.next == null)
return head;
ListNode result = reverseList(head.next);
head.next.next = head;
head.next = null;
return result;
}
回到本题
这两道题可以说是及其相似的了,只是一道从头部开始组起,这道从头部开始组起的,也是 leetcode 的第 25 题。而面试的时候,经常会进行变形,例如这道字节跳动的题,它变成从尾部开始组起,可能你一时之间就不知道该怎么弄了。当然,可能有人一下子就反应出来,把他秒杀了。
其实这道题很好做滴,你只需要先把单链表进行一次逆序,逆序之后就能转化为从头部开始组起了,然后按照我上面的解法,处理完之后,把结果再次逆序即搞定。两次逆序相当于没逆序。
例如对于链表(其中 K = 3)

我们把它从尾部开始组起,每 K 个节点为一组进行逆序。步骤如下
1、先进行逆序

逆序之后就可以把问题转化为从头部开始组起,每 K 个节点为一组进行逆序。
2、处理后的结果如下
3、接着在把结果逆序一次,结果如下
代码如下
public ListNode solve(ListNode head, int k) {
// 调用逆序函数
head = reverse(head);
// 调用每 k 个为一组的逆序函数(从头部开始组起)
head = reverseKGroup(head, k);
// 在逆序一次
head = reverse(head);
return head;
}
类似于这种需要先进行逆序的还要两个链表相加,这道题字节跳动的笔试题也有出过,如下图的第二题
这道题就需要先把两个链表逆序,再节点间相加,最后在合并了。
总结
关于链表的算法题,在面试的时候听说是挺常考的,大家可以多注意注意,遇到不错的链表算法题,也欢迎扔给我勒。











还没有评论,来说两句吧...