通过前两篇的分析,我们已经了解了 SqlSessionFactory,SqlSession 底层的逻辑
String resource = "mybatis-config.xml";
InputStream inputStream = Resources. getResourceAsStream(resource);
// build 最终返回了 SqlSessionFactory 接口的默认实现 DefaultSqlSessionFactory
SqlSessionFactory sqlSessionFactory = new SqlSessionFactoryBuilder().build(inputStream);
// openSession 最终返回SqlSession接口的一个默认实现DefaultSqlSession
SqlSession session = sqlSessionFactory.openSession();
现在我们已经有一个 DefaultSqlSession 了,下一步工作就是找到 Mapper.xml 里面定义的 Statement ID,才能执行对应的SQL语句。
找到StatementID有两种方式:
-
硬编码:直接调用session的方法,在参数里面传入Statement ID
Blog blog = (Blog) session.selectOne("com.my.mapper.BlogMapper.selectBlogById ", 1);这种方式属于硬编码,我们没办法知道有多少处调用,修改起来也很麻烦。另一个问题是如果参数传入错误,在编译阶段也是不会报错的,不利于预先发现问题。所以在实际开发中不推荐使用。
-
约定:在 MyBatis 后期的版本提供了第二种方式,就是定义一个接口,然后再调用Mapper接口的方法。
由于我们的接口名称跟 Mapper.xml 的 namespace 是对应的,接口的方法跟statement ID也都是对应的,所以根据方法就能找到对应的要执行的SQL。
BlogMapper mapper = session.getMapper(BlogMapper.class); Blog blog = mapper.selectBlogById(1);
我们在实际工作中般都是采用的第二种方式。由于 BlogMapper 只是一个接口,所以很容易想到 SqlSession#getMapper() 会给我们生成一个具体的代理对象,并且实现了 BlogMapper 接口。
下面,我们就来分析 Mapper 对象相关源码…
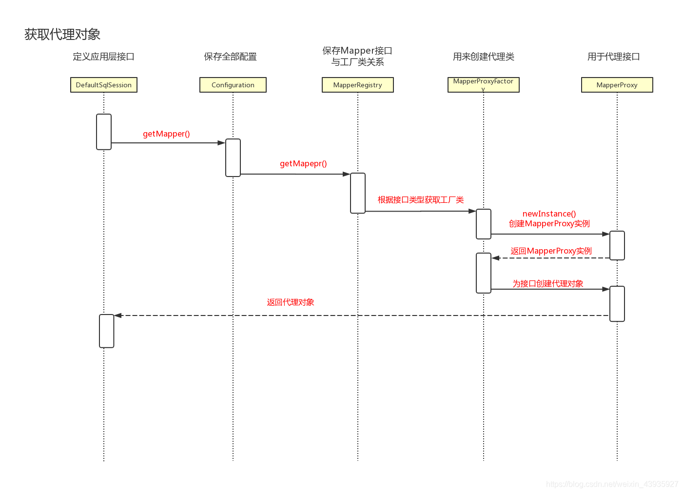
getMapper()
// 1.DefaultSqlSession#getMapper()
// 调用了 Configuration的getMapper()方法。
public <T> T getMapper(Class<T> type) {
// 传入 this
return configuration.getMapper(type, this);
}
// 2.Configuration#getMapper()
// 调用了MapperRegistry 的getMapper()方法。
public <T> T getMapper(Class<T> type, SqlSession sqlSession) {
return mapperRegistry.getMapper(type, sqlSession);
}
// 3.MapperRegister#getMapper()
public <T> T getMapper(Class<T> type, SqlSession sqlSession) {
// 获取MapperProxy工厂
// 在解析mapper标签和Mapper.xml的时候已经把接口类型和类型对应的MapperProxyFactory放到了一个Map中。
final MapperProxyFactory<T> mapperProxyFactory = (MapperProxyFactory<T>) knownMappers.get(type);
if (mapperProxyFactory == null) {
throw new BindingException("Type " + type + " is not known to the MapperRegistry.");
}
try {
// 从相应的 mapperProxyFactory 工厂获取具体对象
return mapperProxyFactory.newInstance(sqlSession);
} catch (Exception e) {
throw new BindingException("Error getting mapper instance. Cause: " + e, e);
}
}
newInstance()
// MapperProxyFactory.newInstance()
public T newInstance(SqlSession sqlSession) {
// MapperProxy 是代理类,它实现了 InvocationHandler 接口
// 构造代理对象时的入参是:SqlSession,mapper接口,方法缓存
final MapperProxy<T> mapperProxy = new MapperProxy<>(sqlSession, mapperInterface, methodCache);
return newInstance(mapperProxy);
}
// 通过JDK动态代理生成代理对象
protected T newInstance(MapperProxy<T> mapperProxy) {
return (T) Proxy.newProxyInstance(mapperInterface.getClassLoader(), new Class[] {mapperInterface }, mapperProxy);
}
到这里我们可以看到已经生成了代理对象。
问题:我们常常使用的JDK动态代理和MyBatis用到的JDK动态代理有什么区别呢?
我们平常使用JDK动态代理时,需要在实现了InvocationHandler的代理类里面传入(组合)一个被代理对象的实现类,让这个被代理对象去执行接口中的方法。
@Override
public Object invoke(Object proxy, Method method, Object[] args) throws Throwable {
// 执行接口实现实例的该方法
method.invoke(ProxyImpl, args);
}
而对于 Mybatis 动态代理,它代理的 Mapper 接口并没有实现类,因为所有 Mapper 接口中的方法是都是交给 SqlSession 的 Excutor 去执行,并不需要一个实现类。
因为我们唯一要做的就是根据接口类型+方法的名称找到StatementID。执行 Mapper 接口中方法的是 SqlSession 的执行器 Executor。
MapperProxy 唯一要做的事情就是根据接口类型(namespace)+ 方法名(sqlId)得到 statementID,然后再调用 SqlSession 的 insert()、delete()、update()、selectOne()、selectList() 等方法去执行。下面 MapperProxy 部分源码:
关于invoke的逻辑,及如何执行sql的放在下一篇去说…
=>总结
获得Mapper对象的过程,实质上是获取了一个 MapperProxy 的代理对象。MapperProxy 中有 sqlSession、mapperInterface、methodCache。








还没有评论,来说两句吧...