HashMap简介
HashMap底层数据结构采用数组+ 链表 + 红黑树。数组是HashMap的主体,链表是为了解决Hash冲突的问题、红黑树是为了解决Hash冲突达到一定程度后影响查询效率问题。其通过散列映射来存储键值对数据,所以根据key的哈希值取模数组长度可以以O(1)的时间复杂度快速查询到键值对数据。另外,它是非线程安全的,并且因为散列hash的缘故,它是无序的。

HashMap继承于AbstractMap,实现了Map、cloneable、Serializable接口;是线程不安全的;key、value允许为null,但只允许一个key值为null
一、源码分析
1. 成员变量
/**
* 初始容量默认为16,并且必须为2的n次幂.
*/
static final int DEFAULT_INITIAL_CAPACITY = 1 << 4;
/**
* 最大容量,MUST be a power of two <= 1<<30.
*/
static final int MAXIMUM_CAPACITY = 1 << 30;
/**
* 默认负载因子
*/
static final float DEFAULT_LOAD_FACTOR = 0.75f;
/**
* 链表转红黑树阈值
*/
static final int TREEIFY_THRESHOLD = 8;
/**
* 红黑树转链表阈值.
*/
static final int UNTREEIFY_THRESHOLD = 6;
/**
* 链表想转红黑树的前提必须是HashMap的table数组容量大于64,否者table两倍扩容
*/
static final int MIN_TREEIFY_CAPACITY = 64;
/**
* HashMap的主体:数组,容量可以为0,为了允许当前不需要的引导机制
*/
transient Node<K,V>[] table;
/**
* 将数据转成Set结构,供迭代器使用:keySet() and values().
*/
transient Set<Map.Entry<K,V>> entrySet;
/**
* 元素数量.
*/
transient int size;
/**
* HashMap被修改的次数,在iterators中使用,其可以理解为一个乐观锁,用于快速失败(ConcurrentModificationException).
*/
transient int modCount;
/**
* 下一次要扩容的元素数量阈值,当元素数量达到threshold =(capacity * load factor)时,进行2倍扩容。
*/
int threshold;
/**
* 负载因子
*/
final float loadFactor;
1)面试题1:为了链表转红黑树的阈值是8?
因为链表中的节点遵循泊松分布,并且链接表的节点数是8的概率接近千分之一,此时链表的查询性能已经很差了。在这种情况下,将链表转为红黑树可以挽回分布查询性能,而树节点所占空间是普通节点的二倍也不再是主要矛盾了。
2)面试题2:为什么负载因子默认是0.75?
负载因子表示一个散列表的空间使用程度,HashMap的容量 = capacity * loadFactory。loadFactory的默认值是0.75是为了在时间和空间上追求一种折中。
- 如果负载因子过高,虽然会扩大散列表的装填程度,使HashMap能容纳更多的元素;但是Hash碰撞的概率也会更高。
- 如果负载因子过低,虽然会降低hash碰撞的概率,提高数据检索的效率;但会造成空间上的浪费。
3)面试题3:为什么HashMap的容量是2的n次幂?
- 提高与运算的效率。与运算的效率高于取模运算,计算数组容量为2^n的下标时,与运算和取模运算的结果一样。并且与运算可以减少hash碰撞的概率。
- 进行数据迁移时,可以快速定位到索引位置。
顺带一提扰动函数:为了减少Hash碰撞的概率,尽量让不同的key对应不同的hash值。在hash()中的高16位与低16位异或就可以理解为是一种扰动函数。
4)面试题4:什么时候链表会转为红黑树(细节坑)?
这里说白了就是为了看你是否真的看过源码,因为HashMap中有个MIN_TREEIFY_CAPACITY变量,表示允许执行treeifyBin()操作HashMap的最小元素个数。
所以我们只答链表的长度达到8是不全对的,还要说出元素数量大于64。
5)面试题5:HashMap什么时候扩容?如何扩容?
当Map的元素个数size超过threshold(capacity * loadFactory)时,进行扩容。
扩容的时候:
- 会先创建一个原HashMap两倍大小的Node数组,然后将原Node数组的元素rehash到新的Node数组。
- 键值对的数组位置位置有可能是原数组下标位置、可有可能是原下标+原容量的位置。
- 也就是原本只取key-hash值的低四位,扩容后取第五位,然后与0X7FFFFF取模。取模后如果第五位是1,下标就在原下标+原容量的位置。
- 扩容时,JDK1.7采用头插法;JDK1.8之后采用尾插法。
2.构造方法
/**
* 设置初始容量和加载因子
*/
public HashMap(int initialCapacity, float loadFactor) {
if (initialCapacity < 0)
throw new IllegalArgumentException("Illegal initial capacity: " +
initialCapacity);
if (initialCapacity > MAXIMUM_CAPACITY)
initialCapacity = MAXIMUM_CAPACITY;
if (loadFactor <= 0 || Float.isNaN(loadFactor))
throw new IllegalArgumentException("Illegal load factor: " +
loadFactor);
this.loadFactor = loadFactor;
this.threshold = tableSizeFor(initialCapacity);
}
/**
* 设置初始容量,并使用默认的加载因子
*/
public HashMap(int initialCapacity) {
this(initialCapacity, DEFAULT_LOAD_FACTOR);
}
/**
* 空参构造函数,使用默认的加载因子0.75
*/
public HashMap() {
this.loadFactor = DEFAULT_LOAD_FACTOR; // all other fields defaulted
}
/**
* Constructs a new <tt>HashMap</tt> with the same mappings as the
* specified <tt>Map</tt>. The <tt>HashMap</tt> is created with
* default load factor (0.75) and an initial capacity sufficient to
* hold the mappings in the specified <tt>Map</tt>.
*
* @param m the map whose mappings are to be placed in this map
* @throws NullPointerException if the specified map is null
*/
public HashMap(Map<? extends K, ? extends V> m) {
this.loadFactor = DEFAULT_LOAD_FACTOR;
putMapEntries(m, false);
}
我们着重看一下最后一个构造函数:通过接收map对象进行初始化。
final void putMapEntries(Map<? extends K, ? extends V> m, boolean evict) {
// 获取Map的size
int s = m.size();
if (s > 0) {
// 数组还未初始化。
if (table == null) { // pre-size
// Map的Capacity,为数组容量 / loadFactor , +1是为了向上取整,因为除法很难得到整数。
float ft = ((float)s / loadFactor) + 1.0F;
// 计算最大容量
int t = ((ft < (float)MAXIMUM_CAPACITY) ?
(int)ft : MAXIMUM_CAPACITY);
if (t > threshold)
// 容量转为2的n次幂
threshold = tableSizeFor(t);
}
// 大于扩容阈值则扩容
else if (s > threshold)
resize();
// 将m中的数据复制到HashMap中。
for (Map.Entry<? extends K, ? extends V> e : m.entrySet()) {
K key = e.getKey();
V value = e.getValue();
putVal(hash(key), key, value, false, evict);
}
}
}
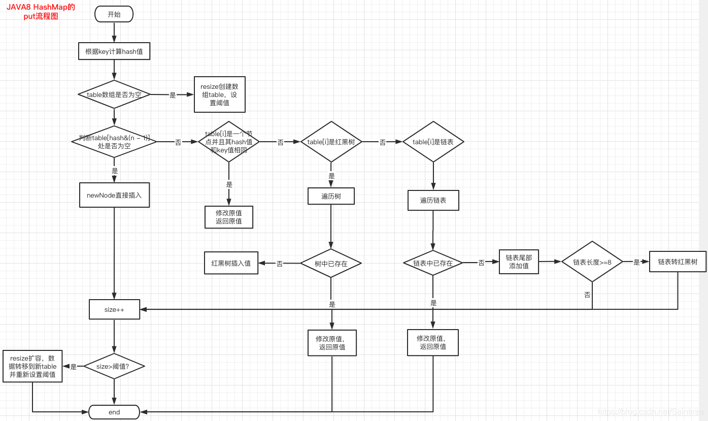
3.put()方法
HashMap的核心基本都体现在put方法,从put方法我们可以理解到HashMap的工作原理。
put方法流程图如下:
在聊put方法之前,我们先看看hash方法,HashMap是怎么计算key的哈希值的。
static final int hash(Object key) {
int h;
// 使用到了上述提到的扰动函数,高十六位与低十六位异或
return (key == null) ? 0 : (h = key.hashCode()) ^ (h >>> 16);
}
下面来看看put()方法:
public V put(K key, V value) {
return putVal(hash(key), key, value, false, true);
}
/**
* put()方法真正逻辑所在
*
* @param hash key的hash值
* @param key key
* @param value value值
* @param onlyIfAbsent true表示不更新现有值
* @param evict 如果为false,则表处于创建模式。HashMap中暂未使用
*/
final V putVal(int hash, K key, V value, boolean onlyIfAbsent,
boolean evict) {
// tab 哈希数组,p 该哈希桶的首节点,n hashMap的长度,i 计算出的数组下标
Node<K,V>[] tab; Node<K,V> p; int n, i;
// 如果数组还没初始化,进行数组初始化。使用懒加载机制,table一开始是没有加载的,等put后才开始加载
if ((tab = table) == null || (n = tab.length) == 0)
n = (tab = resize()).length;
// 如果根据key计算出的数组位置没有数据
if ((p = tab[i = (n - 1) & hash]) == null)
// 新建一个Node节点插入到相应数据位置。
tab[i] = newNode(hash, key, value, null);
// key的hash值对应的数组下标位置不为空的情况
else {
// e 临时节点 ,k 当前节点的key
Node<K,V> e; K k;
//第一种,数组hash槽首节点的key与当前节点的相等,将当前节点赋值给临时节点e = p
if (p.hash == hash &&
((k = p.key) == key || (key != null && key.equals(k))))
e = p;
// hash槽的数据结构为红黑树
else if (p instanceof TreeNode)
// 在红黑树中进行添加,如果该节点已经存在,则返回该节点(不为null),用与判断put操作是否成功,如果添加成功返回null
e = ((TreeNode<K,V>)p).putTreeVal(this, tab, hash, key, value);
// 链表节点
else {
// 遍历链表
for (int binCount = 0; ; ++binCount) {
// 如果在链表尾部还没有找到当前key值,则在链表尾部新增节点
if ((e = p.next) == null) {
p.next = newNode(hash, key, value, null);
// 判断是否转红黑树
if (binCount >= TREEIFY_THRESHOLD - 1) // -1 for 1st
treeifyBin(tab, hash);
break;
}
//如果链表中有重复的key,e则为当前重复的节点,并结束链表的循环遍历
if (e.hash == hash &&
((k = e.key) == key || (key != null && key.equals(k))))
break;
p = e;
}
}
// 如果key值以前已经存在,则对value进行覆盖,并返回value的旧值。
if (e != null) {
V oldValue = e.value;
if (!onlyIfAbsent || oldValue == null)
e.value = value;
// 将红黑树的root节点放到链表队首,并将root Node存储在table数组中。
afterNodeAccess(e);
return oldValue;
}
}
// 走到这说明新增了一个Node节点,对Map的修改次数进行+1
++modCount;
// Map的元素容量+1,如果大于扩容阈值,进行扩容
if (++size > threshold)
resize();
// 模板方法,后置处理器
afterNodeInsertion(evict);
return null;
}
1)面试题6:HashMap中的数组什么时候初始化?
从HashMap的构造方法中我们可以看到,它只是指定一些成员变量(使用Map对象的构造方法除外)。
所以可以这样聊:
- 正常情况下,我们使用HashMap的构造方法之后只是指定一些成员变量、比如loadFactor、threshold。真正的初始化发生在给Map添加第一个元素时。
- 而使用map参数的构造方法时,初始化发生在构造方法中。但是本质上还是通过putVal()方法添加元素对数组进行初始化。
2)面试题7:多线程环境下,put方法存在哪些问题?
1、数据被覆盖
- 两个线程A/B同时进行put操作,并且hash函数计算出要插入数组下标相同时,A线程刚计算完hash值还没来得及插入数据,CPU时间片耗尽被挂起。
- 线程B接着执行完了全部操作,然后线程A恢复,那么最终线程B插入的数据就被A覆盖了。
2、size偏小
- ++size操作是非原子性操作,存在线程安全问题。
- 加入两个线程A/B同时进入++size操作,获取到原size的值一样,进行赋值操作时,它俩就等于是只给size+了1。
3)面试题8:HashMap工作原理?
- HashMap基于数组+ 链表 + 红黑树的数据结构。数组是HashMap的主体,链表是为了解决Hash冲突的问题、红黑树是为了解决Hash冲突达到一定程度后影响查询效率问题。使用Node来存储键值对。
- 通过散列映射来存储键值对数据,所以根据key的哈希值取模数组长度可以以O(1)的时间复杂度快速查询到键值对数据。
- 接着聊一下负载因子的作用。
- 最后讲一讲put()方法流程。其中建议提到扰动函数、rehash等词汇。具体话术请读者参考put()方法流程图梳理。
- get()、remove()方法捎带一提。
4)面试题9:当两个对象的hashcode相同会发生什么?
- 发生hash碰撞
- 因为hashCode相同,所以它们的bucket位置相同,‘碰撞’就发生了。
- 因为HashMap使用链表存储对象,这个Node对象会存储在链表中。当链表长度达到8时,链表将转为红黑树。
5)面试题10:HashMap的hash是如何实现的?
- JDK1.8中,在hash()方法将hashCode的高16位与低16位做异或操作。
- 我们可以把它看做是一种扰动函数,hashCode的高16位和低16位都参与了数组下标的计算,减少了hash碰撞的概率。
4. get()方法
public V get(Object key) {
Node<K,V> e;
return (e = getNode(hash(key), key)) == null ? null : e.value;
}
/**
* get()方法核心逻辑
*
* @param hash hash for key
* @param key the key
*/
final Node<K,V> getNode(int hash, Object key) {
// tab 数组,first 头结点,e 临时变量,n 长度,k key
Node<K,V>[] tab; Node<K,V> first, e; int n; K k;
//头结点也就是数组下标的节点
if ((tab = table) != null && (n = tab.length) > 0 &&
(first = tab[(n - 1) & hash]) != null) {
// //如果是头结点,则直接返回头结点
if (first.hash == hash && // always check first node
((k = first.key) == key || (key != null && key.equals(k))))
return first;
//不是头结点
if ((e = first.next) != null) {
//判断是否是红黑树结构
if (first instanceof TreeNode)
// 遍历红黑树
return ((TreeNode<K,V>)first).getTreeNode(hash, key);
do {
//链表节点,遍历链表
if (e.hash == hash &&
((k = e.key) == key || (key != null && key.equals(k))))
return e;
} while ((e = e.next) != null);
}
}
//找不到,表示不存在该节点
return null;
}
5. resize()方法
HashMap扩容逻辑:
final Node<K,V>[] resize() {
// 阶段一:计算newCap、newThr
// 没插入数据之前的哈希数组oldTab
Node<K,V>[] oldTab = table;
// old数组的容量
int oldCap = (oldTab == null) ? 0 : oldTab.length;
// old扩容阈值
int oldThr = threshold;
// 新的数组容量和扩容阈值
int newCap, newThr = 0;
// oldCap > 0表示不是首次初始化,因为hashMap用的是懒加载
if (oldCap > 0) {
// 老数组容量大于最大容量(1 << 30)时
if (oldCap >= MAXIMUM_CAPACITY) {
// 扩容阈值为整数的最大值
threshold = Integer.MAX_VALUE;
// 然后就不扩容了
return oldTab;
}
// 两倍扩容,并且扩容后的长度要小于最大值、old容量要大于等于16
else if ((newCap = oldCap << 1) < MAXIMUM_CAPACITY &&
oldCap >= DEFAULT_INITIAL_CAPACITY)
// 扩容阈值变为原扩容阈值的2倍
newThr = oldThr << 1;
}
// 处理情况:溢出越界
else if (oldThr > 0)
newCap = oldThr;
// 新的HashMap首次初始化时,设置数组容量
else {
newCap = DEFAULT_INITIAL_CAPACITY;
// 扩容阈值等于容量*加载因子
newThr = (int)(DEFAULT_LOAD_FACTOR * DEFAULT_INITIAL_CAPACITY);
}
// 未指定HashMap容量初始化时,newThr没有赋值
if (newThr == 0) {
// 扩容阈值
float ft = (float)newCap * loadFactor;
// 判断新数组容量是否大于最大值,扩容阈值是否大于最大值
newThr = (newCap < MAXIMUM_CAPACITY && ft < (float)MAXIMUM_CAPACITY ?
(int)ft : Integer.MAX_VALUE);
}
// 扩容阈值赋值
threshold = newThr;
// 表示忽略该警告
@SuppressWarnings({"rawtypes","unchecked"})
// 初始化数组
Node<K,V>[] newTab = (Node<K,V>[])new Node[newCap];
table = newTab;
// rehash操作,
if (oldTab != null) {
for (int j = 0; j < oldCap; ++j) {
// 临时变量
Node<K,V> e;
// 当前哈希桶的位置值不为null,也就是数组下标处有值,因为有值表示可能会发生冲突
if ((e = oldTab[j]) != null) {
// 把已经赋值之后的变量置位null,当然是为了便于回收,释放内存
oldTab[j] = null;
// 如果下标处的节点没有下一个元素,也就是普通节点
if (e.next == null)
// 把该变量的值存入newCap中,数组下标为e.hash & (newCap - 1)
newTab[e.hash & (newCap - 1)] = e;
// 该节点为红黑树结构,也就是存在哈希冲突,该哈希桶中有多个元素
else if (e instanceof TreeNode)
// 把此树进行转移到newCap中
((TreeNode<K,V>)e).split(this, newTab, j, oldCap);
else {
// 此处表示为链表结构,同样把链表转移到newCap中;
// 则将链表拆为高位链表和低位链表,分别放入新数组的旧数组的下标位置和 (旧数组下标 + 旧数组容量)下标位置;
Node<K,V> loHead = null, loTail = null;
Node<K,V> hiHead = null, hiTail = null;
Node<K,V> next;
do {
next = e.next;
if ((e.hash & oldCap) == 0) {
if (loTail == null)
loHead = e;
else
loTail.next = e;
loTail = e;
}
else {
if (hiTail == null)
hiHead = e;
else
hiTail.next = e;
hiTail = e;
}
} while ((e = next) != null);
if (loTail != null) {
loTail.next = null;
newTab[j] = loHead;
}
if (hiTail != null) {
hiTail.next = null;
newTab[j + oldCap] = hiHead;
}
}
}
}
}
//返回扩容后的hashMap
return newTab;
}
6. remove()方法
public V remove(Object key) {
//临时变量
Node<K,V> e;
/**调用removeNode(hash(key), key, null, false, true)进行删除,第三个value为null,表示,把key的节点直接都删除了,不需要用到值,如果设为值,则还需要去进行查找操作**/
return (e = removeNode(hash(key), key, null, false, true)) == null ?
null : e.value;
}
/**第一参数为哈希值,第二个为key,第三个value,第四个为是为true的话,则表示删除它key对应的value,不删除key,第四个如果为false,则表示删除后,不移动节点**/
final Node<K,V> removeNode(int hash, Object key, Object value,
boolean matchValue, boolean movable) {
//tab 哈希数组,p 数组下标的节点,n 长度,index 当前数组下标
Node<K,V>[] tab; Node<K,V> p; int n, index;
//哈希数组不为null,且长度大于0,然后获得到要删除key的节点所在是数组下标位置
if ((tab = table) != null && (n = tab.length) > 0 &&
(p = tab[index = (n - 1) & hash]) != null) {
//nodee 存储要删除的节点,e 临时变量,k 当前节点的key,v 当前节点的value
Node<K,V> node = null, e; K k; V v;
//如果数组下标的节点正好是要删除的节点,把值赋给临时变量node
if (p.hash == hash &&
((k = p.key) == key || (key != null && key.equals(k))))
node = p;
//也就是要删除的节点,在链表或者红黑树上,先判断是否为红黑树的节点
else if ((e = p.next) != null) {
if (p instanceof TreeNode)
//遍历红黑树,找到该节点并返回
node = ((TreeNode<K,V>)p).getTreeNode(hash, key);
else { //表示为链表节点,一样的遍历找到该节点
do {
if (e.hash == hash &&
((k = e.key) == key ||
(key != null && key.equals(k)))) {
node = e;
break;
}
//如果进入了链表中的遍历,那么此处的p不再是数组下标的节点,而是要删除结点的上一个结点
p = e;
} while ((e = e.next) != null);
}
}
//找到要删除的节点后,判断!matchValue,我们正常的remove删除,!matchValue都为true
if (node != null && (!matchValue || (v = node.value) == value ||
(value != null && value.equals(v)))) {
//如果删除的节点是红黑树结构,则去红黑树中删除
if (node instanceof TreeNode)
((TreeNode<K,V>)node).removeTreeNode(this, tab, movable);
//删除的节点为数组下标节点,也就是头结点,直接让当前节点的next节点作为头节点(可能为 null)
else if (node == p)
tab[index] = node.next;
else
// 删除的节点在链表中,把要删除的下一个结点设为上一个结点的下一个节点
p.next = node.next;
//修改计数器
++modCount;
//长度减一
--size;
//模板方法,后置处理器
afterNodeRemoval(node);
//返回删除的节点
return node;
}
}
//返回null则表示没有该节点,删除失败
return null;
}
常见其他面试题
1)面试题11:HashMap的几种遍历方式?
- map.keySet() – 建议在只需要key值时使用。
for (String key : map.keySet()) {
map.get(key);
}
- map.values() – 建议在需要使用value值时使用。
for (String value:map.values()){
System.out.println("value:"+value);
}
- map.entrySet() – 建议在需要同时使用k-v时使用。
Set<Map.Entry<String, String>> entrySet = map.entrySet();
for (Map.Entry<String, String> entry : entrySet) {
entry.getKey();
entry.getValue();
}
- map.entrySet().iterator() – 迭代器方式,需要对map的元素进行remove操作时。
Map<String, Integer> map = new HashMap<>();
map.put("a", 1);
map.put("b", 2);
map.put("c", 3);
Iterator<Map.Entry<String, Integer>> iterator = map.entrySet().iterator();
while (iterator.hasNext()) {
Map.Entry<String, Integer> next = iterator.next();
if (next.getValue() % 2 == 1) {
iterator.remove();
System.out.println("To delete key " + next.getKey());
}
}
for(String k : map.keySet()) {
System.out.println(k);
}
2)面试题12:HashMap、LinkedHashMap、TreeMap的区别和使用场景?
- 一般情况下HashMap当做Hash散列表使用。
在 Map 中进行插入、删除和定位元素操作时,使用HashMap。 - TreeMap 实现 SortMap 接口,能够把它保存的记录根据键排序(默认按键值升序排序,也可以指定排序的比较器)
在需要按自然顺序或自定义顺序遍历键的情况下使用TreeMap。 - LinkedHashMap 保存了记录的插入顺序,在用 Iterator 遍历时,先取到的记录肯定是先插入的;遍历比 HashMap 慢;
在需要输出的顺序和输入的顺序相同的情况下使用LinkedHashMap。
3)面试题13:HashMap和HashTable的区别?
- HashMap允许key和value为null,Hashtable不允许。
- HashTable在写入时会比较慢。HashMap速度比较快。
- Hashtable是线程安全的,HashMap不是的。所以HashMap适用于单线程,HashTable多线程。
- Hashtable的初始容量为11,扩容为原来的2n+1;HashMap的初始容量为16,扩容为2n。
- HashMap提供了对key的Set进行遍历,因此HashMap是fast-fail的。HashTable提供了对key的Enumeration(列举)进行遍历,它不支持fast-fail。
- Hashtable被认为是一个遗留的类,想要在迭代的时候修改Map,应该使用ConcurrentHashMap。







还没有评论,来说两句吧...