一、前言
前面我们已经介绍过了消息存储在磁盘中的表现形式:RocketMQ:消息整体存储架构(CommitLog、ConsumeQueue),Broker端如何接收Producer生产消息请求:RocketMQ:深入理解Broker如何接收Producer生产消息请求?
我们来继续分析RocketMQ的Broker端,一个生产消息请求到Broker后,Broker是如何保存这条消息的?
二、存储架构

每个Broker都对应有一个MessageStore服务,专门用来持久化Producer生产的消息。MessageStore 中持有一个CommitLog对象;CommitLog中维护了一个 MappedFileQueue,MappedFileQueue 中维护了多个 MappedFile,每个MappedFile都会映射到文件系统中一个文件,这些文件才是真正的存储消息的地方,MappedFile的文件名为它存储的第一条消息在CommitLog中的全局物理偏移量。
三、存储流程源码分析
以下所有分析相关的源码注释请见GitHub中的release-4.8.0分支:https://github.com/Saint9768/rocketmq/tree/rocketmq-all-4.8.0
1、接收消息
Broker端如何接收Producer的请求,我们在之前介绍过:RocketMQ:深入理解Broker如何接收Producer生产消息请求?
我们现在接着SendMessageProcessor继续看消息是如何持久化的?
在SendMessageProcessor#asyncSendMessage()方法调用MessageStore服务进行持久化消息操作。
接着看MessageStore#asyncPutMessage()方法,其内部将调用putMessage()方法。
由于MessageStore是一个接口,我们看其实现DefaultMessageStore#putMessage()方法。
OK了,入口就是这了:
2、存储消息到CommitLog
1. DefaultMessageStore#putMessage()方法
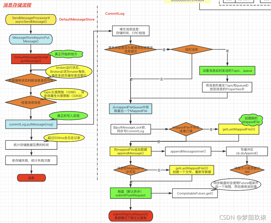
在上面我们已经介绍过了,Broker端接收完生产消息请求之后会进入到DefaultMessageStore#putMessage()方法。来我们看一下这个putMessage()都做了什么?我们这里将其分为四步进行介绍;
第一步:校验消息存储服务Broker的状态;
包括:DefaultMessageStore消息存储服务状态不能为shutdown,broker的角色必须为mater,消息存储服务是可写的,操作系统页缓存不能是繁忙状态。
第二步:校验该批消息的topic和消息属性信息;
校验信息包括:topic的长度不能大于127B,消息属性的长度不能大于32767B。
第三步:调用CommitLog的putMessage()方法将消息存储到CommitLog中;
我们先贴出CommitLog#putMessage()的源码,然后再一点一点的分析:
public PutMessageResult putMessage(final MessageExtBrokerInner msg) {
// Set the storage time
// 设置存储时间
msg.setStoreTimestamp(System.currentTimeMillis());
// Set the message body BODY CRC (consider the most appropriate setting
// on the client)
// 设置消息体 CRC 校验
msg.setBodyCRC(UtilAll.crc32(msg.getBody()));
// Back to Results
AppendMessageResult result = null;
StoreStatsService storeStatsService = this.defaultMessageStore.getStoreStatsService();
String topic = msg.getTopic();
int queueId = msg.getQueueId();
// 设置消息事务类型
final int tranType = MessageSysFlag.getTransactionValue(msg.getSysFlag());
// TRANSACTION_NOT_TYPE 为普通消息、TRANSACTION_COMMIT_TYPE 为事务消息提交类型
if (tranType == MessageSysFlag.TRANSACTION_NOT_TYPE
|| tranType == MessageSysFlag.TRANSACTION_COMMIT_TYPE) {
// Delay Delivery
// 获取消息延迟发送级别
if (msg.getDelayTimeLevel() > 0) {
if (msg.getDelayTimeLevel() > this.defaultMessageStore.getScheduleMessageService().getMaxDelayLevel()) {
msg.setDelayTimeLevel(this.defaultMessageStore.getScheduleMessageService().getMaxDelayLevel());
}
// 设置延时发送的Topic
topic = TopicValidator.RMQ_SYS_SCHEDULE_TOPIC;
// 根据延时发送级别确定队列ID
queueId = ScheduleMessageService.delayLevel2QueueId(msg.getDelayTimeLevel());
// Backup real topic, queueId
// 备份真正的Topic和队列ID
MessageAccessor.putProperty(msg, MessageConst.PROPERTY_REAL_TOPIC, msg.getTopic());
MessageAccessor.putProperty(msg, MessageConst.PROPERTY_REAL_QUEUE_ID, String.valueOf(msg.getQueueId()));
msg.setPropertiesString(MessageDecoder.messageProperties2String(msg.getProperties()));
msg.setTopic(topic);
msg.setQueueId(queueId);
}
}
InetSocketAddress bornSocketAddress = (InetSocketAddress) msg.getBornHost();
if (bornSocketAddress.getAddress() instanceof Inet6Address) {
msg.setBornHostV6Flag();
}
InetSocketAddress storeSocketAddress = (InetSocketAddress) msg.getStoreHost();
if (storeSocketAddress.getAddress() instanceof Inet6Address) {
msg.setStoreHostAddressV6Flag();
}
long elapsedTimeInLock = 0;
MappedFile unlockMappedFile = null;
// 获取CommitLog的最后一个MappedFile
MappedFile mappedFile = this.mappedFileQueue.getLastMappedFile();
// 写消息前加锁,写消息是串行的。
putMessageLock.lock(); //spin or ReentrantLock ,depending on store config
try {
long beginLockTimestamp = this.defaultMessageStore.getSystemClock().now();
this.beginTimeInLock = beginLockTimestamp;
// Here settings are stored timestamp, in order to ensure an orderly
// global
// 设置存储时间戳,保证全局有序性
msg.setStoreTimestamp(beginLockTimestamp);
// 如果文件不存在,或者文件已满,创建新的MappedFile文件,并添加到mappedFileQueue中
if (null == mappedFile || mappedFile.isFull()) {
mappedFile = this.mappedFileQueue.getLastMappedFile(0); // Mark: NewFile may be cause noise
}
if (null == mappedFile) {
log.error("create mapped file1 error, topic: " + msg.getTopic() + " clientAddr: " + msg.getBornHostString());
beginTimeInLock = 0;
return new PutMessageResult(PutMessageStatus.CREATE_MAPEDFILE_FAILED, null);
}
// 追加消息
result = mappedFile.appendMessage(msg, this.appendMessageCallback);
switch (result.getStatus()) {
case PUT_OK:
break;
// 如果消息已经写到了文件的结尾还没写完,则创建新的文件重新写入
case END_OF_FILE:
unlockMappedFile = mappedFile;
// Create a new file, re-write the message
mappedFile = this.mappedFileQueue.getLastMappedFile(0);
if (null == mappedFile) {
// XXX: warn and notify me
log.error("create mapped file2 error, topic: " + msg.getTopic() + " clientAddr: " + msg.getBornHostString());
beginTimeInLock = 0;
return new PutMessageResult(PutMessageStatus.CREATE_MAPEDFILE_FAILED, result);
}
result = mappedFile.appendMessage(msg, this.appendMessageCallback);
break;
// 下面为存放失败的结果返回
case MESSAGE_SIZE_EXCEEDED:
case PROPERTIES_SIZE_EXCEEDED:
beginTimeInLock = 0;
return new PutMessageResult(PutMessageStatus.MESSAGE_ILLEGAL, result);
case UNKNOWN_ERROR:
beginTimeInLock = 0;
return new PutMessageResult(PutMessageStatus.UNKNOWN_ERROR, result);
default:
beginTimeInLock = 0;
return new PutMessageResult(PutMessageStatus.UNKNOWN_ERROR, result);
}
// 计算存放消息消耗的时间
elapsedTimeInLock = this.defaultMessageStore.getSystemClock().now() - beginLockTimestamp;
beginTimeInLock = 0;
} finally {
putMessageLock.unlock();
}
if (elapsedTimeInLock > 500) {
log.warn("[NOTIFYME]putMessage in lock cost time(ms)={}, bodyLength={} AppendMessageResult={}", elapsedTimeInLock, msg.getBody().length, result);
}
if (null != unlockMappedFile && this.defaultMessageStore.getMessageStoreConfig().isWarmMapedFileEnable()) {
this.defaultMessageStore.unlockMappedFile(unlockMappedFile);
}
PutMessageResult putMessageResult = new PutMessageResult(PutMessageStatus.PUT_OK, result);
// Statistics
// 统计存放消息的数量和总大小
storeStatsService.getSinglePutMessageTopicTimesTotal(msg.getTopic()).incrementAndGet();
storeStatsService.getSinglePutMessageTopicSizeTotal(topic).addAndGet(result.getWroteBytes());
// 处理磁盘刷新
handleDiskFlush(result, putMessageResult, msg);
// 处理高可用
handleHA(result, putMessageResult, msg);
return putMessageResult;
}
由于CommitLog.putMessage()操作较为复杂,这里我们分5步进行分析;
1)第一步:消息属性填充。
2)第二步:延时消息相关设置。
根据事务类型和消息延时发送级别决定是否–设置延时发送的Topic、queueId 并 备份真正的topic和queueID。
只有当消息的事务类型为:普通消息、已提交的事务消息时,才会进一步判断消息是否设置了延时级别delayTimeLevel,如果设置了才会走到这个第二步。
3)第三步:获取最后一个MappedFile,并往其中串行追加消息体。
消息存储的核心步骤就在这里,而且这一步的细节点特别多。我们再分几步进行分析;
(1)首先获取CommitLog中的最后一个MappedFile;

(2)在真正开始写消息之前要对CommitLog加锁,以保证消息串行化写入到CommitLog中;
既然要加锁,那加的是什么锁呢?
我们发现
PutMessageLock是一个interface接口,其有两个实现:PutMessageReentrantLock、PutMessageSpinLock。它们一个采用ReentrantLock实现,一个采用CAS机制实现。
那么RocketMQ默认是使用的哪个锁?为什么要使用它?
(3)设置存储时间戳;对获取到的MappedFile进行校验,确保有一个可用的MappedFile。
如果文件不存在 或者 已满,会创建一个新的MappedFile文件,并将其添加到mappedFileQueue中。
当需要新建一个MappedFile时,我们来看一下mappedFileQueue.getLastMappedFile(0)做了什么?
它又调用了MappedFileQueue中的一个同名方法,go on, go on,我们继续:
通过获取MappedFiles集合中的最后一个MappedFile的文件名(起始offset) 和文件中的消息数量mappedFileSize,拼接出将要创建的MappedFile 和 下一个要创建的MappedFile的 文件全路径名;
然后将他们作为一个请求放入到AllocateMappedFileService服务的requestQueue中,由AllocateMappedFileService服务循环进行MMAP操作,分配MappedFile。关于AllocateMappedFileService服务的MMAP操作,我们后面纤细介绍。
(4)向MappedFile中追加消息,追加完消息之后释放锁。
直接向上面获取到的MappedFile追加消息,然后根据返回的状态进一步操作。
如果消息已经写到了
MappedFile文件的结尾还没写完,那么就创建一个新的MappedFile文件重新写入消息;如果是存放消息失败,直接返回返回错误信息。
追加消息成功之后,统计消息存放消耗的时间。
最后把上面加的
锁给释放了。
我们进入MappedFile#appendMessage()方法看一下消息是怎么追加到MappedFile文件的。
追加消息调用的是MappedFile.appendMessage()方法,此方法最终调用到MappedFile.appendMessagesInner()中:
我们来分析下appendMessagesInner()中追加消息的的逻辑:
- 获取当前MappedFile文件的写入位置,如果当前文件未写满,则进入追加逻辑;
- 获取
MappedFile中的writeBuffer,如果writeBuffer 为空,则获取mappedByteBuffer>
- 在MessageStore 初始化的时候,会初始化一个Buffer缓存池:
TransientStorePool,TransientStorePool在初始化时会初始化若干DirectBuffer(默认5个),放入一个Deque中。MappedFile的writeBuffer就是从这个Deque中获取的。- 而
mappedByteBuffer类型为MappedByteBuffer,每个MappedFile都会映射到文件系统中的一个文件,mappedByteBuffer 即为该文件在内存中的映射。- 当追加消息到MappedFile中,会优先追加到 writeBuffer中。
- 调用
cb.doAppend()追加消息;
几个参数:
- this.getFileFromOffset():MappedFile的文件名(即MappedFile中第一个消息在CommitLog中的全局物理偏移量)。
- byteBuffer:即MappedFile的内存缓冲区,也即是 2 中的writeBuffer或mappedByteBuffer。
- this.fileSize - currentPos:fileSize为单个文件的额定大小,默认为1GB,currentPos为当前文件中已经写到什么位置,两个相减即为当前文件剩余容量。
- messageExt:内部封装好的消息。
writeBuffer从何而来?
从这里我们可以看到,writeBuffer是在MappedFile初始化的时候从TransientStorePool中获取的。那么,TransientStorePool又是怎么来的?
往上追了一下,没找到,就很尴尬。我想,我想,既然和消息存储有关,会不会在DefaultMessageStore中,呀,真巧,真在呢。
在实例化DefaultMessageStore时,会实例化并初始化transientStorePool。
我们看一下transientStorePool.init(),发现它会实例化poolSize个ByteBuffer放入到双向队列availableBuffers中。
private final Deque<ByteBuffer> availableBuffers;

poolSize的值是多少?
在其构造函数中我们发现poolSize的值取自MessageStoreConfig的transientStorePoolSize变量。
进入MessageStoreConfig类中我们可以看到transientStorePoolSize的默认值为5,所以这个ByteBuffer的池子大小为5。
cb是个啥?从哪来的?
在CommitLog中调用
appendMessagesInner()时,传入的 cb 为:this.appendMessageCallback,它的类型为DefaultAppendMessageCallback,实现了AppendMessageCallback接口。
所以,我们进入CommitLog的内部类DefaultAppendMessageCallback中看一下doAppend()都做了什么?
我们这里再把doAppend()方法拆个几步来看一下:
>1. 计算消息存储的各个属性,比如:消息长度、消息在ConsumeQueue中的长度等;
>2. 判断消息体大小是否超过4M,超过则返回错误信息;
>3. 判断MappedFile中的可用空间是否可以容纳下要追加的消息,如果不可以,返回错误码END_OF_FILE。
如果返回错误码为END_OF_FILE,接着CommitLog#puMessage()方法中创建一个新的MappedFile,再重新写这条消息。
>4. 序列化消息内容,存储到内存缓存区中;
// Initialization of storage space 初始化存储空间
this.resetByteBuffer(msgStoreItemMemory, msgLen);
// 1 TOTALSIZE -- 四节点用来存储消息的总大小
this.msgStoreItemMemory.putInt(msgLen);
// 2 MAGICCODE -- 四字节用来存储文件结尾空的魔数(类似于String字符串最后留的/0)
this.msgStoreItemMemory.putInt(CommitLog.MESSAGE_MAGIC_CODE);
// 3 BODYCRC -- 4字节的消息体CRC校验和
this.msgStoreItemMemory.putInt(msgInner.getBodyCRC());
// 4 QUEUEID -- 4字节的队列ID
this.msgStoreItemMemory.putInt(msgInner.getQueueId());
// 5 FLAG -- 4字节的Flag
this.msgStoreItemMemory.putInt(msgInner.getFlag());
// 6 QUEUEOFFSET -- 8字节的队列偏移量
this.msgStoreItemMemory.putLong(queueOffset);
// 7 PHYSICALOFFSET -- 8字节的物理偏移量
this.msgStoreItemMemory.putLong(fileFromOffset + byteBuffer.position());
// 8 SYSFLAG -- 4字节的系统标识
this.msgStoreItemMemory.putInt(msgInner.getSysFlag());
// 9 BORNTIMESTAMP -- 8字节的消息出生时间戳
this.msgStoreItemMemory.putLong(msgInner.getBornTimestamp());
// 10 BORNHOST -- 消息出生 host 主机
this.resetByteBuffer(bornHostHolder, bornHostLength);
this.msgStoreItemMemory.put(msgInner.getBornHostBytes(bornHostHolder));
// 11 STORETIMESTAMP -- 消息存储 host 主机
this.msgStoreItemMemory.putLong(msgInner.getStoreTimestamp());
// 12 STOREHOSTADDRESS
this.resetByteBuffer(storeHostHolder, storeHostLength);
this.msgStoreItemMemory.put(msgInner.getStoreHostBytes(storeHostHolder));
// 13 RECONSUMETIMES -- 重试次数
this.msgStoreItemMemory.putInt(msgInner.getReconsumeTimes());
// 14 Prepared Transaction Offset -- 8字节的事务准备偏移量
this.msgStoreItemMemory.putLong(msgInner.getPreparedTransactionOffset());
// 15 BODY -- 消息长度
this.msgStoreItemMemory.putInt(bodyLength);
if (bodyLength > 0)
// 消息内容
this.msgStoreItemMemory.put(msgInner.getBody());
// 16 TOPIC -- Topic长度
this.msgStoreItemMemory.put((byte) topicLength);
// Topic内容
this.msgStoreItemMemory.put(topicData);
// 17 PROPERTIES properties 长度
this.msgStoreItemMemory.putShort((short) propertiesLength);
if (propertiesLength > 0)
this.msgStoreItemMemory.put(propertiesData);
final long beginTimeMills = CommitLog.this.defaultMessageStore.now();
// Write messages to the queue buffer -- 消息写入到缓存区
byteBuffer.put(this.msgStoreItemMemory.array(), 0, msgLen);
4)第四步:处理磁盘刷新;
即CommitLog数据从ByteBuffer刷到磁盘。详细的我们后面专门介绍。
默认异步刷盘。
5)第五步:处理高可用;
即主从Broker消息同步。详细的我们后面专门介绍。
默认异步进行主从复制。
第四步:统计消息存储花费的时间;如果存储失败,则增加存储失败的次数;
3、CommitLog刷盘
在DefaultMessageStore服务启动的时候,会启动CommitLog刷盘服务flushCommitLogService来将消息从直接内存ByteBuffer中刷到磁盘中。
4、后续操作
同步CommitLog中的消息到ConsumeQueue,
同步CommitLog中的消息到IndexFile。
四、总结
RocketMQ 会创建多个MappedFile用来存储消息,每个MappedFile大小固定1G,其有自己的内存缓冲区和对应的系统文件;所有的MappedFile由CommitLog中的MappedFileQueue统一维护。















还没有评论,来说两句吧...