一、MVCC相关概念
1. MVCC概述
MVCC(Multi-Version Concurrency Control | 多版本并发控制),利用记录的版本链和ReadView,来控制并发事务访问相同记录时的行为。
- 在每次更新该记录后,都会将旧值放到一条undo log中。随着更新次数的增多,所有的版本都会被roll_pointer属性连接成一条链表,这个链表也就是
版本链。
作用:
- 为了提高数据库并发性能,用更好的方式去处理读写冲突。
- 做到即使有读写冲突,也可以不加锁,非阻塞并发读。
2. MVCC解决的问题
数据库并发场景有三种,分别是:
- 读读:不存在任何问题,也不需要并发控制。
- 读写:有线程安全问题,可能会造成事务隔离性问题,可能遇到脏读、幻读、不可重复读。
- 写写:有线程安全问题,可能存在更新丢失问题。
MVCC是一种用来解决读写冲突的无锁并发控制,也就是为事务分配单项增长的时间戳,为每个修改保存一个版本,版本与事务时间戳关联,读操作只是读该事务开始前的数据库快照,所以MVCC可以为数据库解决以下问题:
- 在并发读写数据库时,可以做到在读操作时不用阻塞写操作,写操作也不用阻塞读操作,提高了数据库并发读写的性能。
- 解决脏读、幻读、不可重复度等事务隔离问题,但是不能解决更新丢失问题。
在聊MVCC的实现原理之前,我们先了解两个概念:当前读、快照读。
3. 当前读
像select … lock in share mode(共享锁)、select … for update;update、insert、delete(排他锁)这些操作都是一种当前读。
他们读取的是记录的最新版本,读取时还要保证其他并发事务不能修改当前记录,会对读取的记录进行加锁。
4. 快照读
不加锁的select操作是快照读,即不加锁的非阻塞读;其读取的是历史版本的数据。串行化隔离级别下会退化成当前读。
快照读是基于提高并发性能的考量,快照读的实现是基于多版本并发控制MVCC。我们可以认为MVCC是行锁的一个变种。但它在很多情况下,其避免了加锁操作、降低了加锁解锁的开销。但既然是基于多版本,那么数据就有可能是之前的版本。
5. 当前读、快照读、MVCC的关系
MVCC多版本并发控制指的是维持一个数据的多个版本,使得读写操作没有冲突,快照读是MySQL实现MVCC的一个非阻塞读功能。
MVCC模块在MySQL中的具体实现是由三个隐式字段,undoLog、read view三个组件来实现的
二、MVCC实现原理
MVCC的实现原理主要依赖于记录中的三个隐藏字段、undoLog、read view来实现的。
每行记录除了我们自定义的字段外,还有数据隐式定的一些字段,分别为:
-
DB_TRX_ID
6字节,最近修改事务ID,记录这条记录或者最后一次修改该记录的事务ID
-
DB_ROLL_PTR
7字节,回滚指针,指向这条记录的上一个版本,用于配合undoLog。
-
DB_ROW_ID
6字节,隐藏的主键。如果表没有主键,会自动生成一个6字节的row_id

在上图中,DB_ROW_ID是数据库默认为该行记录生成的唯一隐式主键,DB_TRX_ID是当前操作该记录的事务ID,DB_ROLL_PTR是一个回滚指针,用于配合undo log,指向上一个旧版本,第一次对数据进行操作时,该字段是没有值的。
1. undo log
undolog是一个链表结构,最新的历史数据放在链表头,即版本链。其被称之为回滚日志,表示在进行insert,delete,update操作的时候产生的方便回滚的日志。
当进行insert操作的时候,产生的undolog只在事务回滚的时候需要,并且在事务提交之后可以被立刻丢弃。
当进行update和delete操作的时候,产生的undolog不仅仅在事务回滚的时候需要,在快照读的时候也需要,所以不能随便删除,只有在快照读或事务回滚不涉及该日志时,对应的日志才会被purge线程统一清除(当数据发生更新和删除操作的时候都只是设置一下老记录的deleted_bit,并不是真正的将过时的记录删除,因为为了节省磁盘空间,innodb有专门的purge线程来清除deleted_bit为true的记录,如果某个记录的deleted_id为true,并且DB_TRX_ID相对于purge线程的read view 可见,那么这条记录一定时可以被清除的)。
下面我们看一下undo log生成的记录链
1)假设有一个事务编号为1的事务向表中插入一条记录,那么此时行数据的状态为:
2)假设有第二个事务编号为2对该记录的那么做出修改,改为lisi。
- 在事务2修改该行记录数据时,数据库会对该行加排他锁;
- 然后把该行数据拷贝到undolog中,作为旧记录,即在undolog中有当前行的拷贝副本;
- 拷贝完毕后,修改该行name为lisi,并且修改隐藏字段的事务ID为当前事务2的id,回滚指针指向已经拷贝到undolog的副本记录中。
- 事务提交,释放锁。

3)假设有第三个事务编号为3对该记录的age做了修改,改为32。
- 在事务2修改该行数据时,数据库会对该行加排他锁。
- 然后把该行数据拷贝到undolog中,做为旧记录,发现该行记录已经有undolog了,那么最新的旧数据作为链表的表头,插在该行记录的undolog的最前面。
- 修改该行age为32岁,并且修改隐藏字段的事务id为当前事务3的id,回滚指针指向刚刚拷贝的undolog的副本记录。
- 事务提交,释放锁。

从上述的一系列图中,我们可以发现,不同事务或者相同事务的对同一记录的修改,会导致该记录的undolog生成一条记录版本线性表,即链表,undolog的链首就是最新的旧记录,链尾就是最早的旧记录。
2. Read view
Read view 是事务进行快照读操作时生产的读视图。在该事务执行快照读的那一刻,会生成一个数据系统当前的快照,记录并维护系统当前活跃事务的id,事务的id值是递增的。
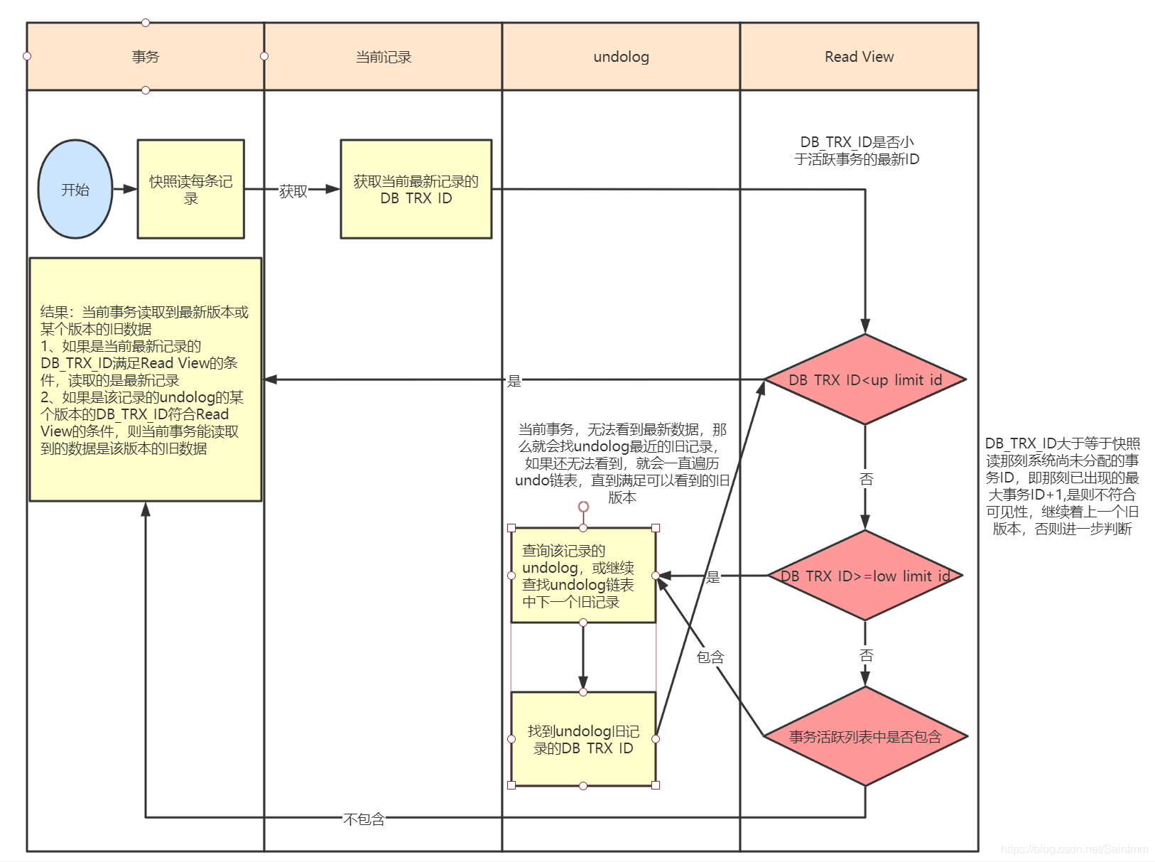
其实Read View的最大作用是用来做可见性判断的,也就是说当某个事务在执行快照读的时候,对该记录创建一个Read View的视图,把它当作条件去判断当前事务能够看到哪个版本的数据,有可能读取到的是最新的数据,也有可能读取的是当前行记录的undolog中某个版本的数据
Read View遵循的可见性算法主要是将要被修改的数据的最新记录中的trx_id(当前事务id)取出来,与系统当前其他活跃事务的id去对比。如果trx_id跟Read View的属性做了比较,不符合可见性,那么就通过DB_ROLL_PTR回滚指针去取出undolog中的trx_id做比较,即遍历链表中的trx_id,直到找到满足条件的trx_id,这个trx_id所在的旧记录就是当前事务能看到的最新老版本数据。
1)Read View包含的内容
- m_ids:一个数值列表,在生成ReadView时,当前系统中
活跃的读写事务的事务ID列表。(1,2,3) - min_trx_id:在生成ReadView时,当前系统中活跃的读写事务中
最小的事务ID,即trx_list中的最小值。(1) - max_trx_id:在生成ReadView时,系统应该分配给
下一个事务的事务ID值。(4) - creator_trx_id:
生成该ReadView的事务的事务ID。
2)如何通过ReadView判断记录的某个版本是否可见?
trx_id为undo log版本链中旧记录的trx_id。
- 如果trx_id == creator_trx_id,则表明当前事务在访问它修改过的记录,所以该版本可以被当前事务访问。
- 如果trx_id < min_trx_id,则表明生成该版本的事务,在当前事务生成ReadView之前已经提交了,所以该版本可以被当前事务访问。否者继续往下走
- 如果trx_id >= max_trx_id,这表明生成该版本的事务在当前事务生成ReadView之后才开启,所以该版本不可以被当前事务访问。否者继续往下走
- 判断trx_id是否在m_ids中:
- 在,说明创建ReadView时,生成该版本旧记录的事务还是活跃的,事务没有commit,此版本的旧记录不对当前事务不可见。
- 不在,说明创建ReadView时,生成该版本的事务已经被提交commit,该版本可以被访问。
3. MVCC的整体处理流程
假设有四个事务同时在执行,如下图所示:
| 事务1 | 事务2 | 事务3 | 事务4 |
|---|---|---|---|
| 事务开始 | 事务开始 | 事务开始 | 事务开始 |
| … | … | … | 修改且已提交 |
| 进行中 | 快照读 | 进行中 | |
| … | … | … |
从上述表格中,我们可以看到,当事务2对某行数据执行了快照读,数据库为该行数据生成一个Read View视图,可以看到事务1和事务3还在活跃状态,事务4在事务2快照读的前一刻提交了更新,所以,在Read View中记录了系统当前活跃事务1,3,维护在一个列表中。同时可以看到up_limit_id的值为1,而low_limit_id为5,如下图所示:
在上述的例子中,只有事务4修改过该行记录,并在事务2进行快照读前,提交了事务;所以该行当前数据的undolog如下所示:
当事务2在快照读该行记录时,会拿着该行记录的DB_TRX_ID去跟up_limit_id,lower_limit_id和活跃事务列表进行比较,判读事务2能看到该行记录的版本是哪个?(此时暂不考虑事务隔离级别)
具体流程如下:
- 先拿该行记录的事务ID(4)去跟Read View中的up_limit_id(1)相比较,判断是否小于。发现1 !< 4,继续往下走。
- 继续判断事务ID(4)是否大于等于low_limit_id(5),发现4 !> 5,继续往下走。
- 最后判断事务ID(4)是否在获取列表trx_list(1,3)中,发现不在。所以事务4修改后的最新数据对事务2的快照是可见的。

最后我们再看看不同隔离级别下的快照读的不同。
4. RC、RR级别下的Innodb快照读有什么不同?
Read View生成的时机不同,从而造成RC、RR级别下快照读的结果的不同。
1、在RR级别下的某个事务的对某条记录的第一次快照读会创建一个快照即Read View,将当前系统活跃的其他事务记录起来,此后在调用快照读的时候,还是使用的是同一个Read View,所以只要当前事务在其他事务提交更新之前使用过快照读,那么之后的快照读使用的都是同一个Read View,所以对之后的修改不可见。
2、在RR级别下,快照读生成Read View时,Read View会记录此时所有其他活动和事务的快照,这些事务的修改对于当前事务都是不可见的,而早于Read View创建的事务所做的修改均是可见
3、在RC级别下,事务中,每次快照读都会新生成一个快照和Read View,这就是我们在RC级别下的事务中可以看到别的事务提交的更新的原因。
总结:
- Read Committed -----在一个事务中,
每次读取数据前都生成一个Read View。 - Repeatable Read -----在一个事务中,只在
第一次读取数据时生成一个Read View。
也就是在RC隔离级别下,每个快照读都会生成并获取最新的Read View;而RR隔离级别下,只是同一个事务中的第一个快照读才会创建Read View,之后的快照读获取的都是同一个Read View。






还没有评论,来说两句吧...