手写一个监控程序
我是个苦逼的运维,最近公司的redis主从服务不太稳定,主节点老是无缘无故挂掉,害得我老是半夜起来手动切换主节点,这样下去可不行,我得写个监控脚本帮我干这个活
首先我先连上所有的主从节点,每隔1s发送ping命令
redis-cli -h 10.25.0.0 -p 6379
redis-cli -h 10.25.0.1 -p 6379
redis-cli -h 10.25.0.2 -p 6379
redis-cli -h 10.25.0.3 -p 6379


如果主节点没有响应,我就随便挑一个从节点执行 slaveof no one 命令,就 10.25.0.1 这个节点吧。
10.232.0.3:6379> info
...
role:master
然后执行info命令,当info命令显示这个节点的角色为master时,依次对其他从节点执行 slaveof 10.25.0.1 让其从 10.25.0.1 复制数据

当然挂掉的主节点不能不管不顾,当它复活的时候,也要对其执行 slaveof 10.25.0.1 让其从 10.25.0.1 复制数据,不愧是我
于是这个监控就开始愉快的运行了,终于可以踏实的睡几天觉了。
过了几天,没想到主节点挂了之后没能正常切换,原来是我的监控程序挂了。
又过了几天,服务又不稳定了,监控程序老是频繁的切换主节点,但是主节点并没有问题,原来是我这个监控程序和主节点的网络不太稳定,让监控程序误认为主节点挂了。
面对大家对Redis主从节点自动切换的需求越来越强烈,Redis官方也坐不下去了,索性自己写了一个监控程序,并且把这个监控程序叫做哨兵!
Redis中的哨兵是如何工作的?
作为一个官方的程序,上面我们遇到的问题肯定都会被解决,我们来看看哨兵是如何解决的
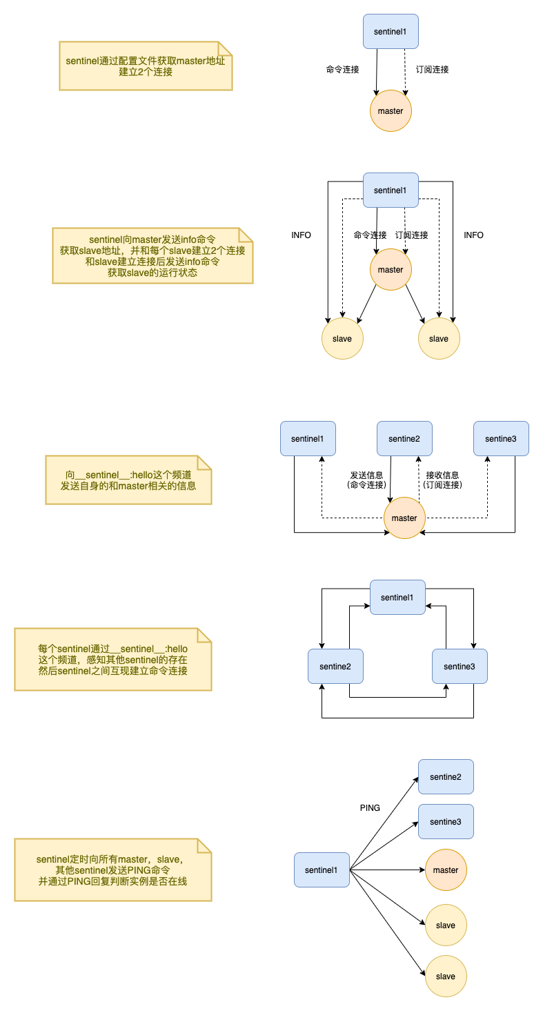
监测流程
首先为了解决哨兵宕机不能正常进行切换的问题,我们可以对哨兵搭建一个集群,每个哨兵都监测主从节点,当主节点不可用时,选一个正常的哨兵进行主从切换
master端的info信息
slave端的info信息
故障转移流程
上面我们自己写的监测程序与Redis节点网络不稳定时,会频繁进行切换。为了解决这个问题,Redis引入了2个概念
主观下线:当前哨兵程序认为主节点宕机了,具有很强的主观性,有可能是因为网络的问题
客观下线:大多数哨兵程序认为主节点宕机了,那主节点很大概率宕机了,应该进行主从切换了
当有多个哨兵程序时,应该让哪个哨兵程序来执行主从切换呢?
多个哨兵会根据分布式共识协议,Raft协议,来选出领头哨兵,让其执行主从切换
当选择主节点的时候,并不是随便选择一个从节点让其变成主节点,而是通过一定的策略筛选出来的,筛选策略主要分为2个阶段
淘汰阶段:去掉网络状况不好的从节点,例如断开连接,上一次正常回复ping距当前时间超过5s等
筛选阶段:在剩下的从节点中先选优先级小的(在redis.conf给每台机器配置了优先级),优先级相同选复制偏移量大的,复制偏移量相同,选runId小的(每个redis实例启动都会分配一个全局唯一的runId)
具体筛选淘汰策略参见sentinel.c/sentinelSelectSlave
参考博客
[1]https://www.cnblogs.com/flashsun/p/14692643.html
比较好的源码
[2]http://blog.wudan3551.top/2021/12/10/redis_high_availability/
比较详细的一篇文章
[3]https://www.cnblogs.com/kevingrace/p/9004460.html







还没有评论,来说两句吧...