BeanFactoryPostProcessor和BeanPostProcessor
在上一节我们对Bean的生命周期有了一个大概的了解,但是跳过了BeanPostProcessor的执行部分,本节我们就只分析BeanPostProcessor的执行部分。并且完善我们之前画的流程图。
如果我们要对Spring进行扩展,一般有如下方法
- 实现BeanFactoryPostProcessor接口(对BeanFactory进行扩展)
- 实现BeanPostProcessor接口(对Bean的生成过程进行扩展)
BeanPostProcessor相关接口的继承关系如下(说实话,单看这个uml类图,都能说出Spring Bean生命周期的大概阶段)
BeanFactoryPostProcessor的子接口只有一个BeanDefinitionRegistryPostProcessor

利用BeanFactoryPostProcessor接口可以获取到BeanFactory,这样可以对工厂进行扩展
利用BeanDefinitionRegistryPostProcessor接口你就可以往BeanDefinitionRegistry中增加Bean定义或者删除Bean定义
BeanPostProcessor接口的使用我会在文章最后写一个Demo,先演示一下BeanFactoryPostProcessor接口的作用,对BeanFactory进行扩展
public class MyBeanFactoryPostProcessor implements BeanFactoryPostProcessor {
@Override
public void postProcessBeanFactory(ConfigurableListableBeanFactory factory) throws BeansException {
for (String beanDefinitionName : factory.getBeanDefinitionNames()) {
BeanDefinition beanDefinition = factory.getBeanDefinition(beanDefinitionName);
beanDefinition.setScope("prototype");
}
}
}
我们都知道Spring容器中的Bean的作用域默认是singleton,我们扩展BeanFactoryPostProcessor接口并注入到容器中,让所有Bean的作用域变为prototype,此时每次从容器中获取的对象都是新对象
Animal animal1 = applicationContext.getBean("animal", Animal.class);
Animal animal2 = applicationContext.getBean("animal", Animal.class);
// false
System.out.println(animal1 == animal2);
这个例子就充分体现了BeanFactoryPostProcessor方法需要排序调用的重要性了,按照之前的排序规则ConfigurationClassPostProcessor类的调用时机会早于MyBeanFactoryPostProcessor,此时Bean已经都注入到容器中了,所以能将所有Bean的作用域修改为prototype,如果先执行MyBeanFactoryPostProcessor后执行ConfigurationClassPostProcessor,那只会修改部分Bean的作用域为prototype。这样你用起来估计都会懵逼

BeanPostProcessor接口可以对Bean生命周期中的很多部分进行扩展,并且Spring容器中有很多内建的BeanPostProcessor对Spring Bean的功能进行支持。搞懂了Spring内置的BeanPostProcessor的功能,基本上就把Spring Bean的生命周期搞懂了。其余的如事件,国际化,资源管理在此基础上就很容易理解了
Spring Bean的生命周期可以主要分为如下4个部分
- 处理BeanDefinition:BeanDefinition的解析,注册,合并
- Bean实例化(Instantiation):还没有生成bean,即没有调用构造函数,生成对象
- Bean初始化(Initialization):已经生成bean,进行属性赋值
- Bean销毁:并没有gc
分享到这了,我就抛出一个问题,BeanFactoryPostProcessor和BeanPostProcessor接口哪个先执行?
当然是BeanFactoryPostProcessor先执行,BeanPostProcessor后执行了,仔细看启动流程图
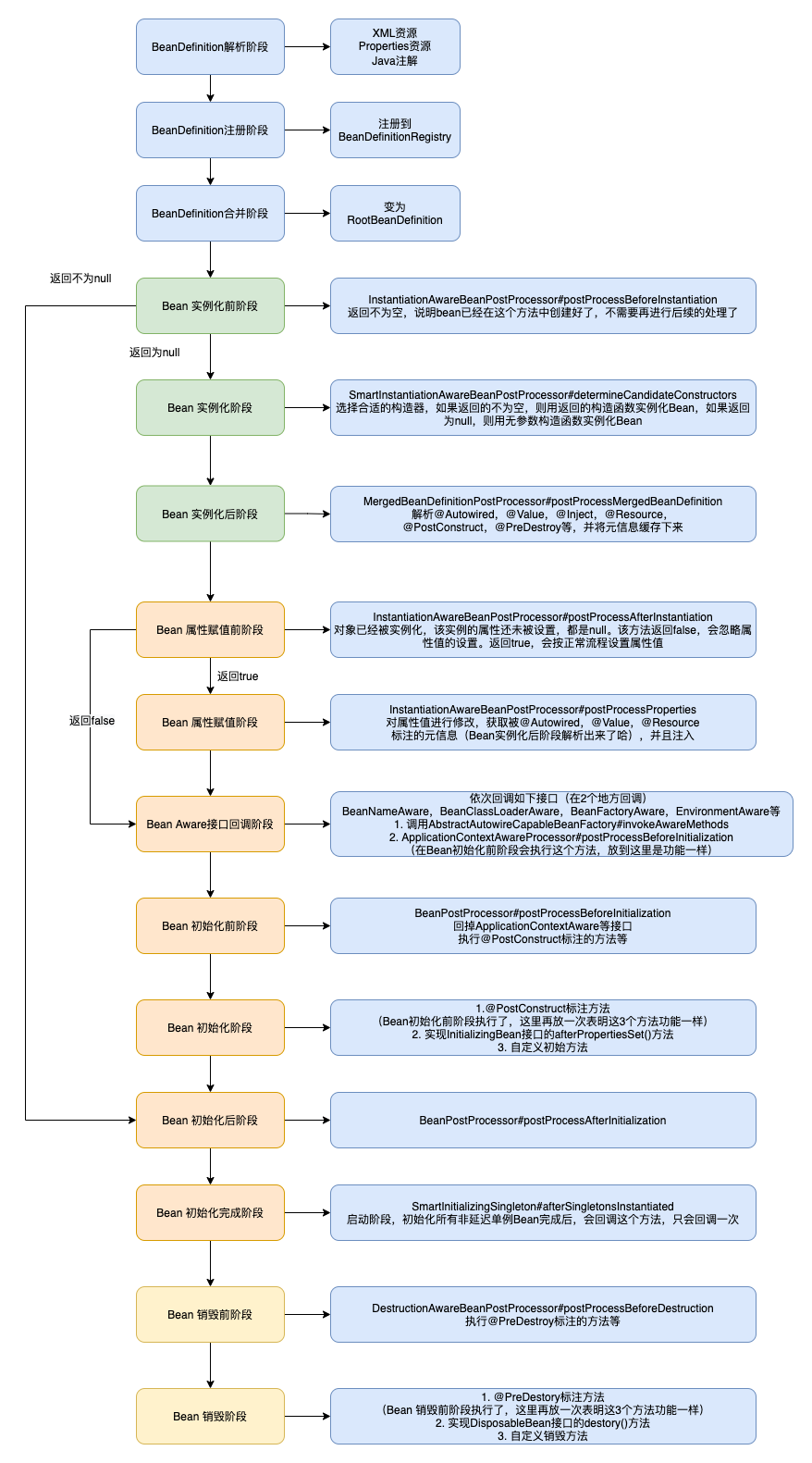
Spring Bean生命周期
BeanDefinition解析阶段
| 配置方式 | 实现类 |
|---|---|
| XML资源 | XmlBeanDefinitionReader |
| Properties资源 | PropertiesBeanDefinitionReader |
| Java注解 | AnnotatedBeanDefinitionReader |
在开发过程中,我们会用Java文件来描述一个对象。在Spring中我们则用BeanDefinition来描述一个Bean,因为Bean在对象的基础上增加了很多属性,例如Bean是单例的还是原型的?Bean是否延迟加载,此时Java文件就不能描述一个Bean了,我们就用BeanDefinition来描述BeanDefinition
BeanDefinition的一些元信息如下
| 属性 | 说明 |
|---|---|
| beanClass | bean对应的Class类 |
| lazyInit | 是否延迟初始化 |
| autowireMode | 自动绑定模式,无,byName,byType等 |
| initMethodName | 初始化回调方法 |
| destroyMethodName | 销毁回调方法 |
BeanDefinition注册阶段
配置被解析成BeanDefinition后,会被注册到BeanDefinitionRegistry
BeanDefinitionRegistry基本实现就是DefaultListableBeanFactory
DefaultListableBeanFactory中和BeanDefinition相关的属性如下
/** Map of bean definition objects, keyed by bean name. */
private final Map<String, BeanDefinition> beanDefinitionMap = new ConcurrentHashMap<>(256);
/** List of bean definition names, in registration order. */
private volatile List<String> beanDefinitionNames = new ArrayList<>(256);
beanDefinitionMap用来保存beanName和BeanDefinition的映射关系
因为map不能保存bean放进来的顺序,所以增加了一个beanDefinitionNames来保存bean的顺序
BeanDefinition合并阶段
假设有2个对象User和Student,Student继承自User
<bean id="user" class="com.javashitang.domain.User">
<property name="id" value="1"/>
<property name="name" value="zhang"/>
</bean>
<bean id="student" class="com.javashitang.domain.Student" parent="user">
<property name="age" value="10"/>
<property name="description" value="xml"/>
</bean>
从容器中获取这2个对象时,属性如下,可以看到Student把User对象的属性继承过来了,这种情况就涉及到BeanDefinition的合并。
User(id=1, name=zhang)
Student(super=User(id=1, name=zhang), age=10, description=xml)
在最开始的时候User和Student都是GenericBeanDefinition,当进行完合并的时候会变成RootBeanDefinition
源码位置:org.springframework.beans.factory.support.AbstractBeanFactory#getMergedBeanDefinition(java.lang.String, org.springframework.beans.factory.config.BeanDefinition, org.springframework.beans.factory.config.BeanDefinition)
我启动的容器是ApplicationContext,因为BeanPostProcessor在Bean的生命周期中起了重要的作用,我们就直接来看一下容器启动后,注册了多少BeanPostProcessor

可以看到注册了6个BeanPostProcessor,后面分析Bean的生命周期的时候,我会把每个BeanPostProcessor所起的作用标记出来

为了方便大家调试,我把Spring Bean生命周期的时序图画了出来,大家可以对着图debug代码,这样理解的更深
Bean 实例化前阶段
InstantiationAwareBeanPostProcessor#postProcessBeforeInstantiation
返回不为空,说明bean已经在这个方法中创建好了,不需要再进行后续的处理了,接着直接跳到初始化后阶段
生效类
CommonAnnotationBeanPostProcessor#postProcessBeforeInstantiation:return null,所以正常情况下都会进行后续的流程
源码位置
org.springframework.beans.factory.support.AbstractAutowireCapableBeanFactory#applyBeanPostProcessorsBeforeInstantiation
Bean 实例化阶段
SmartInstantiationAwareBeanPostProcessor#determineCandidateConstructors
选择合适的构造器,如果返回的不为空,则用返回的构造函数实例化Bean,如果返回为null,则用无参数构造函数实例化Bean
生效类
AutowiredAnnotationBeanPostProcessor#determineCandidateConstructors:用来支持@Lookup注解,并且推断出要创建这个Bean需要的构造函数
源码位置
org.springframework.beans.factory.support.AbstractAutowireCapableBeanFactory#determineConstructorsFromBeanPostProcessors
Bean 实例化后阶段
MergedBeanDefinitionPostProcessor#postProcessMergedBeanDefinition
生效类
AutowiredAnnotationBeanPostProcessor#postProcessMergedBeanDefinition:
解析@Autowired,@Value,@Inject,并将相关的信息保存下来,后续对Bean属性进行赋值的时候要用
CommonAnnotationBeanPostProcessor#postProcessMergedBeanDefinition:
解析@WebServiceRef,@EJB,@Resource,@PostConstruct,@PreDestroy,并将相关信息保存下来,后续对Bean属性赋值(@WebServiceRef,@EJB,@Resource),生命周期(@PostConstruct,@PreDestroy)支持要用
源码位置
org.springframework.beans.factory.support.AbstractAutowireCapableBeanFactory#applyMergedBeanDefinitionPostProcessors
往3级缓存放工厂
SmartInstantiationAwareBeanPostProcessor#getEarlyBeanReference
发生循环依赖的对象会从ObjectFactory获取提前代理的对象,而这个提前代理的对象,会经过
SmartInstantiationAwareBeanPostProcessor#getEarlyBeanReference进行代理,然后返回
生效类
InstantiationAwareBeanPostProcessorAdapter#getEarlyBeanReference(ConfigurationClassPostProcessor$ImportAwareBeanPostProcessor父类):直接return bean
InstantiationAwareBeanPostProcessorAdapter#getEarlyBeanReference
(AutowiredAnnotationBeanPostProcessor父类):直接return bean
因为我们的demo没有开启aop哈,所有不会注入提前代理的BeanPostProcessor
源码位置
org.springframework.beans.factory.support.AbstractAutowireCapableBeanFactory#getEarlyBeanReference
Bean 属性赋值前阶段

InstantiationAwareBeanPostProcessor#postProcessAfterInstantiation
对象已经被实例化,该实例的属性还未被设置,都是null。
该方法返回false,会忽略属性值的设置。返回true,会按正常流程设置属性值
生效类
CommonAnnotationBeanPostProcessor#postProcessAfterInstantiation:return true
源码位置
org.springframework.beans.factory.support.AbstractAutowireCapableBeanFactory#populateBean
Bean 属性赋值阶段
InstantiationAwareBeanPostProcessor#postProcessProperties
InstantiationAwareBeanPostProcessor#postProcessPropertyValues
对属性赋值,在高版本中postProcessPropertyValues已经被标记为@Deprecated,用postProcessProperties来替代
AutowiredAnnotationBeanPostProcessor#postProcessProperties:查找被@Autowired和@Value标注的方法或属性,并且注入需要的值
CommonAnnotationBeanPostProcessor#postProcessProperties:查找被@WebServiceRef,@EJB,@Resource标注的属性,并且注入需要的值
源码位置
org.springframework.beans.factory.support.AbstractAutowireCapableBeanFactory#populateBean
Bean Aware接口回调阶段
依次回掉如下接口,注入相应的对象
BeanNameAware
BeanClassLoaderAware
BeanFactoryAware
EnvironmentAware
EmbeddedValueResolverAware
ResourceLoaderAware
ApplicationEventPublisherAware
MessageSourceAware
ApplicationContextAware
源码位置1
org.springframework.beans.factory.support.AbstractAutowireCapableBeanFactory#invokeAwareMethods
只会回调BeanNameAware,BeanClassLoaderAware,BeanFactoryAware这3个接口的实现类
源码位置2
org.springframework.context.support.ApplicationContextAwareProcessor#invokeAwareInterfaces
只会回调EnvironmentAware接口及其后面的接口
为啥Aware接口的回调要放在2个不同的地方?
在回答这个问题之前我抛出一个高频面试题
ApplicationContext和BeanFactory有哪些区别?
- BeanFactory是一个最基础的IOC容器,提供了依赖查找,依赖注入等基础的功能
- ApplicationContext继承了BeanFactory,在BeanFactory的基础上增加了企业级的功能,如AOP,资源管理(Resources)事件(Event),国际化(i18n),Environment抽象等
因此当我们启动的容器是BeanFactory时,只能注入BeanNameAware,BeanClassLoaderAware,BeanFactoryAware接口的实现,其他接口的实现它并没有,怎么给你?
当我们启动的容器是ApplicationContext时,对这些接口进行了实现,此时才能注入进来
根据启动容器类型的不同,回调不同的Aware接口是如何实现的?
当进行依赖查找的时候(调用getBean方法),会回掉BeanNameAware,BeanClassLoaderAware,BeanFactoryAware接口
当容器是ApplicationContext时,会在启动的时候增加一个BeanPostProcessor,即ApplicationContextAwareProcessor,当调用ApplicationContextAwareProcessor#postProcessBeforeInitialization方法的时候,会回掉其余Aware接口的实现
Bean 初始化前阶段
BeanPostProcessor#postProcessBeforeInitialization
在Bean初始化之前需要调用的方法
生效类
ApplicationContextAwareProcessor#postProcessBeforeInitialization:用来回调ApplicationContext相关的一些接口
ConfigurationClassPostProcessor.ImportAwareBeanPostProcessor#postProcessBeforeInitialization:用来支持ImportAware接口
CommonAnnotationBeanPostProcessor#postProcessBeforeInstantiation:执行@PostConstruct标注的方法
AutowiredAnnotationBeanPostProcessor#postProcessBeforeInstantiation:
return null
ApplicationListenerDetector#postProcessBeforeInitialization:直接return bean,没有做任何操作
源码位置
org.springframework.beans.factory.support.AbstractAutowireCapableBeanFactory#applyBeanPostProcessorsBeforeInitialization
Bean 初始化阶段
依次调用如下方法:
- @PostConstruct标注方法
- 实现InitializingBean接口的afterPropertiesSet()方法
- 自定义初始方法
源码位置
org.springframework.beans.factory.support.AbstractAutowireCapableBeanFactory#invokeInitMethods
Bean 初始化后阶段
BeanPostProcessor#postProcessAfterInitialization
生效类
AutowiredAnnotationBeanPostProcessor#postProcessBeforeInstantiation:return null
CommonAnnotationBeanPostProcessor#postProcessBeforeInstantiation:在父类InitDestroyAnnotationBeanPostProcessor中有实现,return bean
在Bean初始化之后需要调用的对象
源码位置
org.springframework.beans.factory.support.AbstractAutowireCapableBeanFactory#applyBeanPostProcessorsAfterInitialization
Bean 初始化完成阶段
DefaultListableBeanFactory#preInstantiateSingletons
SmartInitializingSingleton#afterSingletonsInstantiated
启动阶段,初始化所有非延迟单例Bean完成后,会回调这个方法,只会回调一次
源码位置
org.springframework.beans.factory.support.DefaultListableBeanFactory#preInstantiateSingletons
Bean 销毁前阶段
DestructionAwareBeanPostProcessor#postProcessBeforeDestruction
实现DestructionAwareBeanPostProcessor接口的postProcessBeforeDestruction方法,添加自定义的逻辑。
生效类
InitDestroyAnnotationBeanPostProcessor#postProcessBeforeDestruction(CommonAnnotationBeanPostProcessor的父类):被@PreDestory标注方法标注的方法
源码位置:
org.springframework.beans.factory.support.DisposableBeanAdapter#destroy
Bean 销毁阶段
依次调用如下方法:
- @PreDestory标注方法
- 实现DisposableBean接口的destory()方法
- 自定义销毁方法
源码位置:
org.springframework.beans.factory.support.DisposableBeanAdapter#destroy
总结
可以看到在整个Bean的生命周期中,各种BeanPostProcessor起了非常重要的作用,搞懂了这些BeanPostProcessor的实现,基本上就搞懂了Spring Bean的生命周期
演示
因为在Bean的生命周期中如下2个方法都有分支,我就演示一下这2个方法把
InstantiationAwareBeanPostProcessor#postProcessBeforeInstantiation
InstantiationAwareBeanPostProcessor#postProcessAfterInstantiation
@Data
@ToString
public class Animal {
private String name;
private Long speed;
public Animal() {
System.out.println("Animal 构造函数");
}
}
@Data
@ToString
public class User {
private Long id;
private String name;
public User() {
System.out.println("User 构造函数");
}
}
<?xml version="1.0" encoding="UTF-8"?>
<beans xmlns="http://www.springframework.org/schema/beans"
xmlns:context="http://www.springframework.org/schema/context"
xmlns:xsi="http://www.w3.org/2001/XMLSchema-instance"
xsi:schemaLocation="http://www.springframework.org/schema/beans
https://www.springframework.org/schema/beans/spring-beans.xsd
http://www.springframework.org/schema/context
https://www.springframework.org/schema/context/spring-context.xsd">
<bean id="animal" class="com.javashitang.domain.Animal">
<property name="name" value="小狗"/>
<property name="speed" value="10"/>
</bean>
<bean id="user" class="com.javashitang.domain.User">
<property name="id" value="1"/>
<property name="name" value="zhang"/>
</bean>
<bean class="com.javashitang.MyInstantiationAwareBeanPostProcessor"/>
<context:annotation-config/>
</beans>
public class MyInstantiationAwareBeanPostProcessor implements InstantiationAwareBeanPostProcessor {
/**
* 实例化前阶段
* 返回为null,说明继续让spring创建bean
* 返回不为null,bean已经在这个方法中创建好了,不需要再进行后续的处理了
*/
@Override
public Object postProcessBeforeInstantiation(Class<?> beanClass, String beanName) throws BeansException {
if (ObjectUtils.nullSafeEquals("animal", beanName) && Animal.class.equals(beanClass)) {
Animal animal = new Animal();
animal.setName("老虎");
animal.setSpeed(100L);
return animal;
}
return null;
}
/**
* 属性赋值前阶段
* bean已经被实例化,bean的属性还没有被设置,都是null
* 返回false,忽略属性值的设置
* 返回true,按照正常流程设置属性值
*/
@Override
public boolean postProcessAfterInstantiation(Object bean, String beanName) throws BeansException {
if (ObjectUtils.nullSafeEquals("user", beanName) && User.class.equals(bean.getClass())) {
User user = (User) bean;
user.setId(10L);
user.setName("li");
return false;
}
return true;
}
}
public class BeanLifecycleDemo {
public static void main(String[] args) {
ClassPathXmlApplicationContext applicationContext = new ClassPathXmlApplicationContext();
String[] locations = {"bean-lifecycle-context.xml"};
applicationContext.setConfigLocations(locations);
applicationContext.refresh();
Animal animal = applicationContext.getBean("animal", Animal.class);
// Animal(name=老虎, speed=100)
System.out.println(animal);
User user = applicationContext.getBean("user", User.class);
// User(id=10, name=li)
System.out.println(user);
applicationContext.close();
}
}
可以看到Animal对象和User对象返回的值并不是我在xml中配置的,而是在MyInstantiationAwareBeanPostProcessor接口中配置的
其他接口的使用你可以参考我github
https://github.com/erlieStar/spring-learning(bean-lifecycle模块)














还没有评论,来说两句吧...