介绍
在之前的文章中我们提到,Redis中的数据是放在一个字典中的。
例如当我们执行如下命令后,redis的字典结构如下
set bookName redis;
rpush fruits banana apple;


Redis中hash也用dict来实现的,zset中存储value和score值的映射关系也是用dict来实现的。
其实Reids中dict的实现和Java中HashMap的实现很类似,也是采用数组+链表的形式实现的。结构如下
typedef struct dict {
// 类型特定函数
dictType *type;
void *privdata;
// hash表
dictht ht[2];
// rehash索引,当rehash不在进行时,为-1
long rehashidx; /* rehashing not in progress if rehashidx == -1 */
unsigned long iterators; /* number of iterators currently running */
} dict;
type是一个指向dictType结构的指针,每个dictType保存了一组操作特定类型键值对的函数
privdata属性保存了需要传给那些类型特定函数的可选参数
typedef struct dictType {
// 计算哈希值的函数
uint64_t (*hashFunction)(const void *key);
// 复制键的函数
void *(*keyDup)(void *privdata, const void *key);
// 复制值的函数
void *(*valDup)(void *privdata, const void *obj);
// 对比键的函数
int (*keyCompare)(void *privdata, const void *key1, const void *key2);
// 销毁键的函数
void (*keyDestructor)(void *privdata, void *key);
// 销毁值的函数
void (*valDestructor)(void *privdata, void *obj);
} dictType;
ht是一个包含2个项的数组,数组中的每个项是一个dictht表,一般情况下字典只使用ht[0]哈希表,ht[1]哈希表只有在对h[0]哈希表进行rehash时使用
rehashidx也是一个和rehash有关的属性,记录了rehash的进度。当值为-1时,表示当前没有进行rehash
iterators,迭代器,遍历使用。
hash表的结构如下
typedef struct dictht {
// hash表数组
dictEntry **table;
// hash表大小,即数组长度
unsigned long size;
// 哈希表大小掩码,用于计算索引值,值为size-1
unsigned long sizemask;
// hash表已有节点的数量
unsigned long used;
} dictht;
table是数组,用来存储键值对,元素的类型是dictEntry
size为数组的长度
sizemask用来计算键的索引值,sizemask=size-1。数组的初始容量是4,当元素增加需要扩容时,新扩容的大小为当前的一倍,即数组的容量大小只能为4,8,16,32… sizemask的值为3,7,15,31。计算索引值的步骤如下idx=hash & sizemask就行。和HashMap的数组长度恒为2的n次方的原因相同,就是为了提高计算索引值的速度
used数组中已存键值对个数
hash表中每个元素的结构如下
typedef struct dictEntry {
// 键
void *key;
// 值,可以是一个指针,或者一个uint64_t整数,或者一个int64_t整数等
union {
void *val;
uint64_t u64;
int64_t s64;
double d;
} v;
// 后继指针
struct dictEntry *next;
} dictEntry;
key存储的是键值对中的键
值是一个联合体,存储的是键值对中的值,在不同场景下使用不同字段。例如用字典存储整个redis数据库中的键值对时,用的是*val字段,可以指向不同类型的值。当字典被用作记录过期键的过期时间时,用的是s64字段存储
当出现hash冲突时,通过next指针指向下一个元素,插入元素用的是头插法
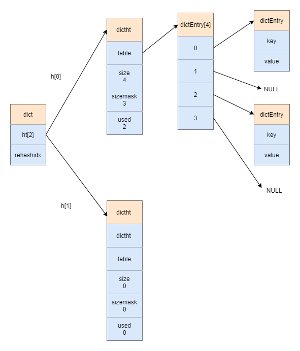
一个完整的Redis字典的数据结构如下
可以看到和HashMap不同的地方是有两个数组,这主要和dict的扩容方式有关,我们后面会提到,即渐进式rehash
增加元素
增加元素的过程和HashMap类似。
- 先根据key定位数组的索引值,将元素放到索引对应的桶上
- 当两个以上的键被放到数组的同一个索引上面时,用链表法来解决hash冲突
扩容
什么时候会进行扩容?
我们先来回忆一下Java中的HashMap是何时扩容的?HashMap中有这样一个公式
threshold = capacity * load factor,即扩容的阈值=数组长度 * 负载因子,如果hashmap数组的长度为16(默认值),负载因子为0.75(默认值),则扩容阈值为16*0.75=12。当HashMap中放的键值对超过12时,就会进行扩容。
负载因子=总的键值对/数组长度,即当负载因子>0.75会进行扩容
在Redis中会根据如下两种情况来进行扩容
- 服务器目前没有在执行 BGSAVE 命令或者 BGREWRITEAOF 命令, 并且哈希表的负载因子大于等于 1 ;
- 服务器目前正在执行 BGSAVE 命令或者 BGREWRITEAOF 命令, 并且哈希表的负载因子大于等于 5 ;
负载因子的计算公式如下
// 负载因子 = 哈希表已保存节点数量 / 哈希表大小
load_factor = ht[0].used / ht[0].size
当负载因子小于0.1时,程序对字典执行收缩操作。Java中的HashMap是没有收缩操作的哈
渐进式rehash
当需要扩容的时候,HashMap会一次性将旧数组下的元素rehash到新数组下。
因为Redis是用一个线程来处理命令,当字典的元素很多,一次性rehash耗时会增加,影响后续命令的执行。为来解决这个问题,Redis采用了渐进式rehash,即并不是一次性将ht[0]的键值对rehas到ht[1],而是分多次,渐进式的将h[0]的键值对rehash到ht[1]
rehash的过程如下
- 为 ht[1] 分配空间, 让字典同时持有 ht[0] 和 ht[1] 两个哈希表。
- 在字典中维持一个索引计数器变量 rehashidx , 并将它的值设置为 0 , 表示 rehash 工作正式开始。
- 在 rehash 进行期间, 每次对字典执行添加、删除、查找或者更新操作时, 程序除了执行指定的操作以外, 还会顺带将 ht[0] 哈希表在 rehashidx 索引上的所有键值对 rehash 到 ht[1] ,当 rehash 工作完成之后, 程序将 rehashidx 属性的值增1。
- 随着字典操作的不断执行, 最终在某个时间点上, ht[0] 的所有键值对都会被 rehash 至 ht[1] , 这时程序将 rehashidx 属性的值设为 -1 , 表示 rehash 操作已完成。
图示如下,注意属性的变化
rehash期间有数据变化应该怎么办?
| 操作类型 | 过程 |
|---|---|
| 增加 | 将键值对增加到ht[1]里面,不对ht[0]进行操作 |
| 删除 | 先删除ht[0] ,没找到再删除ht[1] |
| 修改 | 先修改ht[0] ,没找到再修改ht[1] |
| 查询 | 先查询ht[0] ,没找到再查询ht[1] |
迭代器
安全迭代器:
非安全迭代器:
参考博客
[1]https://juejin.cn/post/6872881786314194951
[2]https://studyidea.cn/redis-dict
[3]https://my.oschina.net/u/4579410/blog/4890414
迭代器
[4]https://www.jianshu.com/p/6b9591979d51
[5]https://juejin.cn/post/6844903657104736269
[6]https://segmentfault.com/a/1190000020458561







还没有评论,来说两句吧...