DefaultListableBeanFactory继承体系
BeanFactory:Bean工厂,用来生产Bean
ConfigurableBeanFactory:提供配置工厂的方法
AutowireCapableBeanFactory:创建Bean,自动注入,初始化以及应用BeanPostProcessor
HierarchicalBeanFactory:获取父工厂
ListableBeanFactory:迭代的方式获取Bean
ConfigurableListableBeanFactory:指定忽略类型及清单
FactoryBeanRegistrySupport:增加对FactoryBean的支持
DefaultListableBeanFactory:最常用的BeanFactory实现类
AliasRegistry:定义对别名的增删查操作
SimpleAliasRegistry:对AliasRegistry进行实现。使用map保存 bean的别名->bean的名字 的映射关系
BeanDefinitionRegistry:定义对BeanDefinition的增删查操作
SingletonBeanRegistry:实现对单例Bean的注册和互殴去
DefaultSingletonBeanRegistry:对SingletonBeanRegistry进行实现。用map保存生成的单例Bean
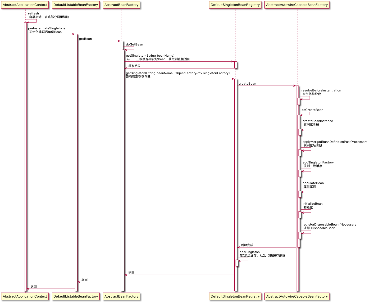
因为初始化非延迟单例Bean的调用链路比较深,我先画一个简图,后续源码解析都围绕这个简图来展开。你可以先看一下这个简图,后续看源码就非常容易理解了!
Spring Bean生命周期的过程比较复杂,因此我用两节来分享。第一节了解Bean生命周期的主要执行链路,涉及到BeanPostProcessor执行的部分全部跳过。第二季主要分析BeanPostProcessor的执行部分。
这样先了解执行链路,再了解执行细节的方式,大家更容易接受,也不会晕车。毫不夸张的说,搞懂了Spring生命周期,就把Spring搞懂了一半
实例化Bean的几种方式
我们常用的实例化Bean的方式有如下几种
- 构造方法实例化 Bean
- 静态方法实例化 Bean
- Bean工厂方法实例化 Bean
- FactoryBean实例化 Bean


可以看到当我们用FactoryBean实现类的名字来获取Bean时,获取到的并不是FactoryBean,而是调用FactoryBean#getObject方法创建出来的对象。
我们我们如何获取FactoryBean对象呢?只需要在名字前面加一个&即可
初始化非延迟单例Bean
DefaultListableBeanFactory#preInstantiateSingletons
这个方法后面还有回调SmartInitializingSingleton#afterSingletonsInstantiated方法,这其实是Bean生命周期中的初始化完成阶段,我们下节详细分析
AbstractBeanFactory#doGetBean
首先先从1,2,3级缓存中取,取不到再进行下面的创建过程
AbstractAutowireCapableBeanFactory#createBean(删除部分代码)
先执行实例化前阶段的逻辑,然后再调用doCreateBean进行创建
AbstractAutowireCapableBeanFactory#doCreateBean
比较重要的过程我都框起来了!
实例化Bean
AbstractAutowireCapableBeanFactory#createBeanInstance(省略了部分不常用的逻辑)
实例化策略如下
- 工厂方法不为空则使用工厂方法实例化Bean
- 因为Bean的构造函数有可能有很多个,所以要推断使用哪个构造函数来实例化Bean
- 如果推断出来的构造函数不为空,则使用推断出来的构造函数实例化Bean,否则使用默认构造函数实例化Bean
使用默认推断出来的构造函数还是使用默认构造函数实例化Bean会缓存下来,下次再实例化的时候就可以直接用,不用再次推断了
属性赋值
AbstractAutowireCapableBeanFactory#populateBean
属性赋值主要分为属性赋值前阶段和属性赋值阶段
初始化
AbstractAutowireCapableBeanFactory#initializeBean
AbstractAutowireCapableBeanFactory#invokeAwareMethods
回调BeanNameAware,BeanClassLoaderAware,BeanFactoryAware接口的注入方法
执行InitializingBean#afterPropertiesSet方法
执行用户自定义的初始化方法,例如@Bean(initMethod = “customerInit”)
注册DisposableBean
当我们想在Bean销毁前做一些操作时,可以通过如下3种方式实现
- 使用@PreDestroy注解
- 实现DisposableBean接口,重写destroy方法
- 自定义销毁方法,例如 @Bean(destroyMethod = “customerDestroy”)


AbstractBeanFactory#registerDisposableBeanIfNecessary
registerDisposableBeanIfNecessary的作用就是把实现了Bean销毁方法的Bean(以上三种方式只要实现了一种就行)注册到DefaultSingletonBeanRegistry的disposableBeans中
// DefaultSingletonBeanRegistry
/** Disposable bean instances: bean name to disposable instance. */
private final Map<String, Object> disposableBeans = new LinkedHashMap<>();
当容器关闭的时候,就会从disposableBeans拿到需要执行销毁方法的Bean,然后执行对应的销毁方法,执行的优先级为@PreDestroy > DisposableBean > 自定义销毁方法
参考博客
[1]











还没有评论,来说两句吧...