新增扩展点
Spring Boot相对于Spring在启动流程上来说并没有太大的区别,只是借助于SpringApplication将启动过程模版化了,并在其中增加了批量注册,自动装配的功能,并开放了一系列的扩展点
对了还有一个重要的区别,原来基于servlet的web应用,是由servlet容器如tomcat来启动spring容器,现在是spring容器来启动servlet容器
SpringApplicationRunListener
SpringApplicationRunListener它可以在Spring Boot main方法启动过程中接收不同时间点的事件。
public interface SpringApplicationRunListener {
// 开始启动
default void starting() {
}
// environment准备好了
default void environmentPrepared(ConfigurableEnvironment environment) {
}
// context准备好了
default void contextPrepared(ConfigurableApplicationContext context) {
}
default void contextLoaded(ConfigurableApplicationContext context) {
}
default void started(ConfigurableApplicationContext context) {
}
default void running(ConfigurableApplicationContext context) {
}
default void failed(ConfigurableApplicationContext context, Throwable exception) {
}
}
Spring Boot中SpringApplicationRunListener的实现类就有一个EventPublishingRunListener,基本就是在各个时间点发布相应的事件,如ApplicationStartingEvent,ApplicationEnvironmentPreparedEvent等,有需要的化可以监听这些事件扩展启动的过程
当我们想用SpringApplicationRunListener进行扩展时,在当前应用的classpath下的META-INF/spring.factories中配置key为org.springframework.boot.SpringApplicationRunListener的实现类即可
CommandLineRunner
CommandLineRunner是Spring Boot特有的扩展接口,和它类似的还有一个ApplicationRunner接口
CommandLineRunner和ApplicationRunner会在ApplicationContext完全启动后开始执行
可以利用这个接口做一些初始化工作,或者打印加载容器中的Bean,方便排查问题
@SpringBootApplication
public class DemoApplication {
public static void main(String[] args) {
SpringApplication.run(DemoApplication.class, args);
}
@Bean
public CommandLineRunner commandLineRunner(ApplicationContext context) {
return args -> {
String[] bns = context.getBeanDefinitionNames();
for (String beanName : bns) {
System.out.println(beanName);
}
};
}
}
如果你对Spring Boot启动过程中的扩展点的默认实现感兴趣的话,可以看一下spring.factories文件
SpringApplication的创建
Spring Boot的启动过程大致可以分为如下4步(基于Servlet容器的we应用)
- SpringApplication的创建
- SpringApplication的启动
- WebServer的创建与启动
- DispatcherServlet的注册

primarySource是启动的配置类
推断web容器的方式比较简单,看classpath中是否有相应的类
SpringApplication的创建比较简单,画图总结一下
SpringApplication的启动

SpringApplication的源码就不追了,大概就是这样一个启动流程
其中通告starting,就是执行SpringApplicationRunListener#starting方法。以此类推
WebServer的创建与启动
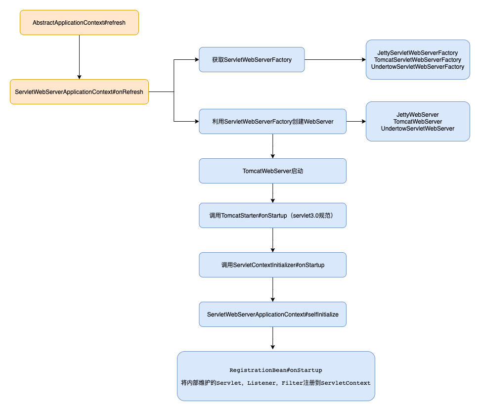
启动Application的过程其实就是执行AbstractApplicationContext#refresh方法,这个方法我们之前仔细分析过了哈,就是一个启动的模版方法,子类可以基于这个方法进行扩展。本节我们就简单看一下针对servlet这种容器,在启动的过程中做了哪些扩展!

ServletWebServerApplicationContext#createWebServer
创建的时候传入了一个ServletContextInitializer接口的实现类,这个类后面会用到哈,先在这里提一下
ServletWebServerApplicationContext#getSelfInitializer
DispatcherServlet的注册
将DispatcherServlet注册到WebServer的过程主要分为如下2个部分
- DispatcherServlet被注册到Spring容器中
- ServletRegistrationBean包装了DispatcherServlet,并将DispatcherServlet注册到WebServer中
DispatcherServlet怎么被注册到Spring容器中的
很简单,在DispatcherServlet的无参构造方法上加一个断点

看下一个调用栈,实在DispatcherServletAutoConfiguration中被注入进来的
这个配置类在spring.factories文件中,所以Spring Boot启动就会加载这个类,但这只是将DispatcherServlet注入到spring容器,所以一定是有其他的Bean把DispatcherServlet注入到Servlet容器中的,查找到用了DispatcherServlet类的Bean就只有DispatcherServletRegistrationBean
那估计就是DispatcherServletRegistrationBean将DispatcherServlet注入到Servlet容器了
为什么DispatcherServletRegistrationBean能把DispatcherServlet注入到Servelt容器中呢?
这时候就不得不提我们在Spring MVC的启动流程中提到的ServletContainerInitializer接口了,Servlet3.0之后Servlet容器启动后得回调ServletContainerInitializer#onStartup方法,这是规范得遵守。
在tomcat启动后会调用TomcatStarter#onStartup方法,接着调用ServletContextInitializer#onStartup方法


DispatcherServletRegistrationBean实现了ServletContextInitializer接口,在onStartup方法中将servlet注入到servlet容器
- 通过DispatcherServletAutoConfiguration往spring容器中注入DispatcherServlet
- DispatcherServlet被包装为DispatcherServletRegistrationBean,用于向Servlet容器中注册
- 在Tomcat创建阶段,将ServletContainerInitializer接口的实现类(即selfInitialize方法)设置到TomcatStarter中
- 把TomcatStarter注册到Tomcat中
- Tomcat启动后,会调用ServletContainerInitializer#onStartup,即调用TomcatStarter#onStartup,接着调用ServletWebServerApplicationContext#selfInitialize
- selfInitialize方法回调ServletContextInitializer#onStartup方法
- DispatcherServletRegistrationBean实现类ServletContextInitializer接口,所以会调用父类的
RegistrationBean#onStartup方法 - 在RegistrationBean#onStartup方法中会把内部维护的Servlet,Listener,Filter注册到ServletContext中
参考博客
[1]











还没有评论,来说两句吧...