Spring AOP概述
最近看seata源码的时候,随处可见spring aop的api,于是一边看seata,一边又把spring aop总结了一下
我们在使用Spring框架的时候,经常需要和Spring的2大特性,IOC和AOP打交道,之前写了一篇《2w字搞懂Spring Bean的一生》从源码层面分析了IOC的执行流程,本篇文章就接着分享一下AOP的底层实现,比较基础的内容本篇文章就不多做介绍了,主要侧重于底层api的设计理念
AOP的主要应用场景如下
Spring AOP的实现主要经历了2代
第一代:spring1.x版本,自己实现了AOP的功能
第二代:spring2.x版本,Spring集成了AspectJ的实现
Spring AOP一代
当我们要基于现成的实现增加横切逻辑时,首先需要找到哪些地方增强,我们就用Pointcut来进行筛选吧
先写一个Service方便后面的演示
public interface EchoService {
String echo(String message);
}
public class DefaultEchoService implements EchoService {
@Override
public String echo(String message) {
return message;
}
}
Pointcut
Pointcut接口定义如下
public interface Pointcut {
// 通过类过滤
ClassFilter getClassFilter();
// 通过方法过滤
MethodMatcher getMethodMatcher();
Pointcut TRUE = TruePointcut.INSTANCE;
}
当我们想筛选出EchoService的echo方法时,就可以定义如下的Pointcut
public class EchoPointcut implements Pointcut {
@Override
public ClassFilter getClassFilter() {
return new ClassFilter() {
@Override
public boolean matches(Class<?> clazz) {
return EchoService.class.isAssignableFrom(clazz);
}
};
}
@Override
public MethodMatcher getMethodMatcher() {
return new MethodMatcher() {
@Override
public boolean matches(Method method, Class<?> targetClass) {
return "echo".equals(method.getName()) &&
method.getParameterTypes().length == 1 &&
Objects.equals(String.class, method.getParameterTypes()[0]);
}
@Override
public boolean isRuntime() {
return false;
}
@Override
public boolean matches(Method method, Class<?> targetClass, Object... args) {
return false;
}
};
}
}
看起来还是很麻烦的,因此Spring内置了很多实现,一般情况下我们用内置的实现即可,不用自己定义,上面的筛选过程就可以改为如下
// 方法名为 echo 会被拦截
NameMatchMethodPointcut pointcut = new NameMatchMethodPointcut();
pointcut.setMappedName("echo");
Jointpoint
通过Pointcut筛选出来的要增加横切逻辑的地方就是Jointpoint。 在AOP理念中,很多地方可以增加横切逻辑,如方法执行,字段设置等。但是Spring只支持方法执行这一种Joinpoint,因为这种类型的Jointpoint基本上已经满足80%的场景了
Joinpoint类型中 方法调用优于方法执行
因为Spring中只支持方法执行这一种Joinpoint,所以我们可以从Joinpoint实现类中获取增强的方法信息
Advice
当筛选出Jointpoint时,我们就需要在这些Jointpoint上增加横切逻辑,这些横切逻辑被称为Advice
在Spring中实现横切逻辑的方式有两类
- 实现Advice接口
- 实现IntroductionInfo接口
实现Advice接口的方式我们最常用,后面会详细分析。实现IntroductionInfo接口的方式基本不会用,这里演示一下具体的用法,方便理解整个AOP API的设计理念
IntroductionInfo主要是通过给目标类实现特定接口来增加新功能
public interface SayName {
String getName();
}
public class DefaultSayName implements SayName {
@Override
public String getName() {
return "I am service";
}
}
public static void main(String[] args) {
SayName sayName = new DefaultSayName();
EchoService echoService = new DefaultEchoService();
// IntroductionInfo接口的内置实现
DelegatingIntroductionInterceptor interceptor =
new DelegatingIntroductionInterceptor(sayName);
Advisor advisor = new DefaultIntroductionAdvisor(interceptor, SayName.class);
ProxyFactory proxyFactory = new ProxyFactory(echoService);
proxyFactory.addAdvisor(advisor);
// hello world
EchoService proxyService = (EchoService) proxyFactory.getProxy();
System.out.println(proxyService.echo("hello world"));
// I am service
SayName proxySayName = (SayName) proxyFactory.getProxy();
System.out.println(proxySayName.getName());
}
可能你对这个例子中的Advisor和ProxyFactory比较陌生,不知道起了啥作用,不着急,我们后面会详细分析这2个类的作用
实现Advice接口的方式,应该是Spring AOP一代中最常见的使用方式了
对HashMap的put方法增加执行前的横切逻辑, 打印放入HashMap的key和value的值
public static void main(String[] args) {
JdkRegexpMethodPointcut pointcut = new JdkRegexpMethodPointcut();
pointcut.setPattern(".*put.*");
DefaultPointcutAdvisor advisor = new DefaultPointcutAdvisor();
advisor.setPointcut(pointcut);
advisor.setAdvice(new MethodBeforeAdvice() {
@Override
public void before(Method method, Object[] args, Object target) throws Throwable {
System.out.printf("当前存放的key为 %s,值为 %s", args[0], args[1]);
}
});
ProxyFactory proxyFactory = new ProxyFactory(new HashMap());
proxyFactory.addAdvisor(advisor);
Map<String, String> proxyMap = (Map<String, String>) proxyFactory.getProxy();
// 当前存放的key为 a,值为 a
proxyMap.put("a", "a");
}
Advisor
前面我们说过在AOP设计理念中,我们用Aspect来声明切面,每个Aspect可以包含多个Pointcut和Advice。
在Spring AOP一代中,Aspect对应的实现为Advisor。即Advisor是Pointcut和Advice的容器,但是一个Advisor只能包含一个Pointcut和Advice

因为Advice的实现方式有两类,因此对应的Advisor也可以分为两类
织入
在Spring中将Advice织入到Jointpoint的过程是通过动态代理来实现的。当然织入的方式有很多种,不仅仅只有动态代理这一种实现

Spring用了jdk动态代理和cglib来实现动态代理。生成代理对象用了工厂模式。从api中就可以很清晰的看出来
public class CostInvocationHandler implements InvocationHandler {
private Object target;
public CostInvocationHandler(Object target) {
this.target = target;
}
@Override
public Object invoke(Object proxy, Method method, Object[] args) throws Throwable {
long startTime = System.currentTimeMillis();
Object result = method.invoke(target, args);
long cost = System.currentTimeMillis() - startTime;
System.out.println("cost " + cost);
return result;
}
}
public static void main(String[] args) {
ClassLoader classLoader = Thread.currentThread().getContextClassLoader();
Object proxy = Proxy.newProxyInstance(classLoader,
new Class[]{EchoService.class},
new CostInvocationHandler(new DefaultEchoService()));
EchoService echoService = (EchoService) proxy;
// cost 0
// hello world
System.out.println(echoService.echo("hello world"));
}
cglib
public static void main(String[] args) {
Enhancer enhancer = new Enhancer();
enhancer.setSuperclass(DefaultEchoService.class);
enhancer.setInterfaces(new Class[] {EchoService.class});
enhancer.setCallback(new MethodInterceptor() {
@Override
public Object intercept(Object source, Method method, Object[] args, MethodProxy methodProxy) throws Throwable {
long startTime = System.currentTimeMillis();
Object result = methodProxy.invokeSuper(source, args);
long cost = System.currentTimeMillis() - startTime;
System.out.println("cost " + cost);
return result;
}
});
EchoService echoService = (EchoService) enhancer.create();
// cost 29
// hello world
System.out.println(echoService.echo("hello world"));
}
Spring AOP的自动动态代理
上面我们一直通过API的形式来演示,我们当然也可以把这些对象放入Spring容器,让Spring来管理,并且对Spring容器中的Bean生成代理对象
上面的Demo可以改为如下形式,变化基本不大
手动配置
public class ProxyConfig {
// 创建代理对象
@Bean
public EchoService echoService() {
return new DefaultEchoService();
}
// 创建advice
@Bean
public CostMethodInterceptor costInterceptor() {
return new CostMethodInterceptor();
}
// 使用pointcut和advice创建advisor
@Bean
public Advisor advisor() {
NameMatchMethodPointcutAdvisor advisor = new NameMatchMethodPointcutAdvisor();
advisor.setMappedName("echo");
advisor.setAdvice(costInterceptor());
return advisor;
}
// 创建代理对象
@Bean("echoProxy")
public ProxyFactoryBean proxyFactoryBean(EchoService echoService) {
ProxyFactoryBean proxyFactoryBean = new ProxyFactoryBean();
proxyFactoryBean.setTarget(echoService);
proxyFactoryBean.setInterceptorNames("advisor");
return proxyFactoryBean;
}
}
public static void main(String[] args) {
AnnotationConfigApplicationContext context = new AnnotationConfigApplicationContext(ProxyConfig.class);
// 获取代理对象
EchoService echoService = (EchoService) context.getBean("echoProxy");
// cost 0
// hello world
System.out.println(echoService.echo("hello world"));
}
可以看到我们对每个生成的代理对象都要配置对应的ProxyFactoryBean,然后从容器中获取代理对象来使用。当代理对象很少时还能应付,当代理对象很多时,那还不得累到吐血。有没有什么简单的办法呢?
Spring肯定也想到了这个问题,所以他提供了如下一个类DefaultAdvisorAutoProxyCreator来实现自动代理,我们将这个类放入Spring容器即可,如下所示
自动配置
public class AutoProxyConfig {
// 创建代理对象
@Bean
public EchoService echoService() {
return new DefaultEchoService();
}
// 创建advice
@Bean
public CostMethodInterceptor costInterceptor() {
return new CostMethodInterceptor();
}
// 使用pointcut和advice创建advisor
@Bean
public Advisor advisor() {
NameMatchMethodPointcutAdvisor advisor = new NameMatchMethodPointcutAdvisor();
advisor.setMappedName("echo");
advisor.setAdvice(costInterceptor());
return advisor;
}
@Bean
public DefaultAdvisorAutoProxyCreator autoProxyCreator() {
return new DefaultAdvisorAutoProxyCreator();
}
}
public static void main(String[] args) {
AnnotationConfigApplicationContext context = new AnnotationConfigApplicationContext(AutoProxyConfig.class);
EchoService echoService = context.getBean(EchoService.class);
// cost 0
// hello world
System.out.println(echoService.echo("hello world"));
}
从容器中获取的对象直接就是被代理后的对象,非常方便。Spring AOP提供了很多类来实现自动代理,但他们有一个共同的父类AbstractAutoProxyCreator,看来自动代理的秘密就在这个AbstractAutoProxyCreator类中
Spring AOP自动动态代理的实现方式
如果让你实现对象的自动代理,你会怎么做呢?
当然是通过BeanPostProcessor来干预Bean的声明周期,聪明!Spring就是这么干的,来验证一下我们的想法
看这个类的继承关系,基本上就验证了我们的想法了。我们只要看看他重写了BeanPostProcessor的哪些方法即可?
AbstractAutoProxyCreator重写了如下2个重要的方法
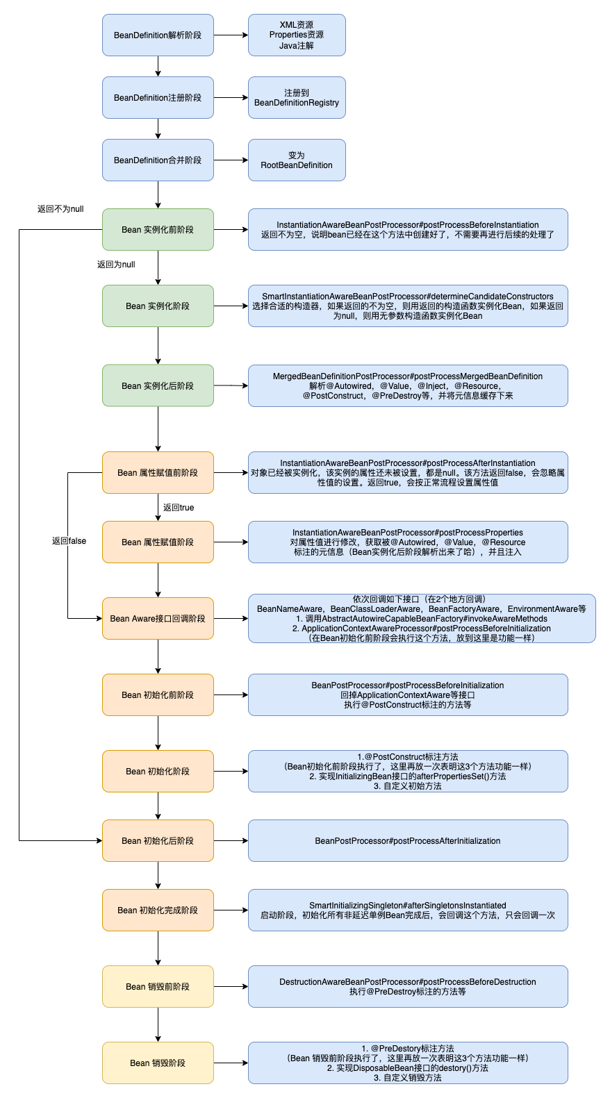
postProcessBeforeInstantiation(Bean实例化前阶段执行)
postProcessAfterInitialization(Bean初始化后阶段执行)
postProcessBeforeInstantiation(Bean实例化前阶段执行)
当用户自定义了TargetSource的实现时,会从TargetSource中获取目标对象生成代理。但是一般情况下我们很少会自定义TargetSource的实现。所以这部分就不再分析了。直接看postProcessAfterInitialization
postProcessAfterInitialization(Bean初始化后阶段执行)
如果没有经过代理的化就会进入wrapIfNecessary方法
思路很简单,就是根据Bean获取对应的Advisor,然后创建其代理对象,并返回。
所以当面试官问你Spring AOP和IOC是如何结合在一起的时候,你是不是知道该如何回答了?
在Bean生命周期的Bean初始化后阶段,如果这个Bean需要增加横切逻辑,则会在这个阶段生成对应的代理对象
Spring AOP二代(集成了AspectJ)
当Spring 2.0发布以后,Spring AOP增加了新的使用方式,Spring AOP集成了AspectJ。我们最常用的就是这个版本的Spring AOP
主要有如下变化
- 可以用POJO来定义Aspect和Adivce,并提供了一系列相应的注解,如@Aspect和@Around等。而不用像1.x版本中实现相应的接口
- 支持aspectj中的pointcut的表达方式,我们都深有体会哈
演示一下2.0版本中aop的使用方式
定义切面
@Aspect
public class AspectDefine {
@Pointcut("execution(* com.javashitang.proxy.EchoService.echo(..))")
public void pointcutName() {}
@Around("pointcutName()")
public Object calCost(ProceedingJoinPoint joinPoint) throws Throwable {
long startTime = System.currentTimeMillis();
Object result = joinPoint.proceed();
long cost = System.currentTimeMillis() - startTime;
System.out.println("cost " + cost);
return result;
}
@Before("pointcutName()")
public void beforeMethod() {
System.out.println("beforeMethod");
}
}
增加配置,注入实现类
@EnableAspectJAutoProxy
public class AspectJConfig {
@Bean
public EchoService echoService() {
return new DefaultEchoService();
}
}
public static void main(String[] args) {
AnnotationConfigApplicationContext context =
new AnnotationConfigApplicationContext(AspectJConfig.class, AspectDefine.class);
EchoService echoService = context.getBean(EchoService.class);
// beforeMethod
// cost 0
// hello world
System.out.println(echoService.echo("hello world"));
context.close();
}
虽然spring2.0之后spring aop集成了AspectJ,但实际上只是拿AspectJ的“皮大衣“用了一下,因为底层的实现和织入方式还是1.x原先的实现体系
@EnableAspectJAutoProxy有啥用?
当我们想使用2.0版本的aop时,必须在配置类上加上@EnableAspectJAutoProxy注解,那么这个注解有啥作用呢?
@Target(ElementType.TYPE)
@Retention(RetentionPolicy.RUNTIME)
@Documented
@Import(AspectJAutoProxyRegistrar.class)
public @interface EnableAspectJAutoProxy {
boolean proxyTargetClass() default false;
boolean exposeProxy() default false;
}
可以看到很重要的一句
@Import(AspectJAutoProxyRegistrar.class)
通过@Import注入bean,通过@Import注解注入Bean的方式有如下三种
- 基于Configuration Class
- 基于ImportSelector接口
- 基于ImportBeanDefinitionRegistrar接口
- 往容器中注入AnnotationAwareAspectJAutoProxyCreator
- 当@EnableAspectJAutoProxy注解中的proxyTargetClass或者exposeProxy属性为true的时候,将AnnotationAwareAspectJAutoProxyCreator中的proxyTargetClass或者exposeProxy属性改为true
proxyTargetClass和exposeProxy保存在AnnotationAwareAspectJAutoProxyCreator类的父类ProxyConfig中,这个类存了一些配置,用来控制代理对象的生成过程
proxyTargetClass:true使用CGLIB基于类创建代理;false使用java接口创建代理
exposeProxy:true将代理对象保存在AopContext中,否则不保存
第一个属性比较容易理解,那么第二个属性有啥作用呢?演示一下
@Service
public class SaveSevice {
public void method1() {
System.out.println("method1 executed");
method2();
}
public void method2() {
System.out.println("method2 executed");
}
}
@Aspect
public class AspectDefine {
@Pointcut("execution(* com.javashitang.invalid.SaveSevice.method2(..))")
public void pointcutName() {}
@Around("pointcutName()")
public Object calCost(ProceedingJoinPoint joinPoint) throws Throwable {
System.out.println("开启事务");
return joinPoint.proceed();
}
}
@EnableAspectJAutoProxy
public class InvalidDemo {
public static void main(String[] args) {
AnnotationConfigApplicationContext context =
new AnnotationConfigApplicationContext(SaveSevice.class,
AspectDefine.class, InvalidDemo.class);
SaveSevice saveSevice = context.getBean(SaveSevice.class);
saveSevice.method1();
System.out.println("--");
saveSevice.method2();
}
}
结果为
method1 executed
method2 executed
--
开启事务
method2 executed
可以看到通过method1调用method2时,aop没有生效。直接调用method2时,aop才会生效。事务方法自调用失效就是因为这个原因,因为调用的不是代理对象的方法
解决方法有很多种,例如重新从ApplicationContext中取一下代理对象,然后调用代理对象的方法。另一种就是通过AopContext获取代理对象,实现原理就是当方法调用时会将代理对象放到ThreadLocal中
@Service
public class SaveSevice {
public void method1() {
System.out.println("method1 executed");
((SaveSevice) AopContext.currentProxy()).method2();
}
public void method2() {
System.out.println("method2 executed");
}
}
将exposeProxy属性改为true
@EnableAspectJAutoProxy(exposeProxy = true)
method1 executed
开启事务
method2 executed
--
开启事务
method2 executed
可以看到aop成功生效。当你使用@Transactional注解,分布式事务框架时一定要注意子调用这个问题,不然很容易造成事务失效
我们接着聊,往容器中注入AnnotationAwareAspectJAutoProxyCreator,那么这个类有啥作用呢?
看这继承关系是不是和我们上面分析的DefaultAdvisorAutoProxyCreator类很相似,这不就是为了开启自动代理吗?
忘了自动代理的实现过程了?回头看看
切点表达式
Spring AOP用AspectJExpressionPointcut桥接了Aspect的筛选能力。其实Aspect有很多种类型的切点表达式,但是Spring AOP只支持如下10种,因为Aspect支持很多种类型的JoinPoint,但是Spring AOP只支持方法执行这一种JoinPoint,所以其余的表达式就没有必要了。
因为AspectJ提供的表达式在我们工作中经常被使用,结合Demo演示一下具体的用法
| 表达式类型 | 解释 |
|---|---|
| execution | 匹配方法表达式,首选方式 |
| within | 限定类型 |
| this | 代理对象是指定类型 ,所有方法都会被拦截 |
| target | 目标对象是指定类型,所有方法都会被拦截 |
| args | 匹配方法中的参数 |
| @target | 目标对象有指定的注解,所有方法都会被拦截 |
| @args | 方法参数所属类型上有指定注解 |
| @within | 调用对象上有指定的注解,所有方法都会被拦截 |
| @annotation | 有指定注解的方法 |
execution
匹配方法表达式,首选方式
execution(modifiers-pattern? ret-type-pattern declaring-type-pattern?name-pattern(param-pattern)
throws-pattern?)
拦截Performance类的perform方法的切点表达式如下
放几个官方的Demo
// The execution of any public method:
execution(public * *(..))
// The execution of any method with a name that begins with set
execution(* set*(..))
// The execution of any method defined by the AccountService interface
execution(* com.xyz.service.AccountService.*(..))
// The execution of any method defined in the service package:
execution(* com.xyz.service.*.*(..))
within
限定类型
// 拦截service包中任意类的任意方法
within(com.xyz.service.*)
// 拦截service包及子包中任意类的任意方法
within(com.xyz.service..*)
this
代理对象是指定类型,所有方法都会被拦截
举个例子说明一下
@Configuration
@EnableAspectJAutoProxy
public class ThisDemo {
public static void main(String[] args) {
AnnotationConfigApplicationContext context =
new AnnotationConfigApplicationContext(ThisDemo.class, AspectDefine.class);
Name name = context.getBean(Name.class);
name.getName();
System.out.println(name instanceof Student);
}
@Aspect
public class AspectDefine {
@Before("this(com.javashitang.aspectjPointcut.thisDemo.ThisDemo.Student)")
public void before() {
System.out.println("before");
}
}
@Bean
public Student student() {
return new Student();
}
public class Student implements Name {
@Override
public String getName() {
return null;
}
}
public interface Name {
String getName();
}
}
输出为
false
有接口时会使用jdk动态代理,因此代理对象为Proxy,不会拦截
当设置为jdk动态代理为,代理对象为Student,正常拦截
将注解改为如下形式
@EnableAspectJAutoProxy(proxyTargetClass = true)
输出为
before
true
target
目标对象是指定类型,所有方法都会被拦截
// 目标对象为AccountService类型的会被代理
target(com.xyz.service.AccountService)
this 和 target 的不同点
this作用于代理对象,target作用于目标对象
args
匹配方法中的参数
// 匹配只有一个参数,且类型为com.ms.aop.args.demo1.UserModel
@Pointcut("args(com.ms.aop.args.demo1.UserModel)")
// 匹配多个参数
args(type1,type2,typeN)
// 匹配第一个参数类型为com.ms.aop.args.demo1.UserModel的所有方法, .. 表示任意个参数
@Pointcut("args(com.ms.aop.args.demo1.UserModel,..)")
@target
目标对象有指定的注解,所有方法都会被拦截
// 目标对象中包含com.ms.aop.jtarget.Annotation1注解,调用该目标对象的任意方法都会被拦截
@target(com.ms.aop.jtarget.Annotation1)
@args
方法参数所属类型上有指定注解
// 匹配1个参数,且第1个参数所属的类中有Anno1注解
@args(com.ms.aop.jargs.demo1.Anno1)
// 匹配多个参数,且多个参数所属的类型上都有指定的注解
@args(com.ms.aop.jargs.demo1.Anno1,com.ms.aop.jargs.demo1.Anno2)
// 匹配多个参数,且第一个参数所属的类中有Anno1注解
@args(com.ms.aop.jargs.demo2.Anno1,…)
@within
调用对象上有指定的注解,所有方法都会被拦截
// 声明有com.ms.aop.jwithin.Annotation1注解的类中的所有方法都会被拦截
@within(com.ms.aop.jwithin.Annotation1)
@target 和 @within 的不同点
@target关注的是被调用的对象,@within关注的是调用的对象
@annotation
有指定注解的方法
// 被调用方法上有Annotation1注解
@annotation(com.ms.aop.jannotation.demo2.Annotation1)
Adivce之间的顺序关系
一个方法被一个aspect类拦截时的执行顺序如下
@Around->@Before->方法执行->@Around->@After->@AfterReturning/@AfterThrowing
当方法正常结束时,执行@AfterReturning。方法异常结束时,执行@AfterThrowing。两者不会同时执行哈
一个方法被多个aspect类拦截时的执行顺序如下
多个aspect的执行顺序可以通过@Order注解或者实现Oreder接口来控制
Adivce的顺序一定要梳理清楚,不然有时候产生的很多魔幻行为你都不知道怎么发生的
参考博客
[1]https://zhuanlan.zhihu.com/p/104520344
大佬分析aop的实现
[2]https://blog.csdn.net/qq_20597727/article/details/84868035
[3]https://blog.csdn.net/qq_20597727/article/details/84800176
Spring AOP之Introduction
[4]https://www.cnblogs.com/lcngu/p/6346777.html
spring aop代理时机
[5]https://www.jianshu.com/p/ef3dc73bc3b1
aop表达式
[6]https://blog.csdn.net/NathanniuBee/article/details/106623469













还没有评论,来说两句吧...