文章目录
Pre
线程池(Thread Pool)是一种基于池化思想管理线程的工具.
使用线程池可以带来一系列好处:
- 降低资源消耗
- 提高响应速度
- 提高线程的可管理性
- …
线程池解决的核心问题就是资源管理问题。
在并发环境下,业务的不确定性,导致资源的依赖不确定。这种不确定性将带来以下若干问题:
- 频繁申请/销毁资源和调度资源,将带来额外的消耗,可能会非常巨大
- 对资源无限申请缺少抑制手段,易引发系统资源耗尽的风险
- 系统无法合理管理内部的资源分布,会降低系统的稳定性
为解决资源分配这个问题,线程池采用了“池化”(Pooling)思想。
核心设计与实现
在Java中的体现是ThreadPoolExecutor类 。 这里我们主要回顾 J.U.C提供的线程池 ThreadPoolExecutor类 。
ThreadPoolExecutor实现的顶层接口是Executor 。
- 顶层接口Executor提供了一种思想:将任务提交和任务执行进行解耦。用户无需关注如何创建线程,如何调度线程来执行任务,用户只需提供Runnable对象,将任务的运行逻辑提交到执行器(Executor)中,由Executor框架完成线程的调配和任务的执行部分
- ExecutorService接口增加了一些能力:比如扩充执行任务的能力,补充可以为一个或一批异步任务生成Future的方法;提供了管控线程池的方法,比如停止线程池的运行等等。
- AbstractExecutorService则是上层的抽象类,将执行任务的流程串联了起来,保证下层的实现只需关注一个执行任务的方法即可
- 最下层的实现类ThreadPoolExecutor实现最复杂的运行部分,ThreadPoolExecutor将会一方面维护自身的生命周期,另一方面同时管理线程和任务,使两者良好的结合从而执行并行任务
运行机制
运行机制如下图所示
-
线程池在内部实际上构建了一个生产者消费者模型,将线程和任务两者解耦,并不直接关联,从而良好的缓冲任务,复用线程。
-
线程池的运行主要分成两部分:任务管理、线程管理。
任务管理部分充当生产者的角色,当任务提交后,线程池会判断该任务后续的流转:(1)直接申请线程执行该任务;(2)缓冲到队列中等待线程执行;(3)拒绝该任务。
线程管理部分是消费者,它们被统一维护在线程池内,根据任务请求进行线程的分配,当线程执行完任务后则会继续获取新的任务去执行,最终当线程获取不到任务的时候,线程就会被回收。
线程池的生命周期
线程池运行的状态,随着线程池的运行,由内部来维护。
线程池内部使用一个变量维护两个值:
- 运行状态(runState)
- 线程数量 (workerCount)
线程池将运行状态(runState)、线程数量 (workerCount)两个关键参数的维护通过ctl这个参数放在了一起
ctl 解读
private final AtomicInteger ctl = new AtomicInteger(ctlOf(RUNNING, 0));
AtomicInteger 类型, 该变量是对线程池的运行状态和线程池中有效线程的数量进行控制的一个字段, 它同时包含两部分的信息:线程池的运行状态 (runState) 和线程池内有效线程的数量 (workerCount) .
高3位保存runState,低29位保存workerCount,两个变量之间互不干扰
RUNNING = -1 << COUNT_BITS; //高3位为111
SHUTDOWN = 0 << COUNT_BITS; //高3位为000
STOP = 1 << COUNT_BITS; //高3位为001
TIDYING = 2 << COUNT_BITS; //高3位为010
TERMINATED = 3 << COUNT_BITS; //高3位为011
线程池也提供了若干方法去供用户获得线程池当前的运行状态、线程个数。这里都使用的是位运算的方式,相比于基本运算,速度也会快很多。
ctl的相关方法
// 获取运行状态;
private static int runStateOf(int c) { return c & ~CAPACITY; }
// 获取活动线程数;
private static int workerCountOf(int c) { return c & CAPACITY; }
// 获取运行状态和活动线程数的值。
private static int ctlOf(int rs, int wc) { return rs | wc; }
线程池的状态
线程池存在5种状态
1、RUNNING
(1) 状态说明:线程池处在RUNNING状态时,能够接收新任务,以及对已添加的任务进行处理。
(02) 状态切换:线程池的初始化状态是RUNNING。换句话说,线程池被一旦被创建,就处于RUNNING状态,并且线程池中的任务数为0!
2、 SHUTDOWN
(1) 状态说明:线程池处在SHUTDOWN状态时,不接收新任务,但能处理已添加的任务。
(2) 状态切换:调用线程池的shutdown()接口时,线程池由RUNNING -> SHUTDOWN。
3、STOP
(1) 状态说明:线程池处在STOP状态时,不接收新任务,不处理已添加的任务,并且会中断正在处理的任务。
(2) 状态切换:调用线程池的shutdownNow()接口时,线程池由(RUNNING or SHUTDOWN ) -> STOP。
4、TIDYING
(1) 状态说明:当所有的任务已终止,ctl记录的”任务数量”为0,线程池会变为TIDYING状态。当线程池变为TIDYING状态时,会执行钩子函数terminated()。terminated()在ThreadPoolExecutor类中是空的,若用户想在线程池变为TIDYING时,进行相应的处理;可以通过重载terminated()函数来实现。
(2) 状态切换:当线程池在SHUTDOWN状态下,阻塞队列为空并且线程池中执行的任务也为空时,就会由 SHUTDOWN -> TIDYING。 当线程池在STOP状态下,线程池中执行的任务为空时,就会由STOP -> TIDYING。
5、 TERMINATED
(1) 状态说明:线程池彻底终止,就变成TERMINATED状态。
(2) 状态切换:线程池处在TIDYING状态时,执行完terminated()之后,就会由 TIDYING -> TERMINATED。
进入TERMINATED的条件如下:
- 线程池不是RUNNING状态;
- 线程池状态不是TIDYING状态或TERMINATED状态;
- 如果线程池状态是SHUTDOWN并且workerQueue为空;
- workerCount为0;
- 设置TIDYING状态成功。
任务执行机制
任务调度
任务调度是线程池的主要入口,当用户提交了一个任务,接下来这个任务将如何执行都是由这个阶段决定的。这就是线程池的核心运行机制。
首先,所有任务的调度都是由execute方法完成的,这部分完成的工作是:检查现在线程池的运行状态、运行线程数、运行策略,决定接下来执行的流程,是直接申请线程执行,或是缓冲到队列中执行,亦或是直接拒绝该任务。
-
首先检测线程池运行状态,如果不是RUNNING,则直接拒绝,线程池要保证在RUNNING的状态下执行任务。
-
如果workerCount < corePoolSize,则创建并启动一个线程来执行新提交的任务。
-
如果workerCount >= corePoolSize,且线程池内的阻塞队列未满,则将任务添加到该阻塞队列中。
-
如果workerCount >= corePoolSize && workerCount < maximumPoolSize,且线程池内的阻塞队列已满,则创建并启动一个线程来执行新提交的任务。
-
如果workerCount >= maximumPoolSize,并且线程池内的阻塞队列已满, 则根据拒绝策略来处理该任务, 默认的处理方式是直接抛异常。
流程图如下
任务缓冲
任务缓冲模块是线程池能够管理任务的核心部分。
线程池的本质是对任务和线程的管理,而做到这一点关键在于将任务和线程两者解耦,不让两者直接关联,才可以做后续的分配工作。
线程池中是以生产者消费者模式,通过一个阻塞队列来实现的。阻塞队列缓存任务,工作线程从阻塞队列中获取任务。
阻塞队列(BlockingQueue)是一个支持两个附加操作的队列。
- 在队列为空时,获取元素的线程会等待队列变为非空。
- 当队列满时,存储元素的线程会等待队列可用。
阻塞队列常用于生产者和消费者的场景,生产者是往队列里添加元素的线程,消费者是从队列里拿元素的线程。阻塞队列就是生产者存放元素的容器,而消费者也只从容器里拿元素。
【线程1往阻塞队列中添加元素,而线程2从阻塞队列中移除元素】
使用不同的队列可以实现不一样的任务存取策略。
任务申请
任务的执行有两种可能:
-
一种是任务直接由新创建的线程执行。
-
另一种是线程从任务队列中获取任务然后执行,执行完任务的空闲线程会再次去从队列中申请任务再去执行。
第一种情况仅出现在线程初始创建的时候,第二种是线程获取任务绝大多数的情况。
线程需要从任务缓存模块中不断地取任务执行,帮助线程从阻塞队列中获取任务,实现线程管理模块和任务管理模块之间的通信。这部分策略由getTask方法实现。
private Runnable getTask() {
boolean timedOut = false; // Did the last poll() time out?
for (;;) {
int c = ctl.get();
int rs = runStateOf(c);
// Check if queue empty only if necessary.
if (rs >= SHUTDOWN && (rs >= STOP || workQueue.isEmpty())) {
decrementWorkerCount();
return null;
}
int wc = workerCountOf(c);
// Are workers subject to culling?
boolean timed = allowCoreThreadTimeOut || wc > corePoolSize;
if ((wc > maximumPoolSize || (timed && timedOut))
&& (wc > 1 || workQueue.isEmpty())) {
if (compareAndDecrementWorkerCount(c))
return null;
continue;
}
try {
Runnable r = timed ?
workQueue.poll(keepAliveTime, TimeUnit.NANOSECONDS) :
workQueue.take();
if (r != null)
return r;
timedOut = true;
} catch (InterruptedException retry) {
timedOut = false;
}
}
}
getTask 进行了多次判断,为的是控制线程的数量,使其符合线程池的状态。如果线程池现在不应该持有那么多线程,则会返回null值。工作线程Worker会不断接收新任务去执行,而当工作线程Worker接收不到任务的时候,就会开始被回收。
任务拒绝
任务拒绝模块是线程池的保护部分,线程池有一个最大的容量,当线程池的任务缓存队列已满,并且线程池中的线程数目达到maximumPoolSize时,就需要拒绝掉该任务,采取任务拒绝策略,保护线程池。

可以通过实现这个接口去定制拒绝策略,也可以选择JDK提供的四种已有拒绝策略
Worker线程管理
Worker线程
线程池为了掌握线程的状态并维护线程的生命周期,设计了线程池内的工作线程Worker

Worker这个工作线程,实现了Runnable接口,并持有一个线程thread,一个初始化的任务firstTask。
thread是在调用构造方法时通过ThreadFactory来创建的线程,可以用来执行任务;
firstTask用它来保存传入的第一个任务,这个任务可以有也可以为null。
如果这个值是非空的,那么线程就会在启动初期立即执行这个任务,也就对应核心线程创建时的情况;如果这个值是null,那么就需要创建一个线程去执行任务列表(workQueue)中的任务,也就是非核心线程的创建。
线程池需要管理线程的生命周期,需要在线程长时间不运行的时候进行回收。线程池使用一张Hash表去持有线程的引用,这样可以通过添加引用、移除引用这样的操作来控制线程的生命周期。这个时候重要的就是如何判断线程是否在运行。
Worker是通过继承AQS,使用AQS来实现独占锁这个功能。没有使用可重入锁ReentrantLock,而是使用AQS,为的就是实现不可重入的特性去反应线程现在的执行状态。
- 1.lock方法一旦获取了独占锁,表示当前线程正在执行任务中。
- 2.如果正在执行任务,则不应该中断线程。
- 3.如果该线程现在不是独占锁的状态,也就是空闲的状态,说明它没有在处理任务,这时可以对该线程进行中断。
- 4.线程池在执行shutdown方法或tryTerminate方法时会调用interruptIdleWorkers方法来中断空闲的线程,interruptIdleWorkers方法会使用tryLock方法来判断线程池中的线程是否是空闲状态;如果线程是空闲状态则可以安全回收。
在线程回收过程中就使用到了这种特性,回收过程如下图所示:
增加Worker线程
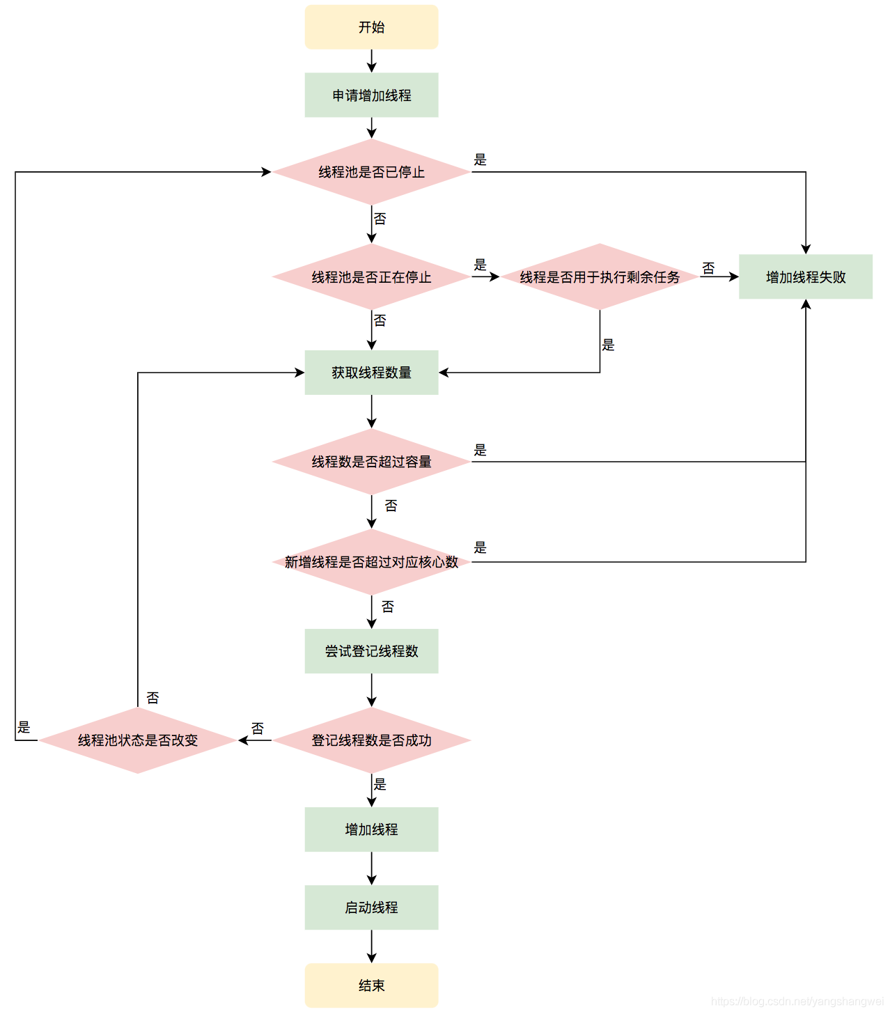
增加线程是通过线程池中的addWorker方法,该方法的功能就是增加一个线程,该方法不考虑线程池是在哪个阶段增加的该线程,这个分配线程的策略是在上个步骤完成的,该步骤仅仅完成增加线程,并使它运行,最后返回是否成功这个结果。
addWorker方法有两个参数:firstTask、core。
- firstTask参数用于指定新增的线程执行的第一个任务,该参数可以为空;
- core参数为true表示在新增线程时会判断当前活动线程数是否少于corePoolSize,false表示新增线程前需要判断当前活动线程数是否少于maximumPoolSize 。
private boolean addWorker(Runnable firstTask, boolean core) {
retry:
for (;;) {
int c = ctl.get();
int rs = runStateOf(c);
// Check if queue empty only if necessary.
if (rs >= SHUTDOWN &&
! (rs == SHUTDOWN &&
firstTask == null &&
! workQueue.isEmpty()))
return false;
for (;;) {
int wc = workerCountOf(c);
if (wc >= CAPACITY ||
wc >= (core ? corePoolSize : maximumPoolSize))
return false;
if (compareAndIncrementWorkerCount(c))
break retry;
c = ctl.get(); // Re-read ctl
if (runStateOf(c) != rs)
continue retry;
// else CAS failed due to workerCount change; retry inner loop
}
}
boolean workerStarted = false;
boolean workerAdded = false;
Worker w = null;
try {
w = new Worker(firstTask);
final Thread t = w.thread;
if (t != null) {
final ReentrantLock mainLock = this.mainLock;
mainLock.lock();
try {
// Recheck while holding lock.
// Back out on ThreadFactory failure or if
// shut down before lock acquired.
int rs = runStateOf(ctl.get());
if (rs < SHUTDOWN ||
(rs == SHUTDOWN && firstTask == null)) {
if (t.isAlive()) // precheck that t is startable
throw new IllegalThreadStateException();
workers.add(w);
int s = workers.size();
if (s > largestPoolSize)
largestPoolSize = s;
workerAdded = true;
}
} finally {
mainLock.unlock();
}
if (workerAdded) {
t.start();
workerStarted = true;
}
}
} finally {
if (! workerStarted)
addWorkerFailed(w);
}
return workerStarted;
}
回收Worker线程
线程池中线程的销毁依赖JVM自动的回收,线程池做的工作是根据当前线程池的状态维护一定数量的线程引用,防止这部分线程被JVM回收,当线程池决定哪些线程需要回收时,只需要将其引用消除即可。
Worker被创建出来后,就会不断地进行轮询,然后获取任务去执行,核心线程可以无限等待获取任务,非核心线程要限时获取任务。
当Worker无法获取到任务,也就是获取的任务为空时,循环会结束,Worker会主动消除自身在线程池内的引用。


线程回收的工作是在processWorkerExit方法完成的。

事实上,在这个方法中,将线程引用移出线程池就已经结束了线程销毁的部分。但由于引起线程销毁的可能性有很多,线程池还要判断是什么引发了这次销毁,是否要改变线程池的现阶段状态,是否要根据新状态,重新分配线程。
Worker线程执行任务
在Worker类中的run方法调用了runWorker方法来执行任务,runWorker方法的执行过程如下:

































还没有评论,来说两句吧...