文章目录
困惑
目前JVM的书籍大部分都是站在理论知识总结和梳理的角度,构建一个完整的理论知识体系 ,但是很少会涉及生产故障的实践经验和解决方案。
对JVM生产环境中的优化很少有机会去接触… 突然遇到线上JVM生产事故,依然毫无头绪。
接下来几篇文章,主要是高屋建瓴的把JVM运行机制的整体脉络梳理清楚。
代码是如何运行起来的(粗流程)
要研究JVM技术,先得搞明白一个问题:
我们平时写的Java代码,到底是怎么运行起来的?
我们来一步一步的分析
-
当我们写好这些“.java”后缀的代码文件之后,接下来你要部署到线上的机器上去运行,你会怎么做?
一般来说,都是把代码给打成“.jar”后缀的jar包,或者是“.war”后缀的war包,是不是?
-
然后呢,就是把你打包好的jar包或者是war包给放到线上机器去部署。
部署就有很多种途径了 : 比如通过Tomcat这类容器来部署代码,或者编写一个shell 调用“java”命令来运行一个jar包中的代码。
先用下面这张图,回忆一下这个顺序
编译
这里有一个非常关键的步骤,那就是“编译”
也就是说,在我们写好的“.java”代码打包的过程中,一般就会把代码编译成“.class”后缀的字节码文件,比如“User.class”,“Hello.class”,”Customer.class“。
然后这个“.class”后缀的字节码文件,才是可以被运行起来的!
所以首先,先来回顾一下这个编译的过程,以及“.class”字节码文件的概念。
来看看下图
- 对于编译好的这些“.class”字节码,是怎么让他们运行起来的呢?
这个时候就需要使用诸如“java -jar”之类的命令来运行我们写好的代码了。 实际上此时就会启动一个JVM进程。 这个JVM就会来负责运行这些“.class”字节码文件,也就相当于是负责运行我们写好的系统。
所以平时我们写好的某个系统在一台机器上部署的时候,一旦启动,其实就是启动了一个JVM,由它来负责运行这台机器上运行的这个系统。
如下图
类装载子系统
接着下一步,JVM要运行这些“.class”字节码文件中的代码,那是不是首先得把这些“.class”文件中包含的各种类给加载进来?
这些“.class”文件不就是我们写好的一个一个的类吗?对不对?
此时就会有一个“类加载器”
此时会采用类加载器把编译好的那些“.class”字节码文件给加载到JVM中,然后供后续代码运行来使用。
字节码执行引擎
接着,最后一步,JVM就会基于自己的字节码执行引擎,来执行加载到内存里的我们写好的那些类了
比如你的代码中有一个“main()”方法,那么JVM就会从这个“main()”方法开始执行里面的代码。
需要哪个类的时候,就会使用类加载器来加载对应的类,反正对应的类就在“.class”文件中。
类装载子系统
类加载过程非常的琐碎复杂,但是对于平时从工作中实用的角度来说,主要是把握他的核心工作原理就可以。
JVM在什么情况下会加载一个类
一个类从加载到使用,一般会经历下面的这个过程:
加载 -> 验证 -> 准备 -> 解析 -> 初始化 -> 使用 -> 卸载
所以首先要搞明白的第一个问题,就是JVM在执行我们写好的代码的过程中,一般在什么情况下会去加载一个类呢?
也就是说,啥时候会从“.class”字节码文件中加载这个类到JVM内存里来。
在你的代码中用到这个类的时候。
举个简单的例子,比如下面你有一个类(Kafka.class),里面有一个“main()”方法作为主入口。
那么一旦你的JVM进程启动之后,它一定会先把你的这个类(Kafka.cass)加载到内存里,然后从“main()”方法的入口代码开始执行。
画个图,感受下
接着假设上面的代码中,出现了如下的这么一行代码:
这时可能大家就想了,你的代码中明显需要使用“ReplicaManager”这个类去实例化一个对象,此时必须得把“ReplicaManager.class”字节码文件中的这个类加载到内存里来啊!是不是?
所以这个时候就会触发JVM通过类加载器,从“ReplicaManager.class”字节码文件中加载对应的类到内存里来使用,这样代码才能跑起来。
我们来看下面的图:

简单概括一下:首先你的代码中包含“main()”方法的主类一定会在JVM进程启动之后被加载到内存,开始执行你的“main()”方法中的代码
接着遇到你使用了别的类,比如“ReplicaManager”,此时就会从对应的“.class”字节码文件加载对应的类到内存里来。
验证、准备和初始化的过程
这三个概念 ,这里的细节很多很繁琐,我们先简单了解下
验证阶段
简单来说,这一步就是根据Java虚拟机规范,来校验你加载进来的“.class”文件中的内容,是否符合指定的规范。
这个相信很好理解,假如说,你的“.class”文件被人篡改了,里面的字节码压根儿不符合规范,那么JVM是没法去执行这个字节码的!
所以把“.class”加载到内存里之后,必须先验证一下,校验他必须完全符合JVM规范,后续才能交给JVM来运行。
下面用一张图,展示了这个过程:
准备阶段
这个阶段其实也很好理解,咱们都知道,我们写好的那些类,其实都有一些类变量
比如下面的这个“ReplicaManager”类:
假设你有这么一个“ReplicaManager”类,他的“ReplicaManager.class”文件内容刚刚被加载到内存之后,会进行验证,确认这个字节码文件的内容是规范的
接着就会进行准备工作。
这个准备工作,其实就是给这个“ReplicaManager”类分配一定的内存空间
然后给他里面的类变量(也就是static修饰的变量)分配内存空间,来一个默认的初始值
比如上面的示例里,就会给“flushInterval”这个类变量分配内容空间,给一个“0”这个初始值。
整个过程,如下图所示:
解析阶段
这个阶段干的事儿,实际上是把符号引用替换为直接引用的过程,其实这个部分的内容很复杂,涉及到JVM的底层, 暂时不展开。
从实用角度而言,对很多同学在工作中实践JVM技术其实也用不到,所以这里大家就暂时知道有这么一个阶段就可以了。
其实这三个阶段里,最核心的就是“准备阶段” ,因为这个阶段是给加载进来的类分配好了内存空间,类变量也分配好了内存空间,并且给了默认的初始值,这个概念,大家心里一定要牢记。
核心阶段:初始化
主要职责
之前说过,在准备阶段时,就会把我们的“ReplicaManager”类给分配好内存空间
另外他的一个类变量“flushInterval”也会给一个默认的初始值“0”,那么接下来,在初始化阶段,就会正式执行我们的类初始化的代码了。
那么什么是类初始化的代码呢?我们来看看下面这段代码:

大家可以看到,对于“flushInterval”这个类变量,我们是打算通过Configuration.getInt(“replica.flush.interval”)这段代码来获取一个值,并且赋值给他的
但是在准备阶段会执行这个赋值逻辑吗?
NO!在准备阶段,仅仅是给“flushInterval”类变量开辟一个内存空间,然后给个初始值0 罢了。
那么这段赋值的代码什么时候执行呢?答案是在初始化 阶段来执行。
在这个阶段,就会执行类的初始化代码,比如上面的 Configuration.getInt("replica.flush.interval") 代码就会在这里执行,完成一个配置项的读取,然后赋值给这个类变量“flushInterval”。
另外比如下图的static静态代码块,也会在这个阶段来执行。
类似下面的代码语义,可以理解为类初始化的时候,调用“loadReplicaFromDish()”方法从磁盘中加载数据副本,并且放在静态变量“replicas”中:

那么搞明白了类的初始化是什么,就得来看看类的初始化的规则了。
什么时候会初始化一个类?
一般来说有以下一些时机:比如“new ReplicaManager()”来实例化类的对象了,此时就会触发类的加载到初始化的全过程,把这个类准备好,然后再实例化一个对象出来;
或者是包含“main()”方法的主类,必须是立马初始化的。
此外,这里还有一个非常重要的规则,就是如果初始化一个类的时候,发现他的父类还没初始化,那么必须先初始化他的父类
如下
如果你要“new ReplicaManager()”初始化这个类的实例,那么会加载这个类,然后初始化这个类
但是初始化这个类之前,发现AbstractDataManager作为父类还没加载和初始化,那么必须先加载这个父类,并且初始化这个父类。
这个规则,大家必须得牢记,再来一张图,借助图片来进行理解:
类加载器
现在相信大家都搞明白了整个类加载从触发时机到初始化的过程了,接着给大家说一下类加载器的概念
因为实现上述过程,那必须是依靠类加载器来实现的
那么Java里有哪些类加载器呢?简单来说有下面几种:
启动类加载器 Bootstrap ClassLoader
Bootstrap ClassLoader,他主要是负责加载我们在机器上安装的Java目录下的核心类的
在你的Java安装目录下,就有一个“lib”目录, Java最核心的一些类库,支撑你的Java系统的运行。
所以一旦你的JVM启动,那么首先就会依托启动类加载器,去加载你的Java安装目录下的“lib”目录中的核心类库。
扩展类加载器 Extension ClassLoader
Extension ClassLoader,这个类加载器其实也是类似的,就是你的Java安装目录下,有一个“lib\ext”目录
大致就理解为去加载你写好的Java代码吧,这个类加载器就负责加载你写好的那些类到内存里。
应用程序类加载器 Application ClassLoader
Application ClassLoader,这类加载器就负责去加载“ClassPath”环境变量所指定的路径中的类
自定义类加载器
除了上面那几种之外,还可以自定义类加载器,去根据你自己的需求加载你的类。
双亲委派机制
JVM的类加载器是有亲子层级结构的,就是说启动类加载器是最上层的,扩展类加载器在第二层,第三层是应用程序类加载器,最后一层是自定义类加载器。
什么意思呢?
就是假设你的应用程序类加载器需要加载一个类,他首先会委派给自己的父类加载器去加载,最终传导到顶层的类加载器去加载
但是如果父类加载器在自己负责加载的范围内,没找到这个类,那么就会下推加载权利给自己的子类加载器。
用一个例子来说明一下:
比如你的JVM现在需要加载“ReplicaManager”类,此时应用程序类加载器会问问自己的爸爸,也就是扩展类加载器,你能加载到这个类吗?
然后扩展类加载器直接问自己的爸爸,启动类加载器,你能加载到这个类吗?
启动类加载器心想,我在Java安装目录下,没找到这个类啊,自己找去!
然后,就下推加载权利给扩展类加载器这个儿子,结果扩展类加载器找了半天,也没找到自己负责的目录中有这个类。
这时他很生气,说:明明就是你应用程序加载器自己负责的,你自己找去。
然后应用程序类加载器在自己负责的范围内,比如就是你写好的那个系统打包成的jar包吧,一下子发现,就在这里!然后就自己把这个类加载到内存里去了。
这就是所谓的双亲委派模型:先找父亲去加载,不行的话再由儿子来加载。
这样的话,可以避免多层级的加载器结构重复加载某些类。
最后,给大家来一张图图,感受一下类加载器的双亲委派模型。
思考
- 如何对“.class”文件处理保证不被人拿到以后反编译获取公司源代码?
首先你编译时,就可以采用一些小工具对字节码加密,或者做混淆等处理
现在有很多第三方公司,都是专门做商业级的字节码文件加密的,所以可以付费购买他们的产品。
然后在类加载的时候,对加密的类,考虑采用自定义的类加载器来解密文件即可,这样就可以保证你的源代码不被人窃取。
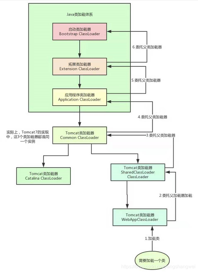
- Tomcat的类加载机制应该怎么设计,才能把我们动态部署进去的war包中的类,加载到Tomcat自身运行的JVM中,然后去执行那些我们写好的代码呢?
首先Tomcat的 类加载器体系如下图所示,他是自定义了很多类加载器的。
Tomcat自定义了Common、Catalina、Shared等类加载器,其实就是用来加载Tomcat自己的一些核心基础类库的。
然后Tomcat为每个部署在里面的Web应用都有一个对应的WebApp类加载器,负责加载我们部署的这个Web应用的类
至于Jsp类加载器,则是给每个JSP都准备了一个Jsp类加载器。
而且大家一定要记得,Tomcat是打破了双亲委派机制的
每个WebApp负责加载自己对应的那个Web应用的class文件,也就是我们写好的某个系统打包好的war包中的所有class文件,不会传导给上层类加载器去加载。



























还没有评论,来说两句吧...