Pre
Spring5源码 - 06 Spring Bean 生命周期流程 概述 01
接上文
通俗流程
下面说个比较常见的主干流程
- 实例化Bean对象,这个时候Bean的对象是非常低级的,基本不能够使用,因为连最基本的属性都没有设置,可以理解为
连Autowired注解都是没有解析的; - 填充属性,当做完这一步,Bean对象基本是完整的了,可以理解为Autowired注解已经解析完毕,依赖注入完成了;
- 如果Bean实现了BeanNameAware接口,则调用setBeanName方法;
- 如果Bean实现了BeanClassLoaderAware接口,则调用setBeanClassLoader方法;
- 如果Bean实现了BeanFactoryAware接口,则调用setBeanFactory方法;
- 调用BeanPostProcessor的postProcessBeforeInitialization方法;
- 如果Bean实现了InitializingBean接口,调用afterPropertiesSet方法;
- 如果Bean定义了init-method方法,则调用Bean的init-method方法;
- 调用BeanPostProcessor的postProcessAfterInitialization方法;当进行到这一步,Bean已经被准备就绪了,一直停留在应用的
上下文中,直到被销毁; - 如果应用的上下文被销毁了,如果Bean实现了DisposableBean接口,则调用destroy方法,如果Bean定义了destory-method
声明了销毁方法也会被调用。
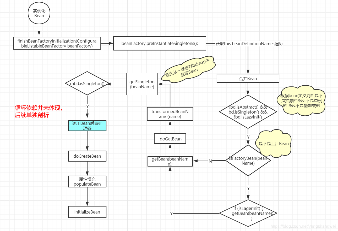
finishBeanFactoryInitialization
完成Bean的初始化
/**
* Finish the initialization of this context's bean factory,
* initializing all remaining singleton beans.
*/
protected void finishBeanFactoryInitialization(ConfigurableListableBeanFactory beanFactory) {
// bean工厂创建类型转化器 Convert
/**
* public class String2DateConversionService implements Converter<String,Date> {
public Date convert(String source) {
SimpleDateFormat sdf = new SimpleDateFormat("yyyy-MM-dd HH:mm:ss");
try {
return sdf.parse(source);
} catch (ParseException e) {
return null;
}
}
}
@Bean
public ConversionServiceFactoryBean conversionService() {
ConversionServiceFactoryBean factoryBean = new ConversionServiceFactoryBean();
Set<Converter> converterSet = new HashSet<Converter>();
converterSet.add(new String2DateConversionService());
factoryBean.setConverters(converterSet);
return factoryBean;
}
ConversionServiceFactoryBean conversionServiceFactoryBean = (ConversionServiceFactoryBean) ctx.getBean(ConversionServiceFactoryBean.class);
conversionServiceFactoryBean.getObject().convert("2019-06-03 12:00:00",Date.class)
*/
if (beanFactory.containsBean(CONVERSION_SERVICE_BEAN_NAME) &&
beanFactory.isTypeMatch(CONVERSION_SERVICE_BEAN_NAME, ConversionService.class)) {
beanFactory.setConversionService(
beanFactory.getBean(CONVERSION_SERVICE_BEAN_NAME, ConversionService.class));
}
/**
* public class MainConfig implements EmbeddedValueResolverAware{
*
* public void setEmbeddedValueResolver(StringValueResolver resolver) {
this.jdbcUrl = resolver.resolveStringValue("${ds.jdbcUrl}");
this.classDriver = resolver.resolveStringValue("${ds.classDriver}");
}
}
*/
if (!beanFactory.hasEmbeddedValueResolver()) {
beanFactory.addEmbeddedValueResolver(strVal -> getEnvironment().resolvePlaceholders(strVal));
}
// 处理aspectj
String[] weaverAwareNames = beanFactory.getBeanNamesForType(LoadTimeWeaverAware.class, false, false);
for (String weaverAwareName : weaverAwareNames) {
getBean(weaverAwareName);
}
// Stop using the temporary ClassLoader for type matching.
beanFactory.setTempClassLoader(null);
//冻结所有的 bean 定义 , 说明注册的 bean 定义将不被修改或任何进一步的处理
beanFactory.freezeConfiguration();
//实例化剩余的单实例bean
beanFactory.preInstantiateSingletons();
}
继续
beanFactory.preInstantiateSingletons();
@Override
public void preInstantiateSingletons() throws BeansException {
if (logger.isDebugEnabled()) {
logger.debug("Pre-instantiating singletons in " + this);
}
//获取我们容器中所有bean定义的名称
List<String> beanNames = new ArrayList<>(this.beanDefinitionNames);
//循环我们所有的bean定义名称
for (String beanName : beanNames) {
//合并我们的bean定义
RootBeanDefinition bd = getMergedLocalBeanDefinition(beanName);
/**
* 根据bean定义判断是不是抽象的&& 不是单例的 &&不是懒加载的
*/
if (!bd.isAbstract() && bd.isSingleton() && !bd.isLazyInit()) {
//是不是工厂bean
if (isFactoryBean(beanName)) {
//是的话 给beanName+前缀&符号
Object bean = getBean(FACTORY_BEAN_PREFIX + beanName);
if (bean instanceof FactoryBean) {
final FactoryBean<?> factory = (FactoryBean<?>) bean;
boolean isEagerInit;
if (System.getSecurityManager() != null && factory instanceof SmartFactoryBean) {
isEagerInit = AccessController.doPrivileged((PrivilegedAction<Boolean>)
((SmartFactoryBean<?>) factory)::isEagerInit,
getAccessControlContext());
}
else {
isEagerInit = (factory instanceof SmartFactoryBean &&
((SmartFactoryBean<?>) factory).isEagerInit());
}
//调用真正的getBean的流程
if (isEagerInit) {
getBean(beanName);
}
}
}
else {//非工厂Bean 就是普通的bean
getBean(beanName);
}
}
}
//或有的bean的名称 ...........到这里所有的单实例的bean已经记载到单实例bean到缓存中
for (String beanName : beanNames) {
//从单例缓存池中获取所有的对象
Object singletonInstance = getSingleton(beanName);
//判断当前的bean是否实现了SmartInitializingSingleton接口
if (singletonInstance instanceof SmartInitializingSingleton) {
final SmartInitializingSingleton smartSingleton = (SmartInitializingSingleton) singletonInstance;
if (System.getSecurityManager() != null) {
AccessController.doPrivileged((PrivilegedAction<Object>) () -> {
smartSingleton.afterSingletonsInstantiated();
return null;
}, getAccessControlContext());
}
else {
//触发实例化之后的方法afterSingletonsInstantiated
smartSingleton.afterSingletonsInstantiated();
}
}
}
}
重点方法肯定是 getBean(beanName);咯
本文标题:Spring5源码 - 07 Spring Bean 生命周期流程 源码解读02
本文链接:https://blog.quwenai.cn/post/6763.html
版权声明:本文不使用任何协议授权,您可以任何形式自由转载或使用。









还没有评论,来说两句吧...