Pre
[并发编程] - Executor框架#ThreadPoolExecutor源码解读02
说了一堆结论性的东西,作为开发人员着实是不过瘾,那这里我们就来剖根问底来看下线程池是如何工作的。
execute源码分析
ThreadPoolExecutor te = new ThreadPoolExecutor(5,10,500,TimeUnit.SECONDS,new ArrayBlockingQueue(5));
for (int i = 0; i < 6; i++) {
te.submit(()->{
System.out.println("i m task :"+Thread.currentThread().getName());
});
}
使用ThreadPoolExecutor 自定义了一个线程池
参数对应如下
int corePoolSize,
int maximumPoolSize,
long keepAliveTime,
TimeUnit unit,
BlockingQueue<Runnable> workQueue
调用了 AbstractExecutorService#submit
public Future<?> submit(Runnable task) {
if (task == null) throw new NullPointerException();
RunnableFuture<Void> ftask = newTaskFor(task, null);
execute(ftask);
return ftask;
}
最核心的方法 execute ,由子类ThredPoolExecutor实现![[并发编程] - Executor框架#ThreadPoolExecutor源码解读03](https://blog.quwenai.cn/zb_users/upload/2022/03/20220327124213164835613339619.png)
public void execute(Runnable command) {
if (command == null)
throw new NullPointerException();
/*
* clt记录着runState和workerCount
*/
int c = ctl.get();
/*
* workerCountOf方法取出低29位的值,表示当前活动的线程数;
* 如果当前活动线程数小于corePoolSize,则新建一个线程放从入线程池中;
* 并把任务添加到该线程中。
*/
if (workerCountOf(c) < corePoolSize) {
/*
* addWorker中的第二个参数表示限制添加线程的数量是根据corePoolSize来判断还是maximumPoolSize来判断;
* 如果为true,根据corePoolSize来判断;
* 如果为false,则根据maximumPoolSize来判断
*/
if (addWorker(command, true))
return;
/*
* 如果添加失败,则重新获取ctl值
*/
c = ctl.get();
}
/*
* 如果当前线程池是运行状态并且任务添加到队列成功
*/
if (isRunning(c) && workQueue.offer(command)) {
// 重新获取ctl值
int recheck = ctl.get();
// 再次判断线程池的运行状态,如果不是运行状态,由于之前已经把command添加到workQueue中了,
// 这时需要移除该command
// 执行过后通过handler使用拒绝策略对该任务进行处理,整个方法返回
if (! isRunning(recheck) && remove(command))
reject(command);
/*
* 获取线程池中的有效线程数,如果数量是0,则执行addWorker方法
* 这里传入的参数表示:
* 1. 第一个参数为null,表示在线程池中创建一个线程,但不去启动;
* 2. 第二个参数为false,将线程池的有限线程数量的上限设置为maximumPoolSize,添加线程时根据maximumPoolSize来判断;
* 如果判断workerCount大于0,则直接返回,在workQueue中新增的command会在将来的某个时刻被执行。
*/
else if (workerCountOf(recheck) == 0)
addWorker(null, false);
}
/*
* 如果执行到这里,有两种情况:
* 1. 线程池已经不是RUNNING状态;
* 2. 线程池是RUNNING状态,但workerCount >= corePoolSize并且workQueue已满。
* 这时,再次调用addWorker方法,但第二个参数传入为false,将线程池的有限线程数量的上限设置为maximumPoolSize;
* 如果失败则拒绝该任务
*/
else if (!addWorker(command, false))
reject(command);
}
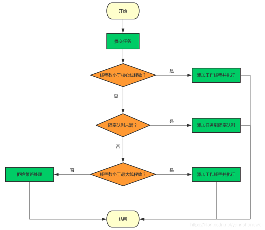
主要的流程,注释中也写的很清楚了
/*
* Proceed in 3 steps:
*
* 1. If fewer than corePoolSize threads are running, try to
* start a new thread with the given command as its first
* task. The call to addWorker atomically checks runState and
* workerCount, and so prevents false alarms that would add
* threads when it shouldn't, by returning false.
*
* 2. If a task can be successfully queued, then we still need
* to double-check whether we should have added a thread
* (because existing ones died since last checking) or that
* the pool shut down since entry into this method. So we
* recheck state and if necessary roll back the enqueuing if
* stopped, or start a new thread if there are none.
*
* 3. If we cannot queue task, then we try to add a new
* thread. If it fails, we know we are shut down or saturated
* and so reject the task.
*/
简单来说,在执行execute()方法时如果状态一直是RUNNING时,的执行过程如下:
- 如果
workerCount < corePoolSize,则创建并启动一个线程来执行新提交的任务; - 如果
workerCount >= corePoolSize,且线程池内的阻塞队列未满,则将任务添加到该阻塞队列中; - 如果
workerCount >= corePoolSize && workerCount < maximumPoolSize,且线程池内的阻塞队列已满,则创建并启动一个线程来执行新提交的任务; - 如果
workerCount >= maximumPoolSize,并且线程池内的阻塞队列已满, 则根据拒绝策略来处理该任务, 默认的处理方式是直接抛异常。
Note : 这里要注意一下addWorker(null, false);,也就是创建一个线程,但并没有传入任务,因为任务已经被添加到workQueue中了,所以worker在执行的时候,会直接从workQueue中获取任务。所以,在workerCountOf(recheck) == 0时执行addWorker(null, false);也是为了保证线程池在RUNNING状态下必须要有一个线程来执行任务。
addWorker()解读
private boolean addWorker(Runnable firstTask, boolean core) {
}
addWorker方法的主要工作是在线程池中创建一个新的线程并执行,
- firstTask参数 用于指定新增的线程执行的第一个任务,
- core参数为true表示在新增线程时会判断当前活动线程数是否少于corePoolSize,false表示新增线程前需要判断当前活动线程数是否少于maximumPoolSize
private boolean addWorker(Runnable firstTask, boolean core) {
retry:
for (;;) {
int c = ctl.get();
// 获取运行状态
int rs = runStateOf(c);
/*
* 这个if判断
* 如果rs >= SHUTDOWN,则表示此时不再接收新任务;
* 接着判断以下3个条件,只要有1个不满足,则返回false:
* 1. rs == SHUTDOWN,这时表示关闭状态,不再接受新提交的任务,但却可以继续处理阻塞队列中已保存的任务
* 2. firsTask为空
* 3. 阻塞队列不为空
*
* 首先考虑rs == SHUTDOWN的情况
* 这种情况下不会接受新提交的任务,所以在firstTask不为空的时候会返回false;
* 然后,如果firstTask为空,并且workQueue也为空,则返回false,
* 因为队列中已经没有任务了,不需要再添加线程了
*/
// Check if queue empty only if necessary.
if (rs >= SHUTDOWN &&
! (rs == SHUTDOWN &&
firstTask == null &&
! workQueue.isEmpty()))
return false;
for (;;) {
// 获取线程数
int wc = workerCountOf(c);
// 如果wc超过CAPACITY,也就是ctl的低29位的最大值(二进制是29个1),返回false;
// 这里的core是addWorker方法的第二个参数,如果为true表示根据corePoolSize来比较,
// 如果为false则根据maximumPoolSize来比较。
//
if (wc >= CAPACITY ||
wc >= (core ? corePoolSize : maximumPoolSize))
return false;
// 尝试增加workerCount,如果成功,则跳出第一个for循环
if (compareAndIncrementWorkerCount(c))
break retry;
// 如果增加workerCount失败,则重新获取ctl的值
c = ctl.get(); // Re-read ctl
// 如果当前的运行状态不等于rs,说明状态已被改变,返回第一个for循环继续执行
if (runStateOf(c) != rs)
continue retry;
// else CAS failed due to workerCount change; retry inner loop
}
}
boolean workerStarted = false;
boolean workerAdded = false;
Worker w = null;
try {
// 根据firstTask来创建Worker对象
w = new Worker(firstTask);
// 每一个Worker对象都会创建一个线程
final Thread t = w.thread;
if (t != null) {
final ReentrantLock mainLock = this.mainLock;
mainLock.lock();
try {
int rs = runStateOf(ctl.get());
// rs < SHUTDOWN表示是RUNNING状态;
// 如果rs是RUNNING状态或者rs是SHUTDOWN状态并且firstTask为null,向线程池中添加线程。
// 因为在SHUTDOWN时不会在添加新的任务,但还是会执行workQueue中的任务
if (rs < SHUTDOWN ||
(rs == SHUTDOWN && firstTask == null)) {
if (t.isAlive()) // precheck that t is startable
throw new IllegalThreadStateException();
// workers是一个HashSet
workers.add(w);
int s = workers.size();
// largestPoolSize记录着线程池中出现过的最大线程数量
if (s > largestPoolSize)
largestPoolSize = s;
workerAdded = true;
}
} finally {
mainLock.unlock();
}
if (workerAdded) {
// 启动线程
t.start();
workerStarted = true;
}
}
} finally {
if (! workerStarted)
addWorkerFailed(w);
}
return workerStarted;
}
Worker解读
addWorker中多次提到了这个Work这个类, 其实就是 线程池中的每一个线程被封装成一个Worker对象,ThreadPool维护的其实就是一组Worker对象
private final class Worker extends AbstractQueuedSynchronizer implements Runnable
{
private static final long serialVersionUID = 6138294804551838833L;
final Thread thread;
Runnable firstTask;
volatile long completedTasks;
/**
* Creates with given first task and thread from ThreadFactory.
* @param firstTask the first task (null if none)
*/
Worker(Runnable firstTask) {
setState(-1); // inhibit interrupts until runWorker
this.firstTask = firstTask;
this.thread = getThreadFactory().newThread(this);
}
/** Delegates main run loop to outer runWorker */
public void run() {
runWorker(this);
}
// Lock methods
//
// The value 0 represents the unlocked state.
// The value 1 represents the locked state.
protected boolean isHeldExclusively() {
return getState() != 0;
}
protected boolean tryAcquire(int unused) {
if (compareAndSetState(0, 1)) {
setExclusiveOwnerThread(Thread.currentThread());
return true;
}
return false;
}
protected boolean tryRelease(int unused) {
setExclusiveOwnerThread(null);
setState(0);
return true;
}
public void lock() { acquire(1); }
public boolean tryLock() { return tryAcquire(1); }
public void unlock() { release(1); }
public boolean isLocked() { return isHeldExclusively(); }
void interruptIfStarted() {
Thread t;
if (getState() >= 0 && (t = thread) != null && !t.isInterrupted()) {
try {
t.interrupt();
} catch (SecurityException ignore) {
}
}
}
}
继承了AQS,并实现了Runnable接口 ,
两个比较重要的属性
- firstTask用它来保存传入的任务;
- thread是在调用构造方法时通过ThreadFactory来创建的线程,是用来处理任务的线程。
在调用构造方法时,需要把任务传入,这里通过getThreadFactory().newThread(this);来新建一个线程,newThread方法传入的参数是this,因为Worker本身继承了Runnable接口,也就是一个线程,所以一个Worker对象在启动的时候会调用Worker类中的run方法。
Worker继承了AQS,使用AQS来实现独占锁的功能。为什么不使用ReentrantLock来实现呢?可以看到tryAcquire方法,它是不允许重入的,而ReentrantLock是允许重入的


![[并发编程] - Executor框架#ThreadPoolExecutor源码解读03](https://blog.quwenai.cn/zb_users/upload/2022/03/20220327124213164835613369731.png)
![[并发编程] - Executor框架#ThreadPoolExecutor源码解读03](https://blog.quwenai.cn/zb_users/upload/2022/03/20220327124213164835613397829.png)
![[并发编程] - Executor框架#ThreadPoolExecutor源码解读03](https://blog.quwenai.cn/zb_users/upload/2022/03/20220327124214164835613466468.png)




还没有评论,来说两句吧...