一、前言
一直是想知道一条SQL语句是怎么被执行的,它执行的顺序是怎样的,然后查看总结各方资料,就有了下面这一篇博文了。
本文将从MySQL总体架构--->查询执行流程--->语句执行顺序来探讨一下其中的知识。
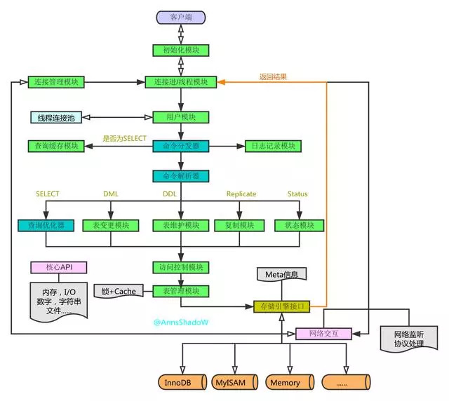
二、MySQL架构总览
架构最好看图,再配上必要的说明文字。
下图根据参考书籍中一图为原本,再在其上添加上了自己的理解。
从上图中我们可以看到,整个架构分为两层,上层是MySQLD的被称为的‘SQL Layer’,下层是各种各样对上提供接口的存储引擎,被称为‘Storage Engine Layer’。其它各个模块和组件,从名字上就可以简单了解到它们的作用,这里就不再累述了。
三、查询执行流程
下面再向前走一些,容我根据自己的认识说一下查询执行的流程是怎样的:
1、连接
1.1、客户端发起一条Query请求,监听客户端的‘连接管理模块’接收请求;
1.2、将请求转发到‘连接进/线程模块’;
1.3、调用‘用户模块’来进行授权检查;
1.4通过检查后,‘连接进/线程模块’从‘线程连接池’中取出空闲的被缓存的连接线程和客户端请求对接,如果失败则创建一个新的连接请求;
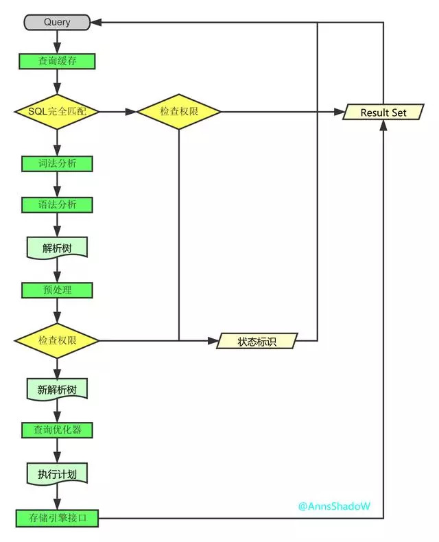
2、处理
2.1、先查询缓存,检查Query语句是否完全匹配,接着再检查是否具有权限,都成功则直接取数据返回;
2.2、上一步有失败则转交给‘命令解析器’,经过词法分析,语法分析后生成解析树;
2.3、接下来是预处理阶段,处理解析器无法解决的语义,检查权限等,生成新的解析树;
2.4、再转交给对应的模块处理;
2.5、如果是SELECT查询还会经由‘查询优化器’做大量的优化,生成执行计划;
2.6、模块收到请求后,通过‘访问控制模块’检查所连接的用户是否有访问目标表和目标字段的权限;
2.7、有则调用‘表管理模块’,先是查看table cache中是否存在,有则直接对应的表和获取锁,否则重新打开表文件;
2.8、根据表的meta数据,获取表的存储引擎类型等信息,通过接口调用对应的存储引擎处理;
2.9、上述过程中产生数据变化的时候,若打开日志功能,则会记录到相应二进制日志文件中;
3、结果
3.1、Query请求完成后,将结果集返回给‘连接进/线程模块’;
3.2、返回的也可以是相应的状态标识,如成功或失败等;
3.3、‘连接进/线程模块’进行后续的清理工作,并继续等待请求或断开与客户端的连接;
4、一图小总结
四、SQL解析顺序
接下来再走一步,让我们看看一条SQL语句的前世今生。
首先看一下示例语句:
然而它的执行顺序是这样的:
虽然自己没想到是这样的,不过一看还是很自然和谐的,从哪里获取,不断的过滤条件,要选择一样或不一样的,排好序,那才知道要取前几条呢。
既然如此了,那就让我们一步步来看看其中的细节吧。
1、准备工作
1.1、创建测试数据库
1.2、创建测试表
1.3、插入数据
1.4、最后想要的结果
现在开始SQL解析之旅吧!
2、FROM
当涉及多个表的时候,左边表的输出会作为右边表的输入,之后会生成一个虚拟表VT1。
2.1、(1-J1)笛卡尔积
计算两个相关联表的笛卡尔积(CROSS JOIN) ,生成虚拟表VT1-J1。
2.2、(1-J2)ON过滤
基于虚拟表VT1-J1这一个虚拟表进行过滤,过滤出所有满足ON 谓词条件的列,生成虚拟表VT1-J2。
注意:这里因为语法限制,使用了'WHERE'代替,从中读者也可以感受到两者之间微妙的关系;
2.3、(1-J3)添加外部列
如果使用了外连接(LEFT,RIGHT,FULL),主表(保留表)中的不符合ON条件的列也会被加入到VT1-J2中,作为外部行,生成虚拟表VT1-J3。
下面从网上找到一张很形象的关于‘SQL JOINS'的解释图,如若侵犯了你的权益,请劳烦告知删除,谢谢。
2、WHERE
对VT1过程中生成的临时表进行过滤,满足WHERE子句的列被插入到VT2表中。
注意:
此时因为分组,不能使用聚合运算;也不能使用SELECT中创建的别名;
与ON的区别:
如果有外部列,ON针对过滤的是关联表,主表(保留表)会返回所有的列;
如果没有添加外部列,两者的效果是一样的;
应用:
对主表的过滤应该放在WHERE;
对于关联表,先条件查询后连接则用ON,先连接后条件查询则用WHERE;
3、GROUP BY
这个子句会把VT2中生成的表按照GROUP BY中的列进行分组。生成VT3表。
注意:
其后处理过程的语句,如SELECT,HAVING,所用到的列必须包含在GROUP BY中,对于没有出现的,得用聚合函数;
原因:
GROUP BY改变了对表的引用,将其转换为新的引用方式,能够对其进行下一级逻辑操作的列会减少;
我的理解是:
根据分组字段,将具有相同分组字段的记录归并成一条记录,因为每一个分组只能返回一条记录,除非是被过滤掉了,而不在分组字段里面的字段可能会有多个值,多个值是无法放进一条记录的,所以必须通过聚合函数将这些具有多值的列转换成单值;
4、HAVING
这个子句对VT3表中的不同的组进行过滤,只作用于分组后的数据,满足HAVING条件的子句被加入到VT4表中。
5、SELECT
这个子句对SELECT子句中的元素进行处理,生成VT5表。
(5-J1)计算表达式 计算SELECT 子句中的表达式,生成VT5-J1
(5-J2)DISTINCT
寻找VT5-1中的重复列,并删掉,生成VT5-J2
如果在查询中指定了DISTINCT子句,则会创建一张内存临时表(如果内存放不下,就需要存放在硬盘了)。这张临时表的表结构和上一步产生的虚拟表VT5是一样的,不同的是对进行DISTINCT操作的列增加了一个唯一索引,以此来除重复数据。
6、ORDER BY
从VT5-J2中的表中,根据ORDER BY 子句的条件对结果进行排序,生成VT6表。
注意:
唯一可使用SELECT中别名的地方;
7、LIMIT
LIMIT子句从上一步得到的VT6虚拟表中选出从指定位置开始的指定行数据。
注意:
offset和rows的正负带来的影响;
当偏移量很大时效率是很低的,可以这么做:
采用子查询的方式优化,在子查询里先从索引获取到最大id,然后倒序排,再取N行结果集
采用INNER JOIN优化,JOIN子句里也优先从索引获取ID列表,然后直接关联查询获得最终结果
至此SQL的解析之旅就结束了,上图总结一下:


























还没有评论,来说两句吧...