1 面试题
Redis 如何处理已过期的元素?
2 涉及知识点
此问题涉及以下知识点:
过期删除策略有哪些?
这些过期策略有哪些优缺点?
Redis 使用的是什么过期策略?
Redis 是如何优化和执行过期策略的?
3 答案
常见的过期策略:
定时删除
惰性删除
定期删除
1)定时删除
在设置键值过期时间时,创建一个定时事件,当过期时间到达时,由事件处理器自动执行键的删除操作。
① 优点
保证内存可以被尽快的释放
② 缺点
在 Redis 高负载的情况下或有大量过期键需要同时处理时,会造成 Redis 服务器卡顿,影响主业务执行。
2)惰性删除
不主动删除过期键,每次从数据库获取键值时判断是否过期,如果过期则删除键值,并返回 null。
① 优点
因为每次访问时,才会判断过期键,所以此策略只会使用很少的系统资源。
② 缺点
系统占用空间删除不及时,导致空间利用率降低,造成了一定的空间浪费。
③ Redis 源码解析
惰性删除的源码位于 src/db.c 文件的 expireIfNeeded 方法中,源码如下:
int expireIfNeeded(redisDb *db, robj *key) {
// 判断键是否过期
if (!keyIsExpired(db,key)) return 0;
if (server.masterhost != NULL) return 1;
/* 删除过期键 */
// 增加过期键个数
server.stat_expiredkeys++;
// 传播键过期的消息
propagateExpire(db,key,server.lazyfree_lazy_expire);
notifyKeyspaceEvent(NOTIFY_EXPIRED,
"expired",key,db->id);
// server.lazyfree_lazy_expire 为 1 表示异步删除(懒空间释放),反之同步删除
return server.lazyfree_lazy_expire ? dbAsyncDelete(db,key) :
dbSyncDelete(db,key);
}
// 判断键是否过期
int keyIsExpired(redisDb *db, robj *key) {
mstime_t when = getExpire(db,key);
if (when < 0) return 0; /* No expire for this key */
/* Don't expire anything while loading. It will be done later. */
if (server.loading) return 0;
mstime_t now = server.lua_caller ? server.lua_time_start : mstime();
return now > when;
}
// 获取键的过期时间
long long getExpire(redisDb *db, robj *key) {
dictEntry *de;
/* No expire? return ASAP */
if (dictSize(db->expires) == 0 ||
(de = dictFind(db->expires,key->ptr)) == NULL) return -1;
/* The entry was found in the expire dict, this means it should also
* be present in the main dict (safety check). */
serverAssertWithInfo(NULL,key,dictFind(db->dict,key->ptr) != NULL);
return dictGetSignedIntegerVal(de);
}
所有对数据库的读写命令在执行之前,都会调用 expireIfNeeded 方法判断键值是否过期,过期则会从数据库中删除,反之则不做任何处理。
3)定期删除
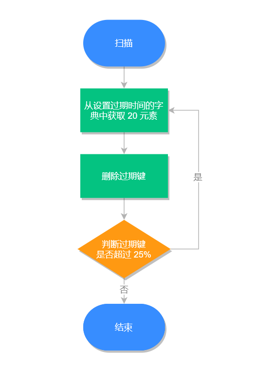
每隔一段时间检查一次数据库,随机删除一些过期键。
Redis 默认每秒进行 10 次过期扫描,此配置可通过 Redis 的配置文件 redis.conf 进行配置,配置键为 hz 它的默认值是 hz 10 。
需要注意的是:Redis 每次扫描并不是遍历过期字典中的所有键,而是采用随机抽取判断并删除过期键的形式执行的。
定期删除的执行流程:
① 优点
通过限制删除操作的时长和频率,来减少删除操作对 Redis 主业务的影响,同时也能删除一部分过期的数据减少了过期键对空间的无效占用。
② 缺点
内存清理方面没有定时删除效果好,同时没有惰性删除使用的系统资源少。
③ Redis 源码解析
定期删除的核心源码在 src/expire.c 文件下的 activeExpireCycle 方法中,源码如下:
void activeExpireCycle(int type) {
static unsigned int current_db = 0; /* 上次定期删除遍历到的数据库ID */
static int timelimit_exit = 0; /* Time limit hit in previous call? */
static long long last_fast_cycle = 0; /* 上一次执行快速定期删除的时间点 */
int j, iteration = 0;
int dbs_per_call = CRON_DBS_PER_CALL; // 每次定期删除,遍历的数据库的数量
long long start = ustime(), timelimit, elapsed;
if (clientsArePaused()) return;
if (type == ACTIVE_EXPIRE_CYCLE_FAST) {
if (!timelimit_exit) return;
// ACTIVE_EXPIRE_CYCLE_FAST_DURATION 是快速定期删除的执行时长
if (start < last_fast_cycle + ACTIVE_EXPIRE_CYCLE_FAST_DURATION*2) return;
last_fast_cycle = start;
}
if (dbs_per_call > server.dbnum || timelimit_exit)
dbs_per_call = server.dbnum;
// 慢速定期删除的执行时长
timelimit = 1000000*ACTIVE_EXPIRE_CYCLE_SLOW_TIME_PERC/server.hz/100;
timelimit_exit = 0;
if (timelimit <= 0) timelimit = 1;
if (type == ACTIVE_EXPIRE_CYCLE_FAST)
timelimit = ACTIVE_EXPIRE_CYCLE_FAST_DURATION; /* 删除操作的执行时长 */
long total_sampled = 0;
long total_expired = 0;
for (j = 0; j < dbs_per_call && timelimit_exit == 0; j++) {
int expired;
redisDb *db = server.db+(current_db % server.dbnum);
current_db++;
do {
// .......
expired = 0;
ttl_sum = 0;
ttl_samples = 0;
// 每个数据库中检查的键的数量
if (num > ACTIVE_EXPIRE_CYCLE_LOOKUPS_PER_LOOP)
num = ACTIVE_EXPIRE_CYCLE_LOOKUPS_PER_LOOP;
// 从数据库中随机选取 num 个键进行检查
while (num--) {
dictEntry *de;
long long ttl;
if ((de = dictGetRandomKey(db->expires)) == NULL) break;
ttl = dictGetSignedInteger
// 过期检查,并对过期键进行删除
if (activeExpireCycleTryExpire(db,de,now)) expired++;
if (ttl > 0) {
/* We want the average TTL of keys yet not expired. */
ttl_sum += ttl;
ttl_samples++;
}
total_sampled++;
}
total_expired += expired;
if (ttl_samples) {
long long avg_ttl = ttl_sum/ttl_samples;
if (db->avg_ttl == 0) db->avg_ttl = avg_ttl;
db->avg_ttl = (db->avg_ttl/50)*49 + (avg_ttl/50);
}
if ((iteration & 0xf) == 0) { /* check once every 16 iterations. */
elapsed = ustime()-start;
if (elapsed > timelimit) {
timelimit_exit = 1;
server.stat_expired_time_cap_reached_count++;
break;
}
}
/* 每次检查只删除 ACTIVE_EXPIRE_CYCLE_LOOKUPS_PER_LOOP/4 个过期键 */
} while (expired > ACTIVE_EXPIRE_CYCLE_LOOKUPS_PER_LOOP/4);
}
// .......
}
activeExpireCycle 方法在规定的时间,分多次遍历各个数据库,从过期字典中随机检查一部分过期键的过期时间,删除其中的过期键。
这个函数有两种执行模式,一个是快速模式一个是慢速模式,体现是代码中的 timelimit 变量,这个变量是用来约束此函数的运行时间的。快速模式下 timelimit 的值是固定的,等于预定义常量 ACTIVE_EXPIRE_CYCLE_FAST_DURATION,慢速模式下,这个变量的值是通过 1000000*ACTIVE_EXPIRE_CYCLE_SLOW_TIME_PERC/server.hz/100 计算的。
总结
本文讲了常见的过期删除策略:
定时删除
惰性删除
定期删除 而 Redis 使用的是惰性删除 + 定期删除的组合策略。
【END】
近期热文
关注下方二维码,订阅更多精彩内容









还没有评论,来说两句吧...