Redis集群模式
面试题
- Redis集群模式的工作原理?
- 在集群模式下,redis的key是如何寻址的?
- 分布式寻址都有哪些算法?
- 了解一致性Hash算法么?
- 如何应对缓存雪崩以及缓存穿透问题?
- 如何保证缓存与数据库双写时的数据一致性?
- Redis的并发竞争问题是什么?怎么解决?
- 了解Redis事务的CAS方案?
剖析
在以前,如果前几年的时候,一般来说,redis如果要搞几个节点,每个节点存储一部分的数据,得借助一些中间件来实现,比如说有codis,或者twemproxy,都有。有一些redis中间件,你读写redis中间件,redis中间件负责将你的数据分布式存储在多台机器上的redis实例中。
这两年,redis不断在发展,redis也不断的有新的版本,redis cluster,redis集群模式,你可以做到在多台机器上,部署多个redis实例,每个实例存储一部分的数据,同时每个redis实例可以挂redis从实例,自动确保说,如果redis主实例挂了,会自动切换到redis从实例顶上来。
现在redis的新版本,大家都是用redis cluster的,也就是redis原生支持的redis集群模式,那么面试官肯定会就redis cluster对你来个几连炮。要是你没用过redis cluster,正常,以前很多人用codis之类的客户端来支持集群,但是起码你得研究一下redis cluster吧。
Redis集群模式的工作原理
单机瓶颈
Redis在单机架构下的瓶颈:master节点的数据和slave节点的数据量一样,也就是master容纳多少,slave也只能容纳多少,如果需要放1T数据,在缓存中,那么就遇到的性能瓶颈了。
集群模式
支撑N个redis master node,每个master node都可以挂载多个slave node,读写分离的架构,对于每个master来说,写就写到master,然后读就从mater对应的slave去读,高可用,因为每个master都有salve节点,那么如果mater挂掉,redis cluster这套机制,就会自动将某个slave切换成master,redis cluster(多master + 读写分离 + 高可用),我们只要基于redis cluster去搭建redis集群即可,不需要手工去搭建replication复制+主从架构+读写分离+哨兵集群+高可用
[外链图片转存失败,源站可能有防盗链机制,建议将图片保存下来直接上传(img-QzGCe7t4-1605667877677)(E:\学习\写作\别人的文章\最近可抄\LearningNotes-master\校招面试\面试扫盲学习\5_Redis的面试连环炮2\images\redis如何通过master横向扩容支撑1T+数据量.png)]
Redis cluster 和 Replication + sentinel
Redis Cluster
是Redis的集群模式
- 自动将数据进行分片,每个master上放一部分数据
- 提供内置的高可用支持,部分master不可用时,还是可以继续工作的
在redis cluster架构下,每个redis要放开两个端口号,比如一个是6379,另外一个就是加10000的端口号,比如16379端口号是用来进行节点间通信的,也就是cluster bus的东西,集群总线。cluster bus的通信,用来进行故障检测,配置更新,故障转移授权
Redis replication + sentinel:高可用模式
如果你的数据量很少,主要是承载高并发高性能的场景,比如你的缓存一般就几个G,单机足够了,replication,一个mater,多个slave,要几个slave跟你的要求的读吞吐量有关系,然后自己搭建一个sentinal集群,去保证redis主从架构的高可用性,就可以了
redis cluster,主要是针对海量数据+高并发+高可用的场景,海量数据,如果你的数据量很大,那么建议就用redis cluster
分布式数据存储的核心算法,数据分布的算法
hash算法 -> 一致性hash算法(memcached) -> redis cluster,hash slot 算法
用不同的算法,就决定了在多个master节点的时候,数据如何分布到这些节点上去,解决这个问题
Hash算法
最老土的hash算法和弊端(大量缓存重建),属于最简单的数据分布算法
但是如果某一台master宕机了,会导致 1/3的数据全部失效,从而大量的数据将会进入MySQL
一致性Hash算法
Memcache中使用的是一致性Hash算法
缓存热点问题
因为上面的一致性Hash环,不能解决缓存热点问题,即集中在某个Hash区间内的值特别多,这样就会导致大量的请求同时涌入一个master节点,而其它的节点处于空闲状态,从而造成master热点问题。
这个时候就引入了虚拟环(虚拟节点)的概念,目的是为了让每个master都做了均匀分布,这样每个区间内的数据都能够 均衡的分布到不同的节点中,而不是按照顺时针去查找,从而造成涌入一个master上的问题。
Redis Cluster
Redis Cluster有固定的16384个Hash slot,对每个key计算CRC16值,然后对16384取模,可以获取key对应的hash slot,redis cluster中每个master都会持有部分slot,比如有3个master,那么可能每个master持有5000多个hash slot,hash slot让node的增加和移除很简单,增加一个master,就将其他master的hash slot移动部分过去,减少一个master,就将它的hash slot移动到其他master上去,移动hash slot的成本是非常低的,客户端的api,可以对指定的数据,让他们走同一个hash slot,通过hash tag来实现
如果有一台master宕机了,其它节点上的缓存几乎不受影响,因为它取模运算是根据 Hash slot来的,也就是 16384,而不是根据Redis的机器数。
Redis Cluster节点通信
基础通信原理
(1)redis cluster节点间采取gossip协议进行通信
跟集中式不同,不是将集群元数据(节点信息,故障,等等)集中存储在某个节点上,而是互相之间不断通信,保持整个集群所有节点的数据是完整的
维护集群的元数据用得,集中式,一种叫做gossip
集中式:好处在于,元数据的更新和读取,时效性非常好,一旦元数据出现了变更,立即就更新到集中式的存储中,其他节点读取的时候立即就可以感知到; 不好在于,所有的元数据的跟新压力全部集中在一个地方,可能会导致元数据的存储有压力
gossip:好处在于,元数据的更新比较分散,不是集中在一个地方,更新请求会陆陆续续,打到所有节点上去更新,有一定的延时,降低了压力; 缺点,元数据更新有延时,可能导致集群的一些操作会有一些滞后
我们刚才做reshard,去做另外一个操作,会发现说,configuration error,达成一致
(2)10000端口
每个节点都有一个专门用于节点间通信的端口,就是自己提供服务的端口号+10000,比如7001,那么用于节点间通信的就是17001端口
每隔节点每隔一段时间都会往另外几个节点发送ping消息,同时其他几点接收到ping之后返回pong
(3)交换的信息
故障信息,节点的增加和移除,hash slot信息,等等
gossip协议
gossip协议包含多种消息,包括ping,pong,meet,fail,等等
meet: 某个节点发送meet给新加入的节点,让新节点加入集群中,然后新节点就会开始与其他节点进行通信
redis-trib.rb add-node
其实内部就是发送了一个gossip meet消息,给新加入的节点,通知那个节点去加入我们的集群
ping: 每个节点都会频繁给其他节点发送ping,其中包含自己的状态还有自己维护的集群元数据,互相通过ping交换元数据,每个节点每秒都会频繁发送ping给其他的集群,频繁的互相之间交换数据,互相进行元数据的更新
pong: 返回ping和meet,包含自己的状态和其他信息,也可以用于信息广播和更新
fail: 某个节点判断另一个节点fail之后,就发送fail给其他节点,通知其他节点,指定的节点宕机了
ping消息深入
ping很频繁,而且要携带一些元数据,所以可能会加重网络负担,每个节点每秒会执行10次ping,每次会选择5个最久没有通信的其他节点,当然如果发现某个节点通信延时达到了cluster_node_timeout / 2,那么立即发送ping,避免数据交换延时过长,落后的时间太长了
比如说,两个节点之间都10分钟没有交换数据了,那么整个集群处于严重的元数据不一致的情况,就会有问题,所以cluster_node_timeout可以调节,如果调节比较大,那么会降低发送的频率,每次ping,一个是带上自己节点的信息,还有就是带上1/10其他节点的信息,发送出去,进行数据交换,至少包含3个其他节点的信息,最多包含总节点-2个其他节点的信息
面向集群的Jedis内部实现原理
开发,jedis,redis的java client客户端,redis cluster,jedis cluster api
jedis cluster api与redis cluster集群交互的一些基本原理
1、基于重定向的客户端
redis-cli -c,自动重定向
(1)请求重定向
客户端可能会挑选任意一个redis实例去发送命令,每个redis实例接收到命令,都会计算key对应的hash slot
如果在本地就在本地处理,否则返回moved给客户端,让客户端进行重定向
cluster keyslot mykey,可以查看一个key对应的hash slot是什么
用redis-cli的时候,可以加入-c参数,支持自动的请求重定向,redis-cli接收到moved之后,会自动重定向到对应的节点执行命令
(2)计算hash slot
计算hash slot的算法,就是根据key计算CRC16值,然后对16384取模,拿到对应的hash slot
用hash tag可以手动指定key对应的slot,同一个hash tag下的key,都会在一个hash slot中,比如set mykey1:{100}和set mykey2:{100}
(3)hash slot查找
节点间通过gossip协议进行数据交换,就知道每个hash slot在哪个节点上
2、smart jedis
(1)什么是smart jedis
基于重定向的客户端,很消耗网络IO,因为大部分情况下,可能都会出现一次请求重定向,才能找到正确的节点
所以大部分的客户端,比如java redis客户端,就是jedis,都是smart的
本地维护一份hashslot -> node的映射表,缓存,大部分情况下,直接走本地缓存就可以找到hashslot -> node,不需要通过节点进行moved重定向
(2)JedisCluster的工作原理
在JedisCluster初始化的时候,就会随机选择一个node,初始化hashslot -> node映射表,同时为每个节点创建一个JedisPool连接池
每次基于JedisCluster执行操作,首先JedisCluster都会在本地计算key的hashslot,然后在本地映射表找到对应的节点
如果那个node正好还是持有那个hashslot,那么就ok; 如果说进行了reshard这样的操作,可能hashslot已经不在那个node上了,就会返回moved
如果JedisCluter API发现对应的节点返回moved,那么利用该节点的元数据,更新本地的hashslot -> node映射表缓存
重复上面几个步骤,直到找到对应的节点,如果重试超过5次,那么就报错,JedisClusterMaxRedirectionException
jedis老版本,可能会出现在集群某个节点故障还没完成自动切换恢复时,频繁更新hash slot,频繁ping节点检查活跃,导致大量网络IO开销
jedis最新版本,对于这些过度的hash slot更新和ping,都进行了优化,避免了类似问题
(3)hashslot迁移和ask重定向
如果hash slot正在迁移,那么会返回ask重定向给jedis
jedis接收到ask重定向之后,会重新定位到目标节点去执行,但是因为ask发生在hash slot迁移过程中,所以JedisCluster API收到ask是不会更新hashslot本地缓存
已经可以确定说,hashslot已经迁移完了,moved是会更新本地hashslot->node映射表缓存的
高可用性与主备切换原理
redis cluster的高可用的原理,几乎跟哨兵是类似的
1、判断节点宕机
如果一个节点认为另外一个节点宕机,那么就是pfail,主观宕机,如果多个节点都认为另外一个节点宕机了,那么就是fail,客观宕机,跟哨兵的原理几乎一样,sdown,odown,在cluster-node-timeout内,某个节点一直没有返回pong,那么就被认为pfail,如果一个节点认为某个节点pfail了,那么会在gossip ping消息中,ping给其他节点,如果超过半数的节点都认为pfail了,那么就会变成fail
2、从节点过滤
对宕机的master node,从其所有的slave node中,选择一个切换成master node,检查每个slave node与master node断开连接的时间,如果超过了cluster-node-timeout * cluster-slave-validity-factor,那么就没有资格切换成master,这个也是跟哨兵是一样的,从节点超时过滤的步骤
3、从节点选举
哨兵:对所有从节点进行排序,slave priority,offset,run id,每个从节点,都根据自己对master复制数据的offset,来设置一个选举时间,offset越大(复制数据越多)的从节点,选举时间越靠前,优先进行选举,所有的master node开始slave选举投票,给要进行选举的slave进行投票,如果大部分master node(N/2 + 1)都投票给了某个从节点,那么选举通过,那个从节点可以切换成master,从节点执行主备切换,从节点切换为主节点
4、与哨兵比较
整个流程跟哨兵相比,非常类似,所以说,redis cluster功能强大,直接集成了replication和sentinal的功能
缓存雪崩和缓存穿透?
面试题
了解什么是redis的雪崩和穿透?redis崩溃之后会怎么样?系统该如何应对这种情况?如何处理redis的穿透?
剖析
其实这是问到缓存必问的,因为缓存雪崩和穿透,那是缓存最大的两个问题,要么不出现,一旦出现就是致命性的问题。所以面试官一定会问你
缓存雪崩发生的现象
因为缓存宕机,大量的请求打入数据库,导致整个系统宕机
如何解决缓存雪崩
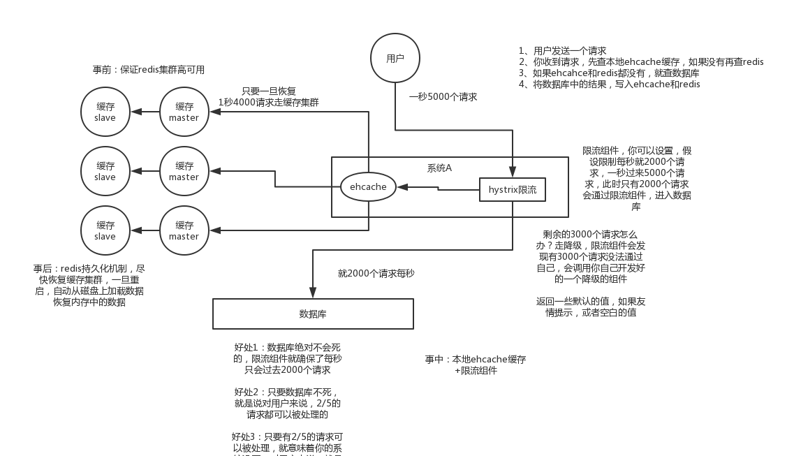
缓存雪崩的事前事中事后的解决方案
事前:redis高可用,主从+哨兵,redis cluster,避免全盘崩溃
事中:本地ehcache缓存 + hystrix限流&降级,避免MySQL被打死
事后:redis持久化,快速恢复缓存数据,一般重启,自动从磁盘上加载数据恢复内存中的数据。
缓存穿透的现象
缓存穿透也就是,由黑客发出的非法请求,请求大量的无效key,导致无法命中缓存,同时数据库也查询不到,最终导致缓存穿透把数据库打死了。
如何解决缓存穿透
解决方案,每次系统从系统库只要没有查询到,就写一个空值到缓存中查找。
如何保证缓存与数据库的双写一致性?
只要用到了缓存,就可能会涉及到缓存与数据库双存储双写,就一定会有数据一致性的问题,那么你如何解决一致性问题呢
Cache Aside Pattern
最经典的缓存+数据库读写的模式,cache aside pattern
(1)读的时候,先读缓存,缓存没有的话,那么就读数据库,然后取出数据后放入缓存,同时返回响应
(2)更新的时候,先删除缓存,然后再更新数据库
为什么是删除缓存,而不是更新缓存呢?
原因很简单,很多时候,复杂点的缓存的场景,因为缓存有的时候,不简单是数据库中直接取出来的值
商品详情页的系统,修改库存,只是修改了某个表的某些字段,但是要真正把这个影响的最终的库存计算出来,可能还需要从其他表查询一些数据,然后进行一些复杂的运算,才能最终计算出
现在最新的库存是多少,然后才能将库存更新到缓存中去,比如可能更新了某个表的一个字段,然后其对应的缓存,是需要查询另外两个表的数据,并进行运算,才能计算出缓存最新的值的
更新缓存的代价是很高的,是不是说,每次修改数据库的时候,都一定要将其对应的缓存去更新一份?也许有的场景是这样的,但是对于比较复杂的缓存数据计算的场景,就不是这样了
如果你频繁修改一个缓存涉及的多个表,那么这个缓存会被频繁的更新,频繁的更新缓存,但是问题在于,这个缓存到底会不会被频繁访问到???
举个例子,一个缓存涉及的表的字段,在1分钟内就修改了20次,或者是100次,那么缓存更新20次,100次; 但是这个缓存在1分钟内就被读取了1次,有大量的冷数据
28法则,黄金法则,20%的数据,占用了80%的访问量
实际上,如果你只是删除缓存的话,那么1分钟内,这个缓存不过就重新计算一次而已,开销大幅度降低
每次数据过来,就只是删除缓存,然后修改数据库,如果这个缓存,在1分钟内只是被访问了1次,那么只有那1次,缓存是要被重新计算的,用缓存才去算缓存
其实删除缓存,而不是更新缓存,就是一个lazy计算的思想,不要每次都重新做复杂的计算,不管它会不会用到,而是让它到需要被使用的时候再重新计算
mybatis,hibernate,懒加载,思想
查询一个部门,部门带了一个员工的list,没有必要说每次查询部门,都里面的1000个员工的数据也同时查出来啊
80%的情况,查这个部门,就只是要访问这个部门的信息就可以了
先查部门,同时要访问里面的员工,那么这个时候只有在你要访问里面的员工的时候,才会去数据库里面查询1000个员工
数据库双写不一致问题分析与解决方案设计
从哪一步开始做,从比较简单的那一块开始做,实时性要求比较高的那块数据的缓存去做,实时性比较高的数据缓存,选择的就是库存的服务,库存可能会修改,每次修改都要去更新这个缓存数据; 每次库存的数据,在缓存中一旦过期,或者是被清理掉了,前端的nginx服务都会发送请求给库存服务,去获取相应的数据,库存这一块,写数据库的时候,直接更新redis缓存,实际上没有这么的简单,这里,其实就涉及到了一个问题,数据库与缓存双写,数据不一致的问题,围绕和结合实时性较高的库存服务,把数据库与缓存双写不一致问题以及其解决方案
最初级的缓存不一致问题
问题:先修改数据库,再删除缓存,如果删除缓存失败了,那么会导致数据库中是新数据,缓存中是旧数据,数据出现不一致,解决思路是:先删除缓存,再修改数据库,如果删除缓存成功了,如果修改数据库失败了,那么数据库中是旧数据,缓存中是空的,那么数据不会不一致,因为读的时候缓存没有,则读数据库中旧数据,然后更新到缓存中
[外链图片转存失败,源站可能有防盗链机制,建议将图片保存下来直接上传(img-f7NoTgPh-1605667877684)(E:\学习\写作\别人的文章\最近可抄\LearningNotes-master\校招面试\面试扫盲学习\5_Redis的面试连环炮2\images\最初级的数据库+缓存双写不一致问题.png)]
假设删除缓存成功,但是更新数据库失败了,那么不会出现双写不一致的问题
[外链图片转存失败,源站可能有防盗链机制,建议将图片保存下来直接上传(img-1DWy9dOr-1605667877684)(E:\学习\写作\别人的文章\最近可抄\LearningNotes-master\校招面试\面试扫盲学习\5_Redis的面试连环炮2\images\最初级的数据库+缓存双写不一致问题的解决方案.png)]
复杂的数据不一致问题
数据发生了变更,先删除了缓存,然后要去修改数据库,此时还没修改
一个请求过来,去读缓存,发现缓存空了,去查询数据库,查到了修改前的旧数据,放到了缓存中
数据变更的程序完成了数据库的修改
完了,数据库和缓存中的数据不一样了。。。。
[外链图片转存失败,源站可能有防盗链机制,建议将图片保存下来直接上传(img-7e0ug8Uk-1605667877685)(E:\学习\写作\别人的文章\最近可抄\LearningNotes-master\校招面试\面试扫盲学习\5_Redis的面试连环炮2\images\读写并发的时候复杂的数据库+缓存双写不一致的场景.png)]
上亿流量高并发场景下,缓存会出现这个问题?
只有在对一个数据在并发的进行读写的时候,才可能会出现这种问题
其实如果说你的并发量很低的话,特别是读并发很低,每天访问量就1万次,那么很少的情况下,会出现刚才描述的那种最初不一致的场景。
但是问题是,如果每天的是上亿的流量,每秒并发读是几万,每秒只要有数据更新的请求,就可能会出现上述的数据库+缓存不一致的情况。
数据库与缓存更新与读取操作进行异步串行化
更新数据的时候,根据数据的唯一标识,将操作路由之后,发送到一个jvm内部的队列中,读取数据的时候,如果发现数据不在缓存中,那么将重新读取数据+更新缓存的操作,根据唯一标识路由之后,也发送同一个jvm内部的队列中,一个队列对应一个工作线程,每个工作线程串行拿到对应的操作,然后一条一条的执行
这样的话,一个数据变更的操作,先执行,删除缓存,然后再去更新数据库,但是还没完成更新
此时如果一个读请求过来,读到了空的缓存,那么可以先将缓存更新的请求发送到队列中,此时会在队列中积压,然后同步等待缓存更新完成
这里有一个优化点,一个队列中,其实多个更新缓存请求串在一起是没意义的,因此可以做过滤,如果发现队列中已经有一个更新缓存的请求了,那么就不用再放个更新请求操作进去了,直接等待前面的更新操作请求完成即可
待那个队列对应的工作线程完成了上一个操作的数据库的修改之后,才会去执行下一个操作,也就是缓存更新的操作,此时会从数据库中读取最新的值,然后写入缓存中
如果请求还在等待时间范围内,不断轮询发现可以取到值了,那么就直接返回; 如果请求等待的时间超过一定时长,那么这一次直接从数据库中读取当前的旧值[外链图片转存失败,源站可能有防盗链机制,建议将图片保存下来直接上传(img-ONBcdF5x-1605667877685)(E:\学习\写作\别人的文章\最近可抄\LearningNotes-master\校招面试\面试扫盲学习\5_Redis的面试连环炮2\images\复杂的数据库+缓存双写一致保障方案.png)]
假设出现了数据库没有这条数据的场景时:
这个时候需要判断一下,内存队列中有没有数据库更新操作,如果没有数据库更新操作,说明这条数据压根可能就是空的,那么不用hang住,直接就返回空。
更新与读取请求串行化缺点
一般来说,如果你的系统不是严格要求缓存 + 数据库必须一致性的话,缓存可以稍微的跟数据库偶尔有不一致的情况,最好不要使用这个方案,因为读请求 和 写请求 串行化,串到一个内存队列中去,这样就可以保证一定不会出现不一致的情况。
串行化之后,就会导致系统的吞吐量大幅度的降低,用比较正常情况下多几倍的机器去支撑线上的请求。
高并发的场景下,该解决方案要注意的问题
读请求长时阻塞
由于读请求进行了非常轻度的异步化,所以一定要注意读超时的问题,每个读请求必须在超时时间范围内返回
该解决方案,最大的风险点在于说,可能数据更新很频繁,导致队列中积压了大量更新操作在里面,然后读请求会发生大量的超时,最后导致大量的请求直接走数据库
务必通过一些模拟真实的测试,看看更新数据的频繁是怎样的
另外一点,因为一个队列中,可能会积压针对多个数据项的更新操作,因此需要根据自己的业务情况进行测试,可能需要部署多个服务,每个服务分摊一些数据的更新操作
如果一个内存队列里居然会挤压100个商品的库存修改操作,每隔库存修改操作要耗费10ms区完成,那么最后一个商品的读请求,可能等待10 * 100 = 1000ms = 1s后,才能得到数据
这个时候就导致读请求的长时阻塞
一定要做根据实际业务系统的运行情况,去进行一些压力测试,和模拟线上环境,去看看最繁忙的时候,内存队列可能会挤压多少更新操作,可能会导致最后一个更新操作对应的读请求,会hang多少时间,如果读请求在200ms返回,如果你计算过后,哪怕是最繁忙的时候,积压10个更新操作,最多等待200ms,那还可以的
如果一个内存队列可能积压的更新操作特别多,那么你就要加机器,让每个机器上部署的服务实例处理更少的数据,那么每个内存队列中积压的更新操作就会越少
其实根据之前的项目经验,一般来说数据的写频率是很低的,因此实际上正常来说,在队列中积压的更新操作应该是很少的
针对读高并发,读缓存架构的项目,一般写请求相对读来说,是非常非常少的,每秒的QPS能到几百就不错了
一秒,500的写操作,5份,每200ms,就100个写操作
单机器,20个内存队列,每个内存队列,可能就积压5个写操作,每个写操作性能测试后,一般在20ms左右就完成
那么针对每个内存队列中的数据的读请求,也就最多hang一会儿,200ms以内肯定能返回了
写QPS扩大10倍,但是经过刚才的测算,就知道,单机支撑写QPS几百没问题,那么就扩容机器,扩容10倍的机器,10台机器,每个机器20个队列,200个队列
大部分的情况下,应该是这样的,大量的读请求过来,都是直接走缓存取到数据的
少量情况下,可能遇到读跟数据更新冲突的情况,如上所述,那么此时更新操作如果先入队列,之后可能会瞬间来了对这个数据大量的读请求,但是因为做了去重的优化,所以也就一个更新缓存的操作跟在它后面
等数据更新完了,读请求触发的缓存更新操作也完成,然后临时等待的读请求全部可以读到缓存中的数据
读请求并发量过高
这里还必须做好压力测试,确保恰巧碰上上述情况的时候,还有一个风险,就是突然间大量读请求会在几十毫秒的延时hang在服务上,看服务能不能抗的住,需要多少机器才能抗住最大的极限情况的峰值
但是因为并不是所有的数据都在同一时间更新,缓存也不会同一时间失效,所以每次可能也就是少数数据的缓存失效了,然后那些数据对应的读请求过来,并发量应该也不会特别大
按1:99的比例计算读和写的请求,每秒5万的读QPS,可能只有500次更新操作
如果一秒有500的写QPS,那么要测算好,可能写操作影响的数据有500条,这500条数据在缓存中失效后,可能导致多少读请求,发送读请求到库存服务来,要求更新缓存
一般来说,1:1,1:2,1:3,每秒钟有1000个读请求,会hang在库存服务上,每个读请求最多hang多少时间,200ms就会返回
在同一时间最多hang住的可能也就是单机200个读请求,同时hang住
单机hang200个读请求,还是ok的
1:20,每秒更新500条数据,这500秒数据对应的读请求,会有20 * 500 = 1万
1万个读请求全部hang在库存服务上,就死定了
多服务实例部署的请求路由
可能这个服务部署了多个实例,那么必须保证说,执行数据更新操作,以及执行缓存更新操作的请求,都通过nginx服务器路由到相同的服务实例上
热点商品的路由问题,导致请求的倾斜
万一某个商品的读写请求特别高,全部打到相同的机器的相同的队列里面去了,可能造成某台机器的压力过大
就是说,因为只有在商品数据更新的时候才会清空缓存,然后才会导致读写并发,所以更新频率不是太高的话,这个问题的影响并不是特别大,但是的确可能某些机器的负载会高一些
Redis并发竞争的问题是什么?
这个也是线上非常常见的一个问题,就是多客户端同时并发写一个key,可能本来应该先到的数据后到了,导致数据版本错了。或者是多客户端同时获取一个key,修改值之后再写回去,只要顺序错了,数据就错了
如下图所示:我们有好几个系统同时取访问缓存,并且发起了一个写缓存的操作
- set V1、V2、V3、V4
- 我们期望的是它是有顺序的去执行,但是最后却没有顺序了
- 变成了:set V1、V3、V4、V2
- 一般解决这种问题,就是使用分布式锁
基于Zookeeper的分布式锁
分布式锁:确保同一时间,只有一个系统实例在操作某个key,别人都不需要读和写
这里修改的时候,就需要引入时间戳,因为写入缓存的数据,都是从mysql中查询出来的,都得写入mysql中,写入mysql的时候,是必须保存一个时间戳,同时查询的时候,也需要把时间戳也查询出来
v1 10.00.00
v2 10.00.01
v3 10.00.02
v4 10.00.03
每次要写入之前,首先判断一下当前这个value的时间戳是否比缓存的value的时间戳大,如果比缓存中的时间戳更大,那么就执行写入操作,如果更小,就不能用旧的数据覆盖新的数据。
Redis的事务
可以一次执行多个命令,本质是一组命令的集合。一个事务中的所有命令都会序列化,按顺序串行化的执行而不会被其他命令插入。Redis中,单条命令是原子性执行的,但事务不保证原子性,且没有回滚。事务中任意命令执行失败,其余的命令仍会被执行。
其中,Redis事务分为三个阶段
- 开始事务
- 命令入队
- 执行事务
正常执行
放弃事务
事务执行出错 - 命令错误
若在事务队列中存在命令性错误(类似于java编译性错误),则执行EXEC命令时,所有命令都不会执行
事务执行出错 - 抛异常
若在事务队列中存在语法性错误(类似于java的1/0的运行时异常),则执行EXEC命令时,其他正确命令会被执行,错误命令抛出异常
Watch使用
使用watch检测balance,事务期间balance数据未变动,事务执行成功
使用watch检测balance,在开启事务后(标注1处),在新窗口执行标注2中的操作,更改balance的值,模拟其他客户端在事务执行期间更改watch监控的数据,然后再执行标注1后命令,执行EXEC后,事务未成功执行。
一但执行 EXEC 开启事务的执行后,无论事务使用执行成功, WARCH 对变量的监控都将被取消。故当事务执行失败后,需重新执行WATCH命令对变量进行监控,并开启新的事务进行操作
watch指令类似于乐观锁,在事务提交时,如果watch监控的多个KEY中任何KEY的值已经被其他客户端更改,则使用EXEC执行事务时,事务队列将不会被执行,同时返回Nullmulti-bulk应答以通知调用者事务执行失败。
线上生产环境的Redis是怎么部署的?
看看你了解不了解你们公司的redis生产集群的部署架构,你的redis是主从架构?集群架构?用了哪种集群方案?有没有做高可用保证?有没有开启持久化机制确保可以进行数据恢复?线上redis给几个G的内存?设置了哪些参数?压测后你们redis集群承载多少QPS?
剖析
redis cluster,10台机器,5台机器部署了redis主实例,另外5台机器部署了redis的从实例,每个主实例挂了一个从实例,5个节点对外提供读写服务,每个节点的读写高峰qps可能可以达到每秒5万,5台机器最多是25万读写请求/s。
机器是什么配置?32G内存+8核CPU+1T磁盘,但是分配给redis进程的是10g内存,一般线上生产环境,redis的内存尽量不要超过10g,超过10g可能会有问题。
5台机器对外提供读写,一共有50g内存。因为每个主实例都挂了一个从实例,所以是高可用的,任何一个主实例宕机,都会自动故障迁移,redis从实例会自动变成主实例继续提供读写服务
你往内存里写的是什么数据?每条数据的大小是多少?商品数据,每条数据是10kb。100条数据是1mb,10万条数据是1g。常驻内存的是200万条商品数据,占用内存是20g,仅仅不到总内存的50%。
目前高峰期每秒就是3500左右的请求量,比如我们吧,大型的公司,其实基础架构的team,会负责缓存集群的运维
总结
说实话,这一套东西基本构成了缓存这块你必须知道的基础性的知识,如果你不知道,那么说明你有点失职,确实平时没好好积累。
因为这些问题确实不难,如果我往深了问,可以问的很细,结合项目扣的很细,比如你们公司线上系统高峰QPS 3000?那请求主要访问哪些接口?redis抗了多少请求?mysql抗了多少请求?你到底是怎么实现高并发的?咱们聊聊redis的内核吧,看看你对底层了解的多么?如果要缓存几百GB的数据会有什么坑该这么弄?如果缓存出现热点现象该这么处理?某个value特别大把网卡给打死了怎么办?等等等等,可以深挖的东西其实有很多。。。。。
但是如果你掌握好了这套东西的回答,那么你在面试的时候,如果面试官没有全都问到,你可以自己主动合盘脱出。比如你可以说,我们线上的缓存,做了啥啥机制,防止雪崩、防止穿透、保证双写时的数据一致性、保证并发竞争时的数据一致性,我们线上咋部署的,啥架构,怎么玩儿的。这套东西你可以自己说出来,展示一下你对缓存这块的掌握。

























还没有评论,来说两句吧...