前言
本文总结了一些常见的线上应急现象和对应排查步骤和工具。分享的主要目的是想让对线上问题接触少的同学有个预先认知,免得在遇到实际问题时手忙脚乱。毕竟作者自己也是从手忙脚乱时走过来的。
只不过这里先提示一下。在线上应急过程中要记住,只有一个总体目标:尽快恢复服务,消除影响。 不管处于应急的哪个阶段,我们首先必须想到的是恢复问题,恢复问题不一定能够定位问题,也不一定有完美的解决方案,也许是通过经验判断,也许是预设开关等,但都可能让我们达到快速恢复的目的,然后保留部分现场,再去定位问题、解决问题和复盘。
在大多数情况下,我们都是先优先恢复服务,保留下当时的异常信息(内存dump、线程dump、gc log等等,在紧急情况下甚至可以不用保留,等到事后去复现),等到服务正常,再去复盘问题。
好,现在让我们进入正题吧。
常见现象:CPU 利用率高/飙升
场景预设:
监控系统突然告警,提示服务器负载异常。
预先说明:
CPU飙升只是一种现象,其中具体的问题可能有很多种,这里只是借这个现象切入。
注:CPU使用率是衡量系统繁忙程度的重要指标。但是CPU使用率的安全阈值是相对的,取决于你的系统的IO密集型还是计算密集型。一般计算密集型应用CPU使用率偏高load偏低,IO密集型相反。
常见原因:
- 频繁 gc
- 死循环、线程阻塞、io wait…etc
模拟
这里为了演示,用一个最简单的死循环来模拟CPU飙升的场景,下面是模拟代码,
在一个最简单的SpringBoot Web 项目中增加CpuReaper这个类,
/** * 模拟 cpu 飙升场景 * @author Richard_yyf */@Componentpublic class CpuReaper {
@PostConstruct public void cpuReaper() { int num = 0; long start = System.currentTimeMillis() / 1000; while (true) { num = num + 1; if (num == Integer.MAX_VALUE) { System.out.println("reset"); num = 0; } if ((System.currentTimeMillis() / 1000) - start > 1000) { return; } } }}
打包成jar之后,在服务器上运行。java -jar cpu-reaper.jar &
第一步:定位出问题的线程
方法 a: 传统的方法
-
top定位CPU 最高的进程执行
top命令,查看所有进程占系统CPU的排序,定位是哪个进程搞的鬼。在本例中就是咱们的java进程。PID那一列就是进程号。(对指示符含义不清楚的见【附录】) -
top -Hp pid定位使用 CPU 最高的线程 -
printf '0x%x' tid线程 id 转化 16 进制> printf '0x%x' 12817> 0x3211 -
jstack pid | grep tid找到线程堆栈> jstack 12816 | grep 0x3211 -A 30
方法 b: show-busy-java-threads
这个脚本来自于github上一个开源项目,项目提供了很多有用的脚本,show-busy-java-threads就是其中的一个。使用这个脚本,可以直接简化方法A中的繁琐步骤。如下,
> wget --no-check-certificate https://raw.github.com/oldratlee/useful-scripts/release-2.x/bin/show-busy-java-threads> chmod +x show-busy-java-threads> ./show-busy-java-threads
show-busy-java-threads# 从所有运行的Java进程中找出最消耗CPU的线程(缺省5个),打印出其线程栈# 缺省会自动从所有的Java进程中找出最消耗CPU的线程,这样用更方便# 当然你可以手动指定要分析的Java进程Id,以保证只会显示你关心的那个Java进程的信息show-busy-java-threads -p <指定的Java进程Id>
show-busy-java-threads -c <要显示的线程栈数>
方法 c: arthas thread
阿里开源的arthas现在已经几乎包揽了我们线上排查问题的工作,提供了一个很完整的工具集。在这个场景中,也只需要一个thread -n命令即可。
> curl -O https://arthas.gitee.io/arthas-boot.jar # 下载
要注意的是,arthas的cpu占比,和前面两种cpu占比统计方式不同。前面两种针对的是Java进程启动开始到现在的cpu占比情况,arthas这种是一段采样间隔内,当前JVM里各个线程所占用的cpu时间占总cpu时间的百分比。
具体见官网:https://alibaba.github.io/arthas/thread.html
后续
通过第一步,找出有问题的代码之后,观察到线程栈之后。我们就要根据具体问题来具体分析。这里举几个例子。
情况一:发现使用CPU最高的都是GC 线程。
GC task thread#0 (ParallelGC)" os_prio=0 tid=0x00007fd99001f800 nid=0x779 runnableGC task thread#1 (ParallelGC)" os_prio=0 tid=0x00007fd990021800 nid=0x77a runnable GC task thread#2 (ParallelGC)" os_prio=0 tid=0x00007fd990023000 nid=0x77b runnable GC task thread#3 (ParallelGC)" os_prio=0 tid=0x00007fd990025000 nid=0x77c runnabl
gc 排查的内容较多,所以我决定在后面单独列一节讲述。
情况二:发现使用CPU最高的是业务线程
- io wait
- 比如此例中,就是因为磁盘空间不够导致的io阻塞
- 等待内核态锁,如 synchronized
jstack -l pid | grep BLOCKED查看阻塞态线程堆栈- dump 线程栈,分析线程持锁情况。
- arthas提供了
thread -b,可以找出当前阻塞其他线程的线程。针对 synchronized 情况
常见现象:频繁 GC
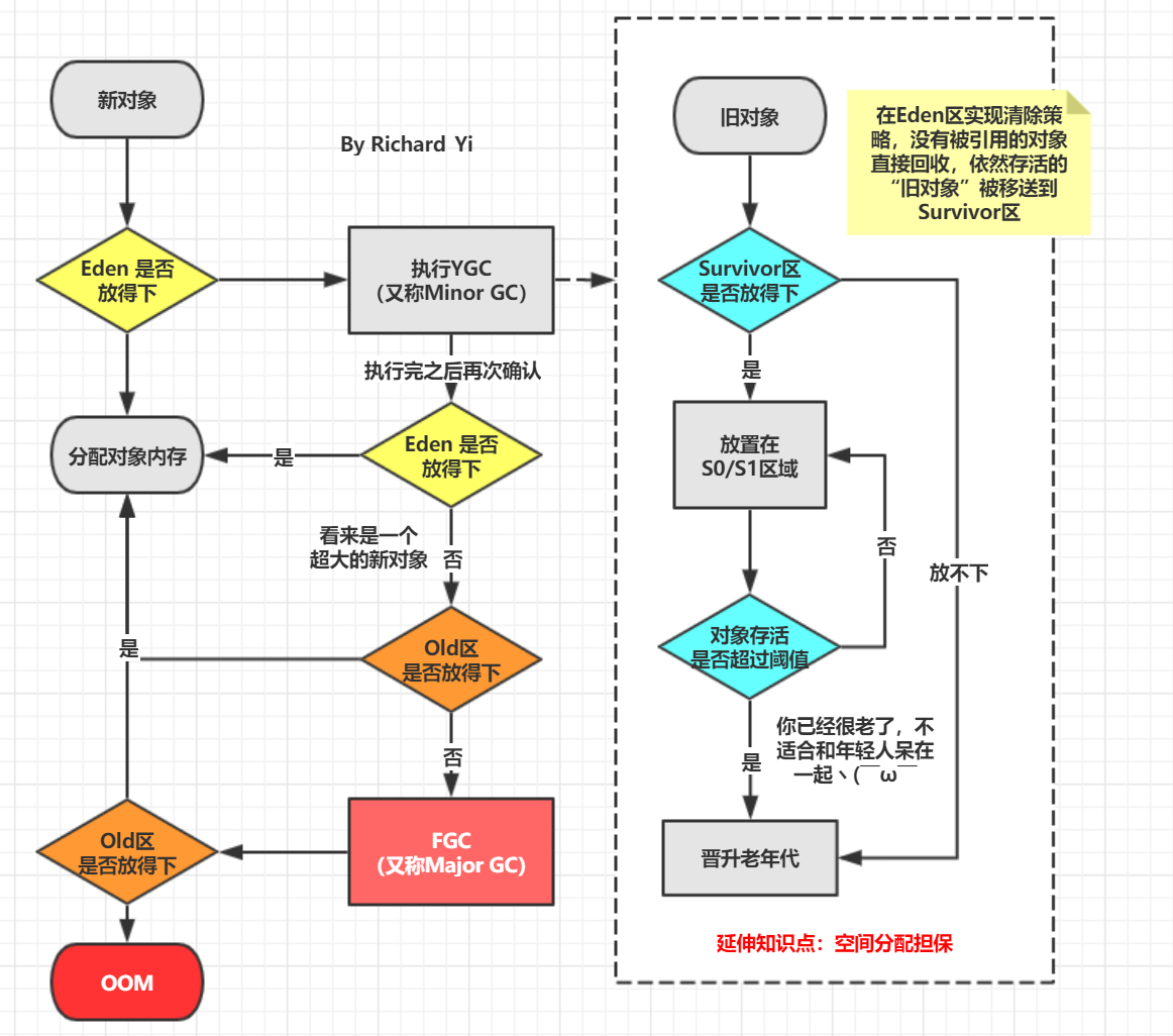
1. 回顾GC流程
在了解下面内容之前,请先花点时间回顾一下GC的整个流程。
接前面的内容,这个情况下,我们自然而然想到去查看gc 的具体情况。
- 方法a : 查看gc 日志
- 方法b :
jstat -gcutil 进程号 统计间隔毫秒 统计次数(缺省代表一致统计 - 方法c : 如果所在公司有对应用进行监控的组件当然更方便(比如Prometheus + Grafana)
这里对开启 gc log 进行补充说明。一个常常被讨论的问题(惯性思维)是在生产环境中GC日志是否应该开启。因为它所产生的开销通常都非常有限,因此我的答案是需要开启。但并不一定在启动JVM时就必须指定GC日志参数。
HotSpot JVM有一类特别的参数叫做可管理的参数。对于这些参数,可以在运行时修改他们的值。我们这里所讨论的所有参数以及以“PrintGC”开头的参数都是可管理的参数。这样在任何时候我们都可以开启或是关闭GC日志。比如我们可以使用JDK自带的jinfo工具来设置这些参数,或者是通过JMX客户端调用
HotSpotDiagnostic MXBean的setVMOption方法来设置这些参数。这里再次大赞arthas❤️,它提供的
vmoption命令可以直接查看,更新VM诊断相关的参数。
获取到gc日志之后,可以上传到GC easy帮助分析,得到可视化的图表分析结果。
2. GC 原因及定位
prommotion failed
从S区晋升的对象在老年代也放不下导致 FullGC(fgc 回收无效则抛 OOM)。
可能原因:
-
survivor 区太小,对象过早进入老年代
查看 SurvivorRatio 参数
-
大对象分配,没有足够的内存
dump 堆,profiler/MAT 分析对象占用情况
-
old 区存在大量对象
dump 堆,profiler/MAT 分析对象占用情况
你也可以从full GC 的效果来推断问题,正常情况下,一次full GC应该会回收大量内存,所以 正常的堆内存曲线应该是呈锯齿形。如果你发现full gc 之后堆内存几乎没有下降,那么可以推断: 堆中有大量不能回收的对象且在不停膨胀,使堆的使用占比超过full GC的触发阈值,但又回收不掉,导致full GC一直执行。**换句话来说,可能是**内存泄露了。
一般来说,GC相关的异常推断都需要涉及到内存分析,使用jmap之类的工具dump出内存快照(或者 Arthas的heapdump)命令,然后使用MAT、JProfiler、JVisualVM等可视化内存分析工具。
至于内存分析之后的步骤,就需要小伙伴们根据具体问题具体分析啦。
常见现象:线程池异常
场景预设:
业务监控突然告警,或者外部反馈提示大量请求执行失败。
异常说明:
Java 线程池以有界队列的线程池为例,当新任务提交时,如果运行的线程少于 corePoolSize,则创建新线程来处理请求。如果正在运行的线程数等于 corePoolSize 时,则新任务被添加到队列中,直到队列满。当队列满了后,会继续开辟新线程来处理任务,但不超过 maximumPoolSize。当任务队列满了并且已开辟了最大线程数,此时又来了新任务,ThreadPoolExecutor 会拒绝服务。
常见问题和原因
这种线程池异常,一般可以通过开发查看日志查出原因,有以下几种原因:
-
下游服务 响应时间(RT)过长
这种情况有可能是因为下游服务异常导致的,作为消费者我们要设置合适的超时时间和熔断降级机制。
另外针对这种情况,一般都要有对应的监控机制:比如日志监控、metrics监控告警等,不要等到目标用户感觉到异常,从外部反映进来问题才去看日志查。
-
数据库慢 sql 或者数据库死锁
查看日志中相关的关键词。
-
Java 代码死锁
jstack –l pid | grep -i –E 'BLOCKED | deadlock'
四、常见问题恢复
这一部分内容参考自此篇文章
对于上文提到的一些问题,这里总结了一些恢复的方法。
五、Arthas
这里还是想单独用一节安利一下Arthas这个工具。
Arthas 是阿里巴巴开源的Java 诊断工具,基于 Java Agent 方式,使用 Instrumentation 方式修改字节码方式进行 Java 应用诊断。
- dashboard :系统实时数据面板, 可查看线程,内存,gc 等信息
- thread :查看当前线程信息,查看线程的堆栈,如查看最繁忙的前 n 线程
- getstatic:获取静态属性值,如
getstatic className attrName可用于查看线上开关真实值 - sc:查看 jvm 已加载类信息,可用于排查 jar 包冲突
- sm:查看 jvm 已加载类的方法信息
- jad:反编译 jvm 加载类信息,排查代码逻辑没执行原因
- logger:查看logger信息,更新logger level
- watch:观测方法执行数据,包含出参、入参、异常等
- trace:方法内部调用时长,并输出每个节点的耗时,用于性能分析
- tt:用于记录方法,并做回放
以上内容节选自Arthas官方文档。
另外,Arthas里的 还集成了 ognl 这个轻量级的表达式引擎,通过ognl,你可以用arthas 实现很多的“骚”操作。
其他的这里就不多说了,感兴趣的可以去看看arthas的官方文档、github issue。
六、涉及工具
再说下一些工具。
- Arthas(超级推荐❤️❤️)
- useful-scripts
- GC easy
- Smart Java thread dump analyzer - thread dump analysis in seconds
- PerfMa - Java虚拟机参数/线程dump/内存dump分析
- Linux 命令
- Java N 板斧
- MAT、JProfiler…等可视化内存分析工具
结语
我知道我这篇文章对于线上异常的归纳并不全面,还有网络(超时、TCP队列溢出…)、堆外内存等很多的异常场景没有涉及。主要是因为自己接触很少,没有深刻体会研究过,强行写出来免不得会差点意思,更怕的是误了别人?。
还有想说的就是,Java 应用线上排查实际非常考究一个人基础是否扎实、解决问题能力是否过关。比如线程池运行机制、gc分析、Java 内存分析等等,如果基础不扎实,看了更多的是一头雾水。另外就是,多看看网上一些有实际场景的关于异常排查的经验文章,学习他们解决排查问题的思路和工具。这样即使自己暂时遇不到,但是会在脑海里面慢慢总结出一套解决类似问题的结构框架,到时候真的遇到了,也就是触类旁通的事情罢了。
如果本文有帮助到你,希望能点个赞,这是对我的最大动力????。
参考
- https://developer.aliyun.com/article/757655
- Arthas 3.2.0 文档
- 《分布式服务架构:原理、设计与实战》
附录
top 命令显示的指示符的含义
| 指示符 | 含义 |
|---|---|
| PID | 进程id |
| USER | 进程所有者 |
| PR | 进程优先级 |
| NI | nice值。负值表示高优先级,正值表示低优先级 |
| VIRT | 进程使用的虚拟内存总量,单位kb。VIRT=SWAP+RES |
| RES | 进程使用的、未被换出的物理内存大小,单位kb。RES=CODE+DATA |
| SHR | 共享内存大小,单位kb |
| S | 进程状态。D=不可中断的睡眠状态 R=运行 S=睡眠 T=跟踪/停止 Z=僵尸进程 |
| %CPU | 上次更新到现在的CPU时间占用百分比 |
| %MEM | 进程使用的物理内存百分比 |
| TIME+ | 进程使用的CPU时间总计,单位1/100秒 |
| 位kb | |
| S | 进程状态。D=不可中断的睡眠状态 R=运行 S=睡眠 T=跟踪/停止 Z=僵尸进程 |
| %CPU | 上次更新到现在的CPU时间占用百分比 |
| %MEM | 进程使用的物理内存百分比 |
| TIME+ | 进程使用的CPU时间总计,单位1/100秒 |
| COMMAND | 进程名称(命令名/命令行) |
















还没有评论,来说两句吧...