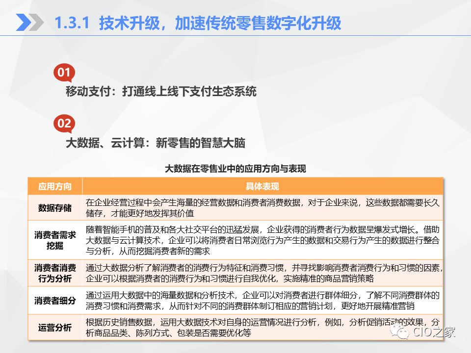
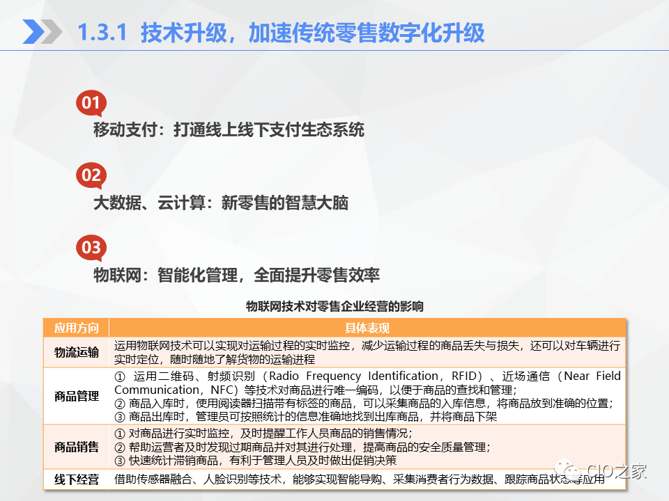
“新零售”的核心要义在于推动线上与线下的一体化进程,其关键在于使线上的互联网力量和线下的实体店终端形成真正意义上的合力,从而完成电商平台和实体零售店面在商业维度上的优化升级。同时,促成价格消费时代向价值消费时代的全面转型。
每一次零售行业的升级,都是围绕着「多、快、好、省」4个字展开的,自古以来一直都是如此。循环上升,未来也不会改变。所有的技术创新,模式创新,目的都是为了提高其中的一项,或者几项,从而成为一种全新的,更高效的零售方式,我们就称之为「新零售」。
本文标题:“新零售”的下半场战争
本文链接:https://blog.quwenai.cn/post/4195.html
版权声明:本文不使用任何协议授权,您可以任何形式自由转载或使用。




































还没有评论,来说两句吧...