我们在使用SSH的时候,比如说User、Admin等实体对象,都有共同的增删改查方法,那么我们如何实现哪,看下边的例图: 
这种类型的结构图,大家在开中可能会经常行的用到,例如下边这个项目实例: 
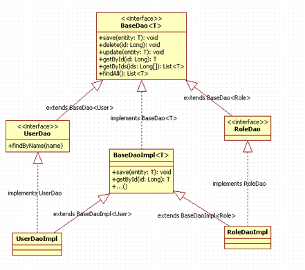
其中:
(1)BaseDao是增删改查的接口定义,是一个父接口,下边的UserDao和RoleDao都会继承该接口;
(2)BaseDaoImpl是增删改查接口的实现类,是一个父类,下边的UserDaoImpl和RoleDaoImpl都继承了该接口;
(3)UserDao和RoleDao就是他们自己的方法定义的接口;
看代码如下:
BaseDao.java
import java.util.List;
public interface BaseDao<T> {
void save(T entity);
void delete(long id);
void update(T entity);
T getById(long id);
List<T> findAll();
List<T> getByIdS(Long[] ids);
}
BaseDaoImpl.java
import java.lang.reflect.ParameterizedType;
import java.util.List;
import javax.annotation.Resource;
import org.hibernate.Session;
import org.hibernate.SessionFactory;
public class BaseDaoImpl<T> implements BaseDao<T> {
@Resource
private SessionFactory sessionFactory; // 获取sessionFactory对象
private Class<T> clazz; // 表示当前的类型
/**
* 通过反射技术获得子类T的真实值
*
* 由于在子类中首先调用的是父类的构造方法
*/
public BaseDaoImpl() {
ParameterizedType pt = (ParameterizedType) this.getClass()
.getGenericSuperclass();// 获取当前new的对象的泛型的父类类型
clazz = (Class<T>) pt.getActualTypeArguments()[0]; // 获取第一个类型参数的真实类型
}
/**
* protected:在子类中可以直接使用
*/
protected Session getSession() {
return sessionFactory.getCurrentSession();
}
public void save(T entity) {
getSession().save(entity);
}
public void delete(long id) {
Object object = getById(id); // 首先取到这个对象
if (object != null) {
getSession().delete(object);// 当对象不为空的时候删除该对象
}
}
public void update(T entity) {
getSession().update(entity);
}
@SuppressWarnings("unchecked")
public T getById(long id) {
return (T) getSession().get(clazz, id);
}
@SuppressWarnings("unchecked")
public List<T> findAll() {
return getSession().createQuery("FROM " + clazz.getSimpleName()).list();
}
@SuppressWarnings("unchecked")
public List<T> getByIdS(Long[] ids) {
return getSession().createQuery(//
"FROM " + clazz.getSimpleName() + " WHERE id IN(:ids)")//
.setParameterList("ids", ids)//
.list();
}
}
这里的一个关键技术就是:如何获得泛型中的T的确定类型,这里是通过反射的机制获取的。
然后下边几个基础的类,知识确定了继承和实现关系,其他的什么都没有做,
public class RoleDaoImpl extends BaseDaoImpl<Role> implements RoleDao {}
public class UserDaoImpl extends BaseDaoImpl<User> implements UserDao {} public interface RoleDao extends BaseDao<Role> {} public interface UserDao extends BaseDao<User> {}本文标题:SSH中增删改查的封装实现
本文链接:https://blog.quwenai.cn/post/3818.html
版权声明:本文不使用任何协议授权,您可以任何形式自由转载或使用。






还没有评论,来说两句吧...