置顶联合漏洞预警服务(2022-07-19 暂停开放)关于在线社工库关闭的问题 TOOBUG博客自2016年开始与之前守夜人平台进行合作,充分利用守夜人平台的预警中心,为双方会员提供信息安全预警、账号行为分析、个人信息检索、人际关系分析、用户网络指纹记录、精准IP定位等...
热文白话Elasticsearch66-针对集群重启时的shard恢复耗时过长问题定制的重要参数文章目录 概述 集群重启时的无意义shard重分配问题 shard recovery配置 概述 继续跟中华石杉老师学习ES,第66篇 课程地址: https://www.roncoo.com/view/55 集群重启...
热文应用域名改造-https证书部分文章目录 背景 证书放在负载均衡交换机上 证书由交换机生成。 应用部分的改造 证书放在tomcat上 1 使用keytool制作临时证书 2 tomcat的server.xml开放SSL访问 背景 项目有两个模块要放...
热文Quartz-Spring集成Quartz通过XML配置的方式文章目录 概述 Maven依赖 步骤 1 创建JobDteail 2 创建Trigger 3 创建Scheduler 示例-MethodInvokingJobDetailFactoryBean 示例-JobDetai...
热文实战SSM_O2O商铺_28【商品】商品添加之Dao层的实现文章目录 概述 重温实体类 Prouct ProductImg ProductDao接口 Mapper配置文件 ProductImgDao接口 Mapper配置文件 单元测试 #ProductDaoTest Prod...
热文JVM-11虚拟机性能监控与故障处理工具之【JDK的可视化工具-JConsole】文章目录 思维导图 概述 JConsole: Java监视与管理平台 启动jconsole 内存监控示例 VM ARGS 代码 JConsole监控展示及说明 扩展问题 没有指定-Xmn,如何确定新生代和Eden的大...
热文Redis-18Redis主从同步文章目录 概述 主从同步 Redis主从同步配置 主服务器 从服务器 Redis主从同步过程 缺点 概述 尽管 Redis 的性能很好,但是有时候依旧满足不了应用的需要,比如过多的用户进入主页,导致 Redis 被频...
热文Redis-12Redis 流水线( pipeline )文章目录 概述 JavaAPI 操作Redis Pipeline Spring操作Redis Pipeline 代码 概述 Redis 的事务的各类问题,在事务中 Redis 提供了队列, 这是一个可以批量执行任务的...
热文Redis-09Redis的基础事务文章目录 概述 Redis 事务命令 Redis 的基础事务 在 Spring 中使用 Redis 事务命令 代码 概述 和其他大部分的 NoSQL 不同,Redis 是存在事务的,尽管它没有数据库那么强大,但是它还...
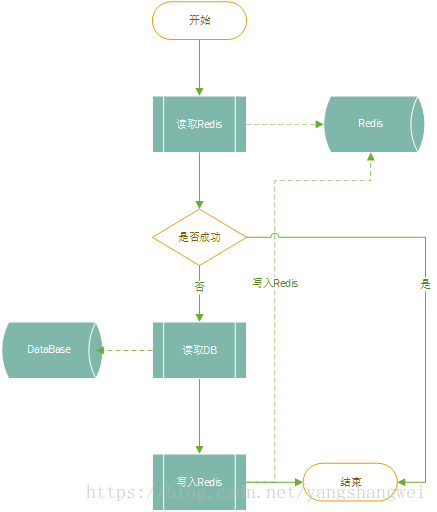
热文Redis-20Spring缓存机制整合Redis文章目录 概述 Redis 和数据库读 Redis和数据库写 使用 Spring 缓存机制整合 Redis 工程结构 pom.xml DB Script & Redis Address POJO类 搭建MyBatis...
热文Spring Cloud【Finchley】-08使用Hystrix实现容错文章目录 概述 实现容错主要方式 Hystrix简介 通用方式整合Hystrix Step1 新建子module Step2 pom增加spring-cloud-starter-netflix-hystrix依赖 S...
波场便宜能量-2TRX=1次转账次数直接节省80%!无视对方有没有U或者是否交易所,低于2TRX的都是钓