置顶联合漏洞预警服务(2022-07-19 暂停开放)关于在线社工库关闭的问题 TOOBUG博客自2016年开始与之前守夜人平台进行合作,充分利用守夜人平台的预警中心,为双方会员提供信息安全预警、账号行为分析、个人信息检索、人际关系分析、用户网络指纹记录、精准IP定位等...
热文提高工作效率的 7 个 Vim 使用技巧!vim 是个非常高效、非常好用的工具,很多人一旦开始使用 Vim 之后就再也无法自拔。然而, Vim 仍然有其自身缺陷,对于普通用户来说,很难在入门的时候就体会到Vim的所谓高效性。本文介绍7个提高你工作效率和生产力...
热文SpringBoot+Echarts用户访问地图可视化意义 在常见的电商、新闻、社交网站等,合理运用运营成本才能最大化输出自己的产品,其中最常见的功能就有针对不同访问热度的城市制定不同的运营手段,因此我们掌握用户城市分布情况至关重要。pc端与移动端不同,无法依托手机自带...
热文【SpringBoot框架篇】14.mybatis-plus实战文章目录 1.简介 2.使用模板生成器生成模板代码 2.1.添加依赖 2.2.创建表 2.3.创建模板实体类的超类 2.4.添加模板生成器代码 2.5.运行main函数 3.使用mybatis-plus实现基本的CR...
热文【SpringBoot框架篇】13.使用springboot admin对springboot应用进行监控文章目录 1.简介 2.非微服务应用集成admin 2.1.Spring Boot Admin Server搭建 2.1.1.引入依赖 2.1.2.添加启动注解 2.1.3.配置文件 2.2.Spring Boot ...
热文一篇来自前端同学对后端接口的吐槽本文作者:李熠https://juejin.im/post/5cfbe8c7e51d4556da53d07f前言去年的某个时候就想写一篇关于接口的吐槽,当时后端提出了接口方案对于我来说调用起来非常难受,但又说不上为什...
热文 验证 Docker Swarm 集群的负载均衡 Docker Swarm 集群的内部会为容器的各个节点之间负责负载均衡的管理,现在我们来验证一下 Docker Swarm 的负载均衡特性。创建测试项目编写测试程序:func main() { resp, _ := ...
热文 肝一下ZooKeeper实现分布式锁的方案,附带实例! zookeeper客户端选型原生zookeeper客户端,有watcher一次性、无超时重连机制等一系列问题ZkClient,解决了原生客户端一些问题,一些存量老系统中还在使用curator,提供了各种应用场景(封装...
热文分布式锁用 Redis 还是 Zookeeper? 作者:jianfeng来源:石杉的架构笔记为什么用分布式锁?在讨论这个问题之前,我们先来看一个业务场景:系统A是一个电商系统,目前是一台机器部署,系统中有一个用户下订单的接口,但是用户下订单之前一定要去检查一下库存,...
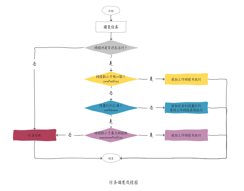
热文Java 线程池中的线程复用是如何实现的?Java的线程池是如何复用线程的,你知道吗?在线程池中,线程会从 workQueue 中读取任务来执行,最小的执行单位就是 Worker,Worker 实现了 Runnable 接口,重写了 run 方法,这个 ru...
热文轻松学算法的秘密!可视化算法网站汇总!(附动图)对于「算法」的第一印象,我相信大部分人都是一样的,就是一个“难”字了得。而我比较特殊,我的第一印象、第二印象以至第 N 印象都觉得很难,所以为了更好的学习和理解算法,我千金一掷一下买了一堆的算法书,有图为证:但说实话...
能量闪租-2TRX=1次转账次数直接节省80%!无视对方有没有U或者是否交易所,低于2TRX的都是钓鱼的