置顶联合漏洞预警服务(2022-07-19 暂停开放)关于在线社工库关闭的问题 TOOBUG博客自2016年开始与之前守夜人平台进行合作,充分利用守夜人平台的预警中心,为双方会员提供信息安全预警、账号行为分析、个人信息检索、人际关系分析、用户网络指纹记录、精准IP定位等...
热文架构选型--Dubbo性能测试报告测试说明 本次性能测试,测试了 dubbo 2.0 所有支持的协议在不同大小和数据类型下的表现,并与 dubbo 1.0 进行了对比。 整体性能相比 1.0 有了提升,平均提升 10%,使用 dubbo 2.0 新增...
热文架构模式的演变之路:从单体架构到微服务架构前言 谈到软件系统设计的方法论,在代码层面,有我们熟悉的23种设计模式(design pattern),对应到架构层面,则有所谓的架构模式(architecture pattern)。它们分别从微观和宏观的角度指导着...
热文开发复杂业务系统,有哪些设计思路简介: 结合DDD(领域驱动设计)和业务中台建设经验,沉淀复杂业务系统的开发和架构思路 最近参与了一些电商中台等复杂业务系统的设计和开发,结合对DDD和阿里业务中台的一些理解,有一些架构方面的思考和体会,在这里记录一...
热文基于JVM-Sandbox的录制/回放通用解决方案jvm-sandbox-repeater 仅仅提供了录制回放的能力,如果需要完成业务回归、实时监控、压测等平台,后面须要有一个数据中心负责采集数据的加工、存储、搜索,repeater-console提供了简单的dem...
热文详解:Drools规则引擎探究以及在IOT的应用前言:我上家公司是做物联网的,任职在IOT部门,业务上针对不同类型的燃气表,水表,报警器等有不同协议,其中又包含不同厂家的表和自己公司的表。针对不同的协议,如何解析不同的协议头帧,根据头帧进行不同的复杂业务处理,后来...
热文阿里巴巴淘系开源首个多模态直播服饰检索数据集阿里巴巴淘系技术部与北京大学前沿计算研究中心CVDA实验室、英国爱丁堡大学等合作,正式开源业界首个大规模的多模态直播服饰检索数据集(Watch and Buy),以推动视频多模态检索技术的研究。此前,依托该数据集举办...
热文使用Spring事件监听机制特性书写优雅业务代码导读 观察者模 大家在日常业务开发工作中相信多多少少遇到过下面这样的几个场景: 当某一个特定事件或动作发生以后,需要执行很多联动动作,如果串行去执行的话太耗时,如果引入消息中间件的话又太重了; 想要针对不同的传参执行...
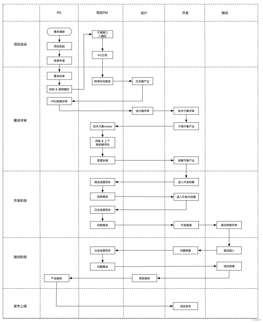
热文阿里紫衫架构师推荐 --如何做好跨团队协作项目?前言 ▐ 背景 入职阿里从双十一会场前端PM到平台项目等PM大大小小的担任了不少,自认为是老司机,不想还是踩了坑,这段时间好好地回想了下这次项目中的一些问题,根据个人经验整理了这篇文章,方便后续的回顾以及能帮助有同样...
热文如何在业务逻辑当中优雅引入重试机制为什么要引入重试机制 我们首先看看正常的业务系统交互流程,就像下面图中所示一样,我们自己开发的系统通过HTTP接口或者通过RPC去访问其他业务系统,其他系统在没出现任何问题的情况下会返回给我们需要的数据,状态为suc...
热文史上最强 -- Java类加载器的原理及应用什么是classloader classloader顾名思义,即是类加载。虚拟机把描述类的数据从class字节码文件加载到内存,并对数据进行检验、转换解析和初始化,最终形成可以被虚拟机直接使用的Java类型,这就是虚...
波场能量-2TRX=1次转账次数直接节省80%!无视对方有没有U或者是否交易所,低于2TRX的都是钓鱼的