置顶联合漏洞预警服务(2022-07-19 暂停开放)关于在线社工库关闭的问题 TOOBUG博客自2016年开始与之前守夜人平台进行合作,充分利用守夜人平台的预警中心,为双方会员提供信息安全预警、账号行为分析、个人信息检索、人际关系分析、用户网络指纹记录、精准IP定位等...
热文Spring Cloud【Finchley】实战-02订单微服务文章目录 Spring Cloud【Finchley】专栏 概述 数据模型-订单微服务 API 业务逻辑分析 搭建订单微服务 依赖及配置文件 pom.xml application.yml 将微服务注册到注册中心 实...
热文白话Elasticsearch10-深度探秘搜索技术之基于dis_max实现best fields策略进行多字段搜索文章目录 概述 TF/IDF 链接 示例 DSL 普通查询 dis_max 查询 best fields策略-dis_max 概述 继续跟中华石杉老师学习ES,第十篇 课程地址: https://www.roncoo...
热文白话Elasticsearch25-深度探秘搜索技术之四种常见的相关度分数优化方法文章目录 概述 query-time boost negative boost constant_score 重构查询结构 概述 继续跟中华石杉老师学习ES,第25篇 课程地址: https://www.roncoo...
热文白话Elasticsearch46-深入聚合数据分析之Cardinality Aggs-cardinality去重算法以及每月销售品牌数量统计文章目录 概述 官方说明 示例 概述 继续跟中华石杉老师学习ES,第46篇 课程地址: https://www.roncoo.com/view/55 官方说明 Cardinality Aggregation:戳这里 ...
热文高并发编程-通过volatile重新认识CPU缓存 和 Java内存模型(JMM)文章目录 概述 volatile定义 CPU缓存 相关CPU术语 CPU缓存一致性协议MESI 带有高速缓存的CPU执行计算的流程 CPU 多级的缓存结构 Java 内存模型 (JMM) 线程通信的两种方式 哪些变量...
热文Spring-方法注入lookup、方法替换MethodReplacer接口问题 lookup方法注入 概述 实例 方法一 通过在配置文件中配置的方式实现 方法二 通过实现接口代码的方式实现 小结 方法替换MethodReplacer接口 概述 实例 小结 总结 问题 无状态Bean的作用域...
热文Linux-pidstatMonitor and Find Statistics for Linux Procesesspidstat概述 Linux-pidstat监控并统计Linux进程的数据 pidstat命令用来监控被Linux内核管理的独立任务(进程)。它输出每个受内核管理的任务的相关信息。pidstat命令也可以用来监控特...
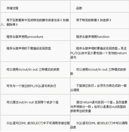
热文Oracle-procedure/cursor解读概述 Oracle-OLAP和OLTP解读 Oracle-index索引解读 Oracle-分区表解读 Oracle-锁解读 Oracle-等待事件解读 Oracle-procedure/cursor解读 proce...
热文Oracle-PROCEDURE权限解读问题 存过中有查询dba_相关的数据字典视图,编译时却提示 ‘表或视图不存在’,编译不通过。 但是报错的语句在SQL中确实可以查到的,说明问题并不是提出给出的’表或视图不存在’导致的。 这里需要注意SQL权限和存过的...
热文Linux 磁盘管理概述 Linux磁盘管理好坏管理直接关系到整个系统的性能问题。 Linux磁盘管理常用三个命令为df、du和fdisk。 df:列出文件系统的整体磁盘使用量 du:检查磁盘空间使用量 fdisk:用于磁盘分区 df ...
TRX能量代理-2TRX=1次转账次数直接节省80%!无视对方有没有U或者是否交易所,低于2TRX的都是