置顶联合漏洞预警服务(2022-07-19 暂停开放)关于在线社工库关闭的问题 TOOBUG博客自2016年开始与之前守夜人平台进行合作,充分利用守夜人平台的预警中心,为双方会员提供信息安全预警、账号行为分析、个人信息检索、人际关系分析、用户网络指纹记录、精准IP定位等...
热文LeetCode1791. 找出星型图的中心节点(Java打卡版)1791. 找出星型图的中心节点(简单) 有一个无向的 星型 图,由 n 个编号从 1 到 n 的节点组成。星型图有一个 中心 节点,并且恰有 n - 1 条边将中心节点与其他每个节点连接起来。 给你一个二维整数数组...
热文LeetCode40. 组合总和 II(Java版)1984. 学生分数的最小差值(简单) 给定一个候选人编号的集合 candidates 和一个目标数 target ,找出 candidates 中所有可以使数字和为 target 的组合。 candidates 中...
热文LeetCode1984. 学生分数的最小差值(打卡Java版)1984. 学生分数的最小差值(简单) 这题太简单了,纯打卡记录,几乎没有阅读价值。 给你一个 下标从 0 开始 的整数数组 nums ,其中 nums[i] 表示第 i 名学生的分数。另给你一个整数 k 。 从数组...
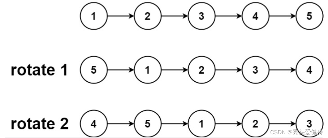
热文LeetCode61. 旋转链表(通俗易懂Java版)61. 旋转链表(中等) 给你一个链表的头节点 head ,旋转链表,将链表每个节点向右移动 k 个位置。 示例 1: 输入: head = [1,2,3,4,5], k = 2输出: [4,5,1,2,3] 示例 ...
热文LeetCode539. 最小时间差(Java版)539. 最小时间差(中等) 给定一个 24 小时制(小时:分钟 “HH:MM”)的时间列表,找出列表中任意两个时间的最小时间差并以分钟数表示。 示例 1: 输入:timePoints = [“23:59”,“00:...
热文LeetCode31. 下一个排列(Java版)31. 下一个排列(中等) 实现获取 下一个排列 的函数,算法需要将给定数字序列重新排列成字典序中下一个更大的排列(即,组合出下一个更大的整数)。 如果不存在下一个更大的排列,则将数字重新排列成最小的排列(即升序排列...
热文LeetCode1576. 替换所有的问号(Java版)1576. 替换所有的问号(简单) 给你一个仅包含小写英文字母和 ‘?’ 字符的字符串 s,请你将所有的 ‘?’ 转换为若干小写字母,使最终的字符串不包含任何 连续重复 的字符。 注意:你 不能 修改非 '?' 字符...
热文LeetCode292. Nim 游戏(Java版)简单的一题居然可以看出那么多思想292. Nim 游戏 你和你的朋友,两个人一起玩 Nim 游戏: 桌子上有一堆石头。 你们轮流进行自己的回合,你作为先手。 每一回合,轮到的人拿掉 1 - 3 块石头。 拿掉最后一块石头的人就是获胜者。 假设你们每...
热文LeetCode22. 括号生成(Java版)22. 括号生成 (中等难度) 数字 n 代表生成括号的对数,请你设计一个函数,用于能够生成所有可能的并且 有效的 括号组合。 示例 1: 输入:n = 3 输出:["((()))","(()())","(())()...
热文数据结构基础:Java版手撕BST二叉搜索树(含前序、中序、后序、层序遍历,树的高度计算)前传 文章中的图形化演示请在下述网址模拟:https://www.cs.usfca.edu/~galles/visualization/Algorithms.html 一、BST概述 和链表一样,二叉搜索树也是一种动...
波场便宜能量-2TRX=1次转账次数直接节省80%!无视对方有没有U或者是否交易所,低于2TRX的都是钓