置顶联合漏洞预警服务(2022-07-19 暂停开放)关于在线社工库关闭的问题 TOOBUG博客自2016年开始与之前守夜人平台进行合作,充分利用守夜人平台的预警中心,为双方会员提供信息安全预警、账号行为分析、个人信息检索、人际关系分析、用户网络指纹记录、精准IP定位等...
热文【Spring】DI:源码分析(下)依赖注入在上一篇的分析中我们已经了解到Bean的依赖注入主要分为两个步骤 首先调用createBeanInstance()方法生成 Bean 所包含的 Java对象实例 然后调用 populateBean()方法,对 Bea...
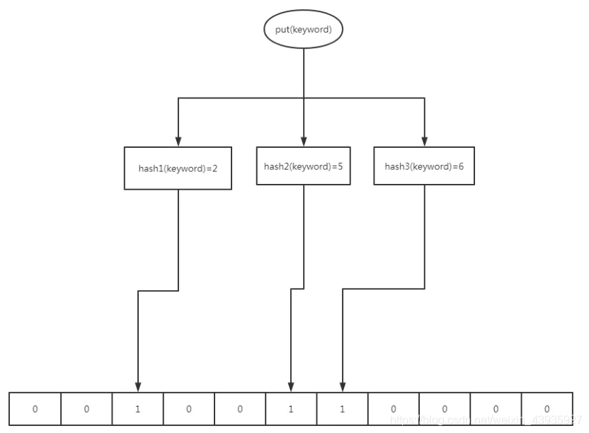
热文【数据结构】布隆过滤器:BloomFilter原理及Java实现布隆过滤器(Bloom Filter)是一个叫做 Bloom 的大佬在1970年提出的。我们可以把它看做由二进制向量(或者说数组)和一系列随机映射函数(哈希函数)两部分组成的数据结构。相比于我们平时用的 List,S...
热文【Java杂记】回调机制:三种回调方式及代码示例在看回调之前,我们必须明白什么是同步调用与异步调用。这两个概念其实很好理解,同步与异步是相对时间来说的: 同步调用:同一时间只能做一件事 异步调用:同一时间可以做多件事,一般通过以下两种手段实现: 多线程:为需要阻塞...
热文【Java杂记】内部类:四个问题详解内部类内部类 ( inner class ) 就是定义在另一个类中的类,下面我们就通过四个问题来全方位认识内部类… 1.内部类与外部类的关系 1)内部类是一个相对独立的实体,与外部类不是is-a关系 一个外部类可以拥有多个...
热文【Spring】IOC&DI:FactoryBean 使用场景及源码分析在Spring中,有两个很容易混淆的类 BeanFactory 和 FactoryBean: BeanFactory:Bean 工厂,是一个工厂(Factory),我们 Spring IOC 容器的最顶层接口就是这个...
热文【Netty】原理分析:ChannelHandler首先,我们要明白 Channel、ChannelHandler、ChannelPipe 这几个关键组件的关系。 Channel 就跟 BIO 中流(Stream) 一样是用来传输数据的,每一个客户端都会有一个 Cha...
热文【Tomcat】第二篇:图解Tomcat架构演变源码环境配置 导入源码包 编辑运行配置,设置入口类以及项目构建目录(build目录) 根据本地情况修改项目JDK版本,与字符编码 1.Tomcat架构演变历史 1.1 单server Server 负责监听socke...
热文【Netty】高性能原因:直接内存与零拷贝Netty 的接收和发送 ByteBuffer 采用 DIRECT BUFFERS,使用堆外直接内存进行 Socket 读写,不需要进行字节缓冲区的二次拷贝。 PS:关于直接内存可以参考我的这篇文章…不清楚的同学一定...
热文【NIO】Socket 编程:基于NIO的Server、Client 示例1.Server import java.io.IOException; import java.net.InetSocketAddress; import java.nio.ByteBuffer; import j...
?免费转账波场网络的USDT-2TRX=1次转账次数直接节省80%!无视对方有没有U或者是否交易所,低于2