置顶联合漏洞预警服务(2022-07-19 暂停开放)关于在线社工库关闭的问题 TOOBUG博客自2016年开始与之前守夜人平台进行合作,充分利用守夜人平台的预警中心,为双方会员提供信息安全预警、账号行为分析、个人信息检索、人际关系分析、用户网络指纹记录、精准IP定位等...
热文【MyBatis】执行原理(二):创建会话(SqlSession) 源码分析在上一篇 【MyBatis】执行原理:创建会话工厂–配置解析源码分析 我们已经分析了创建 SqlSessionFactory 的源码,最终得到了一个 DefaultSqlSessionFactory。 String ...
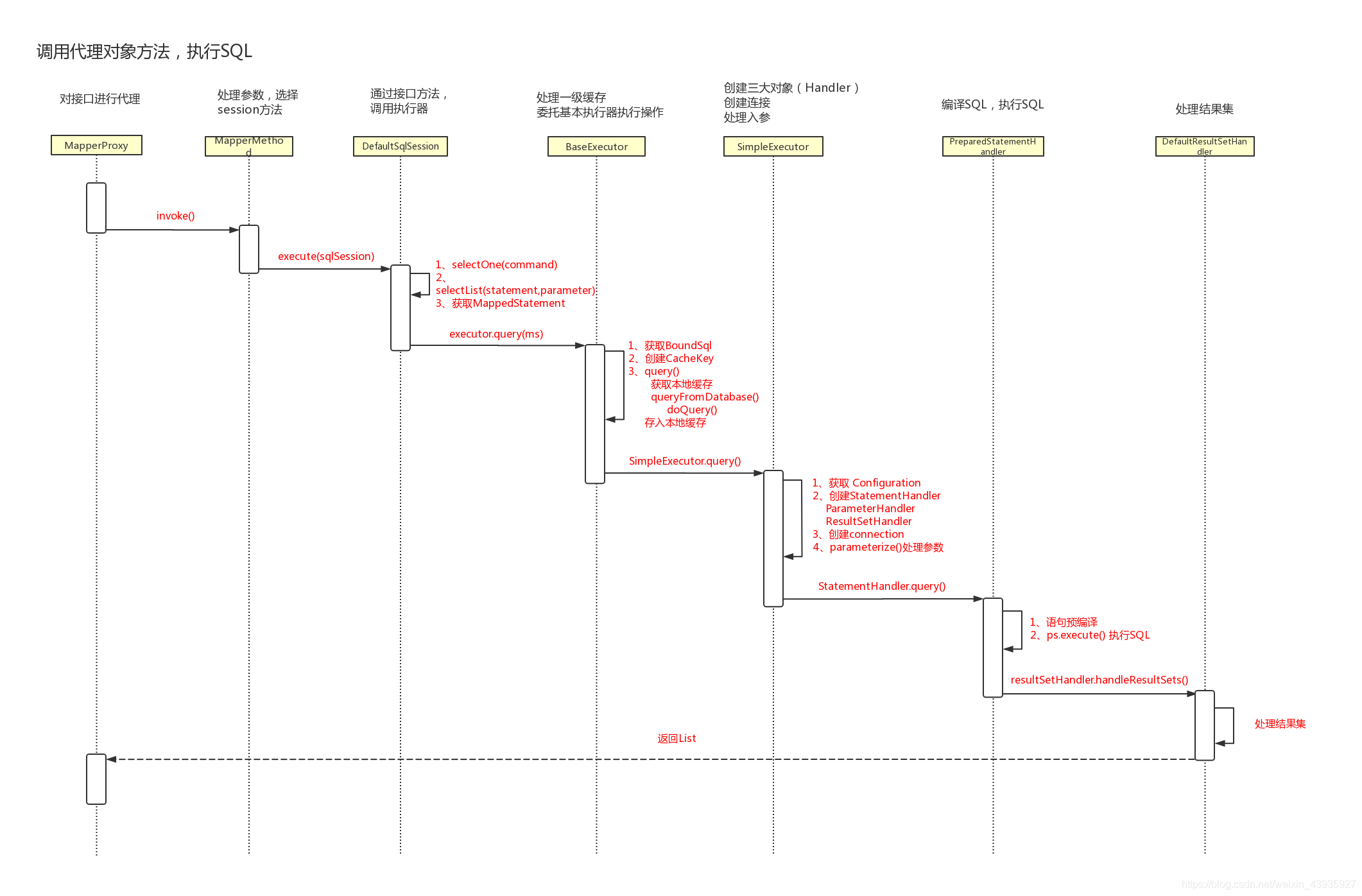
热文【MyBatis】执行原理(四):Executor 执行SQL源码分析通过前三篇的分析,我们已经了解了 SqlSessionFactory,SqlSession,MapperProxy 底层的逻辑 【MyBatis】执行原理(一):创建会话工厂(SqlSessionFactory) -...
热文【MyBatis】手写简易ORM框架(仿MyBatis)在前面的文章我们分析了 MyBatis 的底层执行原理,现在我们也来自己实现一个简易的 ORM 框架,在架构上去模仿 MyBatis。跟平时开发软件一样,我们首先要做的就是明确需求。 现在我有一个 User 表,有如...
热文【MyBatis】Spring 集成 MyBatis 及问题分析在 【MyBatis】基本使用(一):编程式使用(单用)及核心对象生命周期 一文中我们看到了如何单独使用 mybatis,但在实际开发中我们却很少单独使用它,而是整合到 Spring 中去使用。 经过前面几篇文章的分...
热文【MyBatis】Spring集成原理(一):创建 SqlSessionFactory在上一篇我们演示了 Spring 如何整合 MyBatis;那么问题来了,会话工厂 SqlSessionFactory 是什么时候创建的?为了解开其中奥秘,我们就从 Spring 集成时配置的 SqlSessionF...
热文【MyBatis】架构分层及主要对象在 MyBatis 的主要工作流程里面,不同的功能是由很多不同的类协作完成的,它们分布在 MyBatis jar 包的不同的 package 里面。我们来看一下 MyBatis 的jar包(基于3.4.6),jar包...
热文【MyBatis】高级特性(三):MBG、通用Mapper、Mybatis-plus我们在项目中使用 MyBaits 的时候,针对需要操作的一张表,需要创建实体类、Mapper 映射器、Mapper 接口,里面又有很多的字段和方法的配置,这部分的工作是非常繁琐的。而大部分时候我们对于表的操作是相同的...
热文【MyBatis】高级特性(二):一级缓存、二级缓存缓存是一般的ORM框架都会提供的功能,目的就是提升查询的效率和减少数据库的压力。跟Hibernate一样,MyBatis也有一级缓存和二级缓存,并且预留了集成第三方缓存的接口。 MyBatis 跟缓存相关的类都在ca...
热文【MyBatis】高级特性(一):动态sql、关联查询、分页1.动态sql 动态SQL主要是用来解决SQL语句生成的问题。 为什么需要动态SQL?由于前端传入的查询参数不同,所以写了很多的 if else,还需要非常注意SQL语句里面的 and、空格、逗号和转移的单引号这些,...
热文操作数据库的三种选择1.原生JDBC 在Java程序里面去连接数据库,最原始的办法是使用JDBC的API。我们先来回顾一下使用JDBC的方式,我们是怎么操作数据库的 // 1.注册 JDBC 驱动 Class. forName ("co...
trx手续费-2TRX=1次转账次数直接节省80%!无视对方有没有U或者是否交易所,低于2TRX的都是钓