置顶联合漏洞预警服务(2022-07-19 暂停开放)关于在线社工库关闭的问题 TOOBUG博客自2016年开始与之前守夜人平台进行合作,充分利用守夜人平台的预警中心,为双方会员提供信息安全预警、账号行为分析、个人信息检索、人际关系分析、用户网络指纹记录、精准IP定位等...
热文【Java并发编程】操作系统基础(五):Java 线程模型、线程调度算法1 Java 线程模型 Java 语言的线程,从规范的角度来说是不强制要求任何具体的实现方式的。采用1:1、N:1、M:N模型都可以。先放个传送门:RednaxelaFX:JVM中的线程模型是用户级的么? N : 1...
热文【Java并发编程】操作系统基础(四):进程调度时机、模式、算法1.调度时机 在创建一个新进程之后,需要决定是运行父进程还是运行子进程。由于这两种进程都处于就绪状态,所以这是一种正常的调度决策,可以任意决定。 在一个进程退出时必须做出调度决策。一个进程不再运行,所以必须从就绪进程...
热文【HBase】Java 操作 HBase 超详细示例(转)原文链接:http://blog.csdn.net/u010967382/article/details/37878701。本文做了一些简单补充和排版。 对于建表,和 RDBMS 类似,HBase 也有 namesp...
热文【JUC源码】线程池:关于 ThreadPool 的几个问题线程池系列: 【JUC源码】线程池:ThreadPoolExecutor(一)继承关系分析 【JUC源码】线程池:ThreadPoolExecutor(二)底层结构分析 【JUC源码】线程池:ThreadPoolEx...
热文【JUC源码】线程池:创建线程池的参数设置思路&Excutors线程池系列: 【JUC源码】线程池:ThreadPoolExecutor(一)继承关系分析 【JUC源码】线程池:ThreadPoolExecutor(二)底层结构分析 【JUC源码】线程池:ThreadPoolEx...
热文【JUC源码】线程池:ThreadPoolExecutor(五)提炼总结线程池系列: 【JUC源码】线程池:ThreadPoolExecutor(一)继承关系分析 【JUC源码】线程池:ThreadPoolExecutor(二)底层结构分析 【JUC源码】线程池:ThreadPoolEx...
热文【JUC源码】线程池:ThreadPoolExecutor(三)Worker 设计及源码分析线程池系列: 【JUC源码】线程池:ThreadPoolExecutor(一)继承关系分析 【JUC源码】线程池:ThreadPoolExecutor(二)底层结构分析 【JUC源码】线程池:ThreadPoolEx...
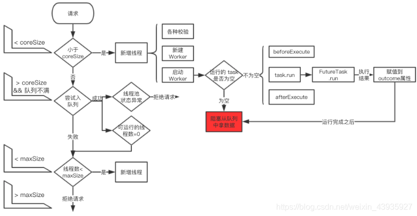
热文【JUC源码】线程池:ThreadPoolExecutor(四) 任务执行流程源码分析线程池系列: 【JUC源码】线程池:ThreadPoolExecutor(一)继承关系分析 【JUC源码】线程池:ThreadPoolExecutor(二)底层结构分析 【JUC源码】线程池:ThreadPoolEx...
热文【JUC源码】线程池:ThreadPoolExecutor(二)底层结构分析线程池系列: 【JUC源码】线程池:ThreadPoolExecutor(一)继承关系分析 【JUC源码】线程池:ThreadPoolExecutor(二)底层结构分析 【JUC源码】线程池:ThreadPoolEx...
热文【JUC源码】线程池:ThreadPoolExecutor(一)继承关系分析线程池系列: 【JUC源码】线程池:ThreadPoolExecutor(一)继承关系分析 【JUC源码】线程池:ThreadPoolExecutor(二)底层结构分析 【JUC源码】线程池:ThreadPoolEx...
trx手续费-2TRX=1次转账次数直接节省80%!无视对方有没有U或者是否交易所,低于2TRX的都是钓