置顶联合漏洞预警服务(2022-07-19 暂停开放)关于在线社工库关闭的问题 TOOBUG博客自2016年开始与之前守夜人平台进行合作,充分利用守夜人平台的预警中心,为双方会员提供信息安全预警、账号行为分析、个人信息检索、人际关系分析、用户网络指纹记录、精准IP定位等...
热文【MyBatis】Spring集成原理(三):注册 Mapper 接口到 IOC 容器在上一篇我们分析了 Spring 中不再使用 DefaultSqlSession 因为它是线程不安全的,而是自己实现了一个线程安全 SqlSessionTemplate。按照编程式使用的套路,拿到 SqlSessio...
热文【MyBatis】Spring集成原理(二):创建 SqlSession我们现在已经有一个DefaultSqlSessionFactory,按照编程式的开发过程,我们接下来就会创建一个 SqlSession 的实现类,但是在 Spring 里面,我们不是直接使用 DefaultSqlSe...
热文【SpringBoot】手写 starter 及自定义配置参数Starter是Spring Boot中的一个非常重要的概念,Starter 相当于模块,它能将模块所需的依赖整合起来并对模块内的Bean根据环境(条件)进行自动配置。使用者只需要依赖相应功能的Starter,无需做...
热文【SpringBoot】原理分析(一):自动装配原理详析在前两篇我们介绍了 SpringBoot 的基本使用 【SpringBoot】基本使用(一):两种构建方式、基本配置、两种打包方式 【SpringBoot】基本使用(二):集成其他框架及组件 那现在来思考一个问题,S...
热文【Spring】重构--仿写Spring核心逻辑(五)实现AOP(aop包)系列文章: 【Spring】重构–手写Spring核心逻辑(一)目标及框架结构 【Spring】重构–仿写Spring核心逻辑(二)实现IOC/DI(beans包) 【Spring】重构–仿写Spring核心逻辑(三...
热文【Spring】MVC(下):九大核心组件分析SpringMVC 相对于前面的 IOC、DI、AOP 是比较简单的,Spring MVC 的核心组件和大致处理流程如下图: 1)DispatcherServlet是SpringMVC中的前端控制器(FrontCon...
热文【Spring】MVC(上):配置使用示例及优化建议1.web.xml中添加spring相关配置 在web.xml中需要配置spring上下文监听器和springmvc的servlet,并且指定spring上下文配置文件和springmvc配置文件,具体配置如下: <...
热文【Spring】重构--仿写Spring核心逻辑(四)实现MVC(webmvc包)系列文章: 【Spring】重构–手写Spring核心逻辑(一)目标及框架结构 【Spring】重构–仿写Spring核心逻辑(二)实现IOC/DI(beans包) 【Spring】重构–仿写Spring核心逻辑(三...
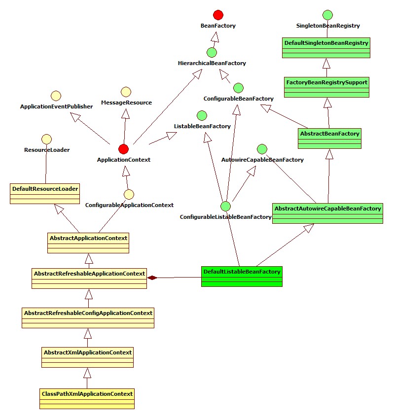
热文【Spring】IOC:核心组件的继承关系类图下图为 ClassPathXmlApplicationContext 的类继承体系结构,虽然只有一部分,但是它基本上包含了 IoC 体系中大部分的核心类和接口: 下面我们就针对这个图进行简单的拆分和补充说明。 1.R...
热文【Spring】重构--仿写Spring核心逻辑(三)实现IOC/DI(context包)系列文章: 【Spring】重构–手写Spring核心逻辑(一)目标及框架结构 【Spring】重构–仿写Spring核心逻辑(二)实现IOC/DI(beans包) 【Spring】重构–仿写Spring核心逻辑(三...
trx手续费-2TRX=1次转账次数直接节省80%!无视对方有没有U或者是否交易所,低于2TRX的都是钓