置顶联合漏洞预警服务(2022-07-19 暂停开放)关于在线社工库关闭的问题 TOOBUG博客自2016年开始与之前守夜人平台进行合作,充分利用守夜人平台的预警中心,为双方会员提供信息安全预警、账号行为分析、个人信息检索、人际关系分析、用户网络指纹记录、精准IP定位等...
热文太难了~面试官让我结合案例讲讲自己对Spring事务传播行为的理解前言 Spring 在 TransactionDefinition 接口中规定了 7 种类型的事务传播行为。事务传播行为是 Spring 框架独有的事务增强特性,他不属于的事务实际提供方数据库行为。这是 Spring...
热文绝了!Dataway让SpringBoot不在需要Controller、Service、DAO等了绝了!Dataway让SpringBoot不在需要Controller、Service、DAO等了 Dataway介绍 Dataway 是基于 DataQL 服务聚合能力,为应用提供的一个接口配置工具。使得使用者无需...
热文《SpringBoot系列六》:SpringBoot应用jar包启动原理1、maven打包 Spring Boot项目的pom.xml文件中默认使用spring-boot-maven-plugin插件进行打包: or...
热文《SpringBoot系列四》:@Value注解从配置文件中读取数组/集合(@Value设置默认值)一、用法 1)配置文件信息(application.yml): mybatis: plugin: ignoreTables: operate_log,audit_config 2)Java自动注入: @Value("...
热文《SpringBoot系列十二》:如何自定义条件装配(由@ConditionalOnClass推导)一、前言 在博文《SpringBoot系列十一》:精讲如何使用@Conditional系列注解做条件装配中我们讨论了如何使用@Conditional系列注解做条件装配,假如我想自定义条件装配改怎么做呢? 本文就如何自...
热文《SpringBoot启动流程四》:图文带你debug源码分析SpringApplication运行阶段和运行后阶段一、前言 上一篇博文(《SpringBoot启动流程三》:两万+字图文带你debug源码分析SpringApplication准备阶段)我们讨论了Spring应用上下文(ConfigurableApplication...
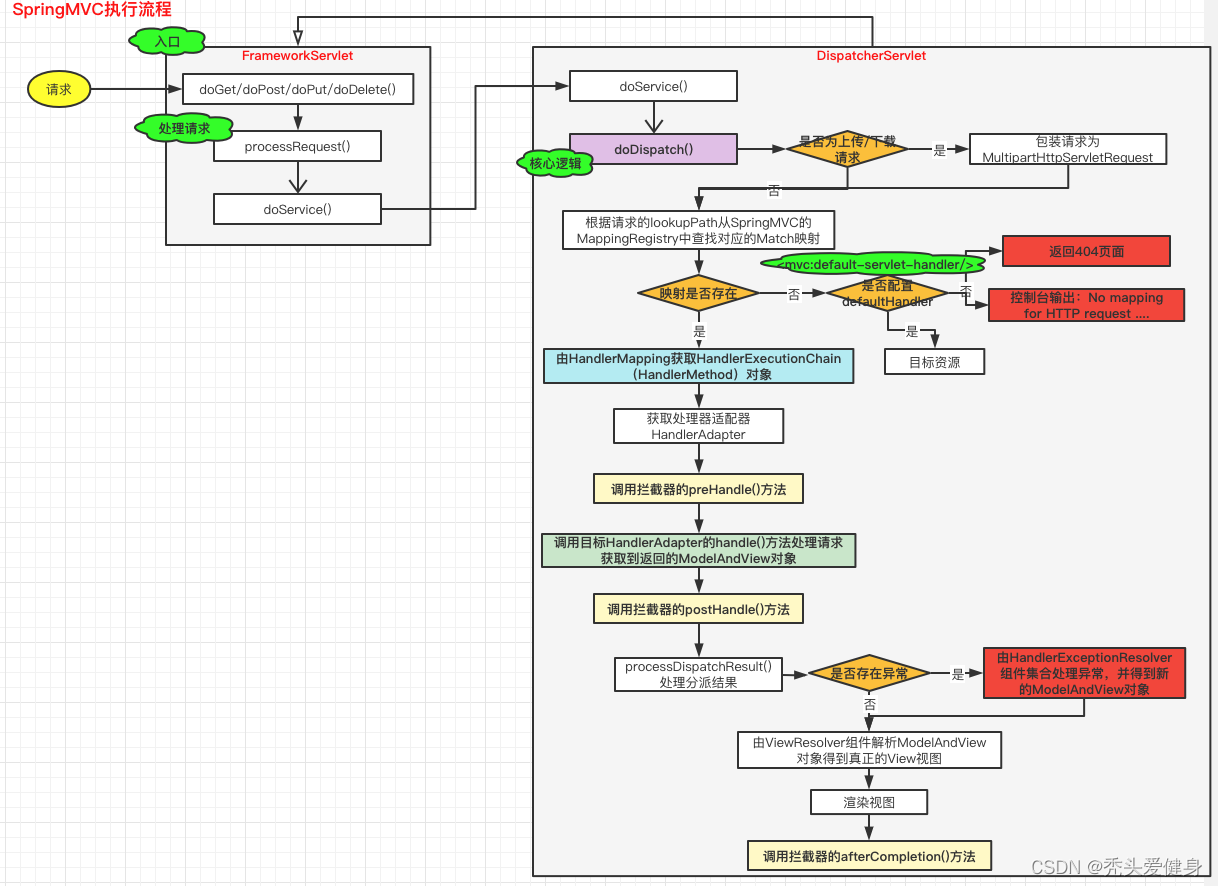
热文图文源码分析Spring MVC请求映射原理、执行流程一、Spring MVC执行流程(总结) 客户端的所有请求都会交给前端控制器DispatcherServlet来处理,DispatcherServlet会负责调用系统的其他模块来完成用户请求的处理; 即用户发送的请求...
热文Spring注解驱动编程有哪些核心注解?Spring模式注解 – @Component"派生"注解 @Repository --> 数据仓储模式注解 @Component --> 通用组件模式注解 – 元注解 @Service --> 服务模式注解 @Co...
热文四种方式使通用SDK中自定义Mybatis Plugin生效?一、官方做法 可以在官方文档看到,对于项目上引入自定义的Mybatis Plugin(文中以ExamplePlugin为例)通常采用在mybatis配置文件(mybatis-config.xml)中引入
热文Spring MVC获取请求的IP通用方案纯Java代码片段: private String getIP(HttpServletRequest request) { String ip = request.getHeader("x-forwarded-for...
trx手续费-2TRX=1次转账次数直接节省80%!无视对方有没有U或者是否交易所,低于2TRX的都是钓