置顶联合漏洞预警服务(2022-07-19 暂停开放)关于在线社工库关闭的问题 TOOBUG博客自2016年开始与之前守夜人平台进行合作,充分利用守夜人平台的预警中心,为双方会员提供信息安全预警、账号行为分析、个人信息检索、人际关系分析、用户网络指纹记录、精准IP定位等...
热文Apache Kafka 生产者配置和消费者配置中文释义Kafka客户端开发中有一个ProducerConfig和ConsumerConfig,熟悉这两个文件内容的含义对我们(尤其是新手)使用,调优Kafka是非常有帮助的。Ctrl+F搜索吧。 生产者配置参数释义 1.b...
热文云原生应用的四大思考点和代码上云改造详细流程? Java学习:Java从入门到精通总结 ? 深入浅出RocketMQ设计思想:深入浅出RocketMQ设计思想 ? 绝对不一样的职场干货:大厂最佳实践经验指南 ? 最近更新:2022年6月25日 ? 个人简介:通...
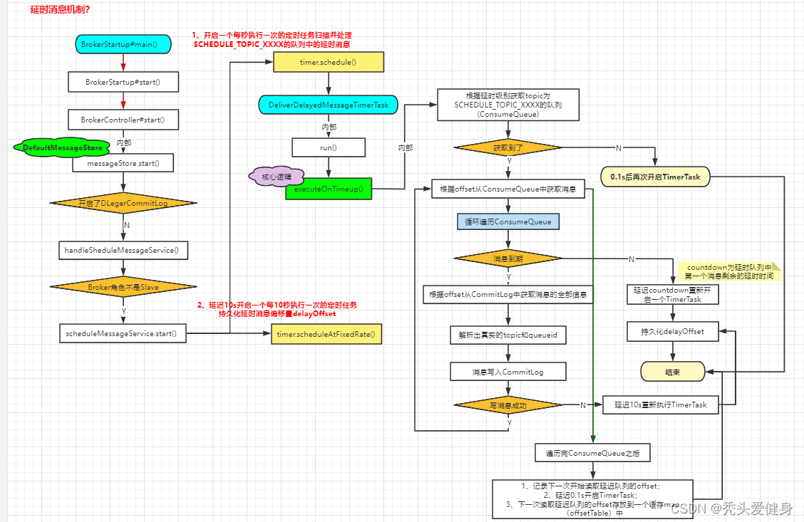
热文深度剖析RocketMQ延时消息机制原理/源码一、前言 RocketMQ版本4.8.0,本文中相关源码注释见GitHub中:RocketMQ:release-4.8.0。上一篇文章我们分析了RocketMQ的的消费超时/失败重试机制,最终会发送一个延时消息到Br...
热文这些年遇到的RocketMQ消息消费超时/消费异常重试机制导致的重复消费问题(并发消费和顺序消费)源码分析一、前言 前一段时间在业务上遇到了一个MQ重复消费的问题,排查发现一个老哥在代码里写了个线程睡眠n分钟(n为客户控制)的逻辑(设计方案真是一言难尽…),导致必现消息重复消费的问题;于是接盘在业务上修改了设计方案、做了...
热文详述RocketMQ实现分布式事务原理+案例一、经典的分布式事务场景 示例:假设A给B转账500块,并且它俩处于不同的微服务中。 要求:A减500块、B加上500块。 可能发生的情况: 1)A减500(成功),B加500(成功) 2)A减500(失败),B加5...
热文稳定性保障-如何做好一次核心链路压测文章目录 为什么要做压测 压测要做什么 明确压测目标 核心链路梳理 压测方案 压测整体方案 压测前-压测改造 流量区分 数据隔离 接口分级、限流/降级 压测中-关注核心监控、告警 压测中-问题记录、及时止损 压测后-...
热文MySQL关系数据库的读写分离的四种方案一、读写分离介绍 1、做读写分离的原因 数据库写入效率要低于读取效率,一般系统中数据读取频率高于写入频率,单个数据库实例在写入的时候会影响读取性能,这是做读写分离的原因。 2、MySQL读写分离的基础 实现方式主要基...
热文一个建议:多玩一玩RPCRPC架构设计方法论(完结)https://blog.csdn.net/HNU_Csee_wjw/article/details/117487082 01 初识阿里从HSF开始 我对阿里巴的第一印象就是从HSF(Hi...
波场便宜能量-2TRX=1次转账次数直接节省80%!无视对方有没有U或者是否交易所,低于2TRX的都是钓