置顶联合漏洞预警服务(2022-07-19 暂停开放)关于在线社工库关闭的问题 TOOBUG博客自2016年开始与之前守夜人平台进行合作,充分利用守夜人平台的预警中心,为双方会员提供信息安全预警、账号行为分析、个人信息检索、人际关系分析、用户网络指纹记录、精准IP定位等...
热文2019年互联网高频Java面试题指南!互联网升职加薪方案!《2019年互联网高频Java面试题指南!互联网升职加薪方案!》 2019年我们只聊面试!让你能够随时准备升职加薪!少刷点抖音头条,少喝点鸡汤毒药,少研究些成功学,这些给不了你什么,你也得到不到什么,多学点技术,这才...
热文看似简单的hashCode和equals面试题,竟然有这么多坑!作者:徐刘根,大家都喊我根哥! hashCode()方法和equals()区别与联系这到面试题,看似简单,根据以往面试星友的情况来说,绝大部分人都不能很好的回答出来,要么没有逻辑,想到一句就说一句,要么抓不住重点,答...
热文2017年秋招美团Java程序员开发,看我如何拿到offer本人是一名本科毕业非计算机专业的程序员,面了阿里,结果没过,最后面上了美团,热乎乎的面经,昨天面的美团,虽然面完了HR面,但是感觉希望不大,希望能走运拿到offer吧。记性不是太好,有一些问题没能记住,三面技术面面经...
热文阿里的面试官都喜欢问哪些问题?作者:徐刘根 | 公众号:Java之间 金九银十是招聘的旺季,小编在这里也给大家整理了一套阿里面试官最喜欢问的问题或者出场率较高的面试题,助校招或者社招路上的你一臂之力! 首先我们需要明白一个事实,招聘的一个很关键的...
热文数据库的隔离级别与事务的特性数据库的隔离级别 1.Read Uncommited(未提交读):没有提交就可以读取到数据(发出了insert,但没有commit就可以读取到) 2.Read Commited(提交读):只有提交后才可以读 3.Re...
热文并发控制中的乐观锁与悲观锁为什么需要锁(并发控制)? 在多用户环境中,在同一时间可能会有多个用户更新相同的记录,这会产生冲突。这就是著名的并发性问题。 典型的冲突有: (1)丢失更新:一个事务的更新覆盖了其它事务的更新结果,就是所谓的更新丢失...
热文BAT笔试试题常见试题总结含答案(持续更新。。。)(1)试题如下: class A { int a; short b; int c; char d; }; class B { double a; short b; int c; char d; }; 在32位机器上用...
热文面试精选逻辑推理题总结类似的杀人游戏 1、500张骨牌整齐地排成一行,按顺序编号为1、2、3、……、499、500。第一次拿走所有奇数位置上的骨牌,第二次再从剩余骨牌中拿走奇数位置上的骨牌,以此类推。请问最后剩下的一张骨牌的编号是?(25...
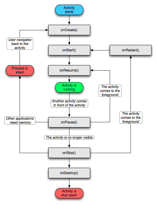
热文2015年春季阿里招聘电话面试和视频面试问题总结本人大三学生一枚,就想试试参加了阿里的春季招聘,简历顺利通过,然后一段时间之后等到了阿里的电话面试,面试的问题大概如下: (1)Androd:activity的生命周期?(百度一下,一大把不多说!以前写的:http:...
热文Java面试题总结2(持续更新)1.如何格式化日期 解答: Date now=new Date(); SimpleDateFormat sdf=new SimpleDateFormat(“yyyy-MM-dd hh:mm:ss”); String ...
专业TRON能量租赁平台-2TRX=1次转账次数直接节省80%!无视对方有没有U或者是否交易所,低于2T