置顶联合漏洞预警服务(2022-07-19 暂停开放)关于在线社工库关闭的问题 TOOBUG博客自2016年开始与之前守夜人平台进行合作,充分利用守夜人平台的预警中心,为双方会员提供信息安全预警、账号行为分析、个人信息检索、人际关系分析、用户网络指纹记录、精准IP定位等...
热文怎样向泛型集合中插入多种类型数据泛型,只是在编译的过程中进行语法检查,查看集合中所存放的类型是否符合要求,在这种情况下,我能不能跳过编译器的检查,向一个存放Integer的List中存放一个String类型的数据? 这里要用到Java的反射机制: ...
热文HashMap源码解读—Java8版本推荐阅读:Java小白进阶架构师学习路线 【手撕源码系列】HashMap源码解读—Java8版本 ? 相关阅读 一、HashMap简介 1.1 原文 1.2 翻译 1.3 一语中的 1.4 线程安全性 1.5 优劣分...
热文LinkedList源码解读—Java8版本推荐阅读:Java小白进阶架构师学习路线 【手撕源码系列】LinkedList源码解读—Java8版本 ? 相关阅读 一、LinkedList简介 1.1 原文 1.2 翻译 1.3 一语中的 1.4 LinkedL...
热文并发编程-14线程安全策略之并发容器(J.U.C)中的集合类文章目录 J.U.C总览 脑图 概述 并发容器特性 示例 ArrayList对应的线程安全的并发容器类CopyOnWriteArrayList (线程安全) HashSet对应的线程安全的并发容器类CopyOnWri...
热文千万不要这样使用Arrays.asList !作者:flyhero | 微信公众号:码上实战(ID:Push-Code) 使用Arrays.asList()的原因无非是想将数组或一些元素转为集合,而你得到的集合并不一定是你想要的那个集合。 而一开始asList的...
热文在Java中如何高效判断数组中是否包含某个元素来源: hollischuang(@Hollis_Chuang) 链接:http://www.hollischuang.com/archives/1269 如何检查一个数组(无序)是否包含一个特定的值?这是一个在Ja...
热文ArrayList源码解读—Java8版本推荐阅读:Java小白进阶架构师学习路线 【手撕源码系列】ArrayList源码解读—Java8版本 ? 相关阅读 一、ArrayList简介 1.1 原文 1.2 翻译 1.3 一语中的 1.4 线程安全性 1.5...
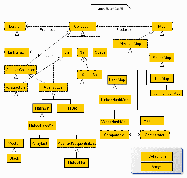
热文Java基础(一):Java集合框架(超详细解析,看完面试不再怕)Java 集合框架 早在 Java 2 中之前,Java 就提供了特设类。比如:Dictionary, Vector, Stack, 和 Properties 这些类用来存储和操作对象组。 虽然这些类都非常有用,但是...
专业TRON能量租赁平台-2TRX=1次转账次数直接节省80%!无视对方有没有U或者是否交易所,低于2T