置顶联合漏洞预警服务(2022-07-19 暂停开放)关于在线社工库关闭的问题 TOOBUG博客自2016年开始与之前守夜人平台进行合作,充分利用守夜人平台的预警中心,为双方会员提供信息安全预警、账号行为分析、个人信息检索、人际关系分析、用户网络指纹记录、精准IP定位等...
热文Java并发编程(十九):ScheduledThreadPoolExecutor总结与源码分析目录 前言 使用 源码分析 schedule实现 DelayedWorkQueue Leader-Follower线程模型 scheduleAtFixedRate实现 scheduleWithFixedDelay实现...
热文Java并发编程(十八):ThreadPoolExecutor总结与源码深度分析目录 前言 ThreadPoolExecutor总结 构造参数 线程池状态 数据存储 源码分析 其它核心方法实现 总结 前言 JUC中包含了很多的工具类,不论是第三方工具包,还是自己开发的业务系统,使用最多的还是是线...
热文Java并发编程(十六):CyclicBarrier源码分析前言 CyclicBarrier可以建立一个屏障,这个屏障可以阻塞一个线程直到指定的所有线程都达到屏障。就像团队聚餐,等所有人都到齐了再一起动筷子。根据Cyclic就可以发现CyclicBarrier可以重复使用。现...
热文Java并发编程(十四):Semaphore源码逐行深度分析目录 前言 使用 源码实现 构造函数 获取信号量 释放信号量 Semaphore早期BUG 总结 前言 Semaphore即信号量,可以控制并发访问特定的资源的线程数量,比如可用于接口请求限流,和ReentrantL...
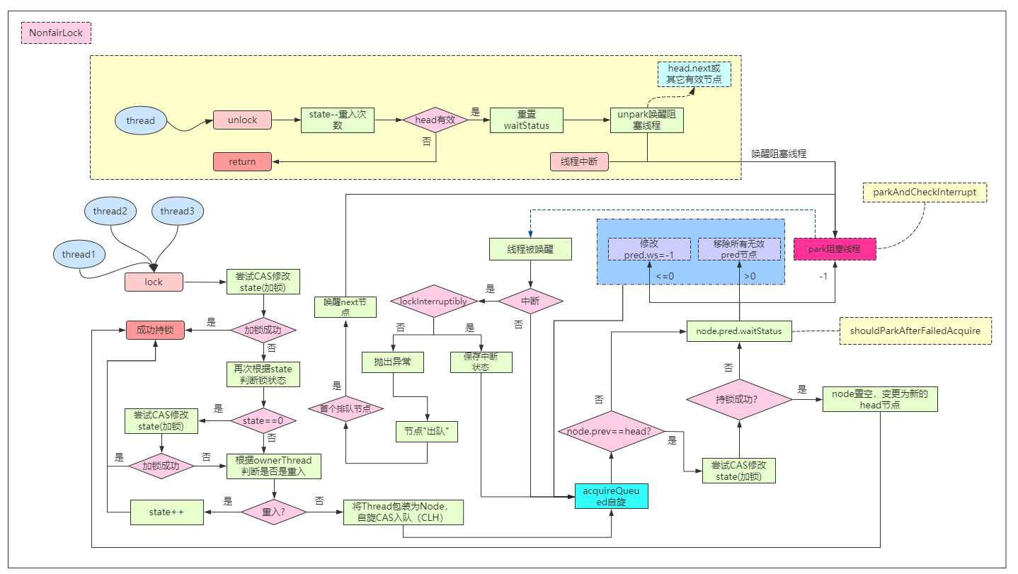
热文Java并发编程(十一):ReentrantLock-NonfairSync源码逐行深度分析(下)前言 前面ReentrantLock-NonfairSync源码逐行深度分析(上)和ReentrantLock-NonfairSync源码逐行深度分析(中)两文从源码层面深度分析了NonfairSync的逻辑,有了前...
热文Java并发编程(十):ReentrantLock-NonfairSync源码逐行深度分析(中)我们在前文ReentrantLock-NonfairSync源码逐行深度分析(上)中分析了NonfairSync获取锁和阻塞线程的入队逻辑,也就是定义在AQS中的acquire方法: public final voi...
热文Java并发编程(三):计算机基础-逻辑运算、继电器和门电路前面介绍了CPU制造工艺和CPU工作流程,现在我们来了解一下其逻辑基础(本章内容部分参考自书籍:<<编码的奥秘>>) (之前有写过一篇介绍二进制的文章:二进制:基础、正负数表示、存储与运算) 一、介绍 我们现在知道,...
热文Java并发编程(一):计算机基础-CPU制造这系列旨在总结java并发编程中的一些原理、工具、技巧和一些注意事项等,在开始Java的部分之前,会先花一些篇幅总结计算机的一些基础,别是CPU和内存部分,以帮助后面理解一些原理性的东西。 一、简述 计算机从上个世纪...
热文ScheduledExecutorService 使用ScheduledExecutorService,我平时没有用过,他的最大优点除了线程池的特性以外,可以实现循环或延迟任务。 ScheduledExecutorService,是基于线程池设计的定时任务类,每个调度任...
热文分布式锁中的王者方案:Redisson我们先来看下 Redis 官网对分布式锁的说法: 而 Java 版的 分布式锁的框架就是 Redisson。 本篇实战内容将会基于我的开源项目 PassJava 来整合 Redisson。 我把后端、前端、小程序都上...
?免费转账波场网络的USDT-2TRX=1次转账次数直接节省80%!无视对方有没有U或者是否交易所,低于2