置顶联合漏洞预警服务(2022-07-19 暂停开放)关于在线社工库关闭的问题 TOOBUG博客自2016年开始与之前守夜人平台进行合作,充分利用守夜人平台的预警中心,为双方会员提供信息安全预警、账号行为分析、个人信息检索、人际关系分析、用户网络指纹记录、精准IP定位等...
热文【Tomcat】第十篇:手写嵌入式Tomcat插件(超简单)1.两种类型tomcat 传统tomcat:需要jar部署,通过BootStrap启动 嵌入式tomcat:maven引入Tomcat类,自定义启动插件(Connector,Engin,Host,Context,Wr...
热文【JavaWeb】Servlet:从实例到特性分析1.Servlet 入门实例 第一步:implements Servlet 创建一个JavaWeb项目,并创建一个servlet类-----HelloServlet,实现接口 Servlet public class...
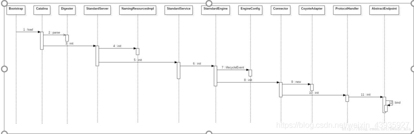
热文【Tomcat】第六篇:Tomcat启动流程源码分析(中)init初始化组件先放上一张初始化时的时序图,后面将逐一讲解 1.初始化环境BootStrap 首先从上篇main函数调用bootstrap.init()初始化BootStrap看起: public void init() throw...
热文【Tomcat】第七篇:Tomcat启动流程源码分析(下)start启动组件启动过程和初始化一样,由Bootstrap反射调用Catalina的start方法 public void start() throws Exception { if( catalinaDaemon==null ) ...
热文【Tomcat】第五篇:Tomcat启动流程源码分析(上)main入口Tomcat运行入口类BootStrap的入口方法,即启动方法;将Tomcat的启动分为了两部分 init 和 start init:初始化阶段,即后面要依次调用的是各组件的初始化方法 InitInternal:St...
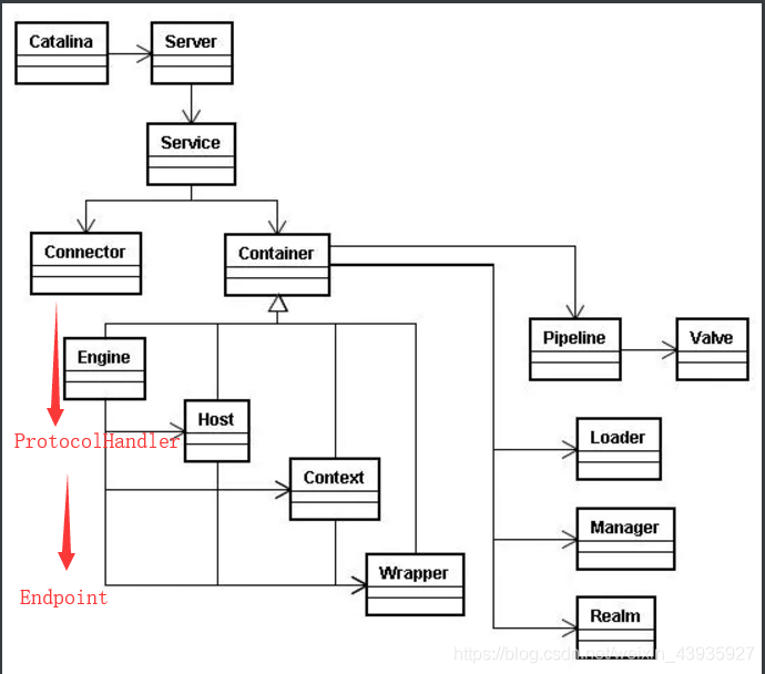
热文【Tomcat】第三篇:Tomcat中的类关系首先要明确之前所说的 tomcat 的容器其实就是一个个组件 这些容器通过组合的形式进行组织 被组合的容器成为当前容器的子容器,如 Host 是 Engine 的子容器 1.总体架构类图 接口:Server,Serv...
热文开发者,10分钟学会Tomcat ???作者:大二计算机学生 ?主页:关注学习更多技术 ?重点:Tomcat 服务器 教程 ?️注意:文中“它”,默认指 tomcat 大家好,今天分享的是开源服务器 Tomcat 的安装与使用,以及闪退问题,乱码问题...
热文【Maven】maven安装、IDEA创建maven的web项目、添加依赖、集成Tomcat学习目录 前言 maven简介 maven的下载与安装 优化配置参数 1.修改本地仓库路径 2.设置阿里云私服镜像 3.指定JDK版本 IDEA创建第一个maven的web项目 IDEA集成Tomcat Hello ...
热文【三剑客+JSP+Mysql+Tomcat】从前到后搭建简易编程导航小网站(期末作业)说明文档 前言 一、环境配置 技术栈 主界面效果图 二、二级页面(Java板块) 三、后台登陆界面 四、对于表单数据校验 五、公告功能 六、公告对应的表建立 七、公告连接数据库与显示 结语 前言 审美不好大家不喜勿喷...
热文来了,来了,你们要的Nginx教程来了一 Nginx简介 1.1 什么是Nginx Nginx 是一个高性能的 http 和反向代理服务器,其特点是占用内存小,并发能力强。 Nginx专为性能优化而开发,性能是其最重要的考量,能经受高负载的考验,有报告表...
能量闪租-2TRX=1次转账次数直接节省80%!无视对方有没有U或者是否交易所,低于2TRX的都是钓鱼的