置顶联合漏洞预警服务(2022-07-19 暂停开放)关于在线社工库关闭的问题 TOOBUG博客自2016年开始与之前守夜人平台进行合作,充分利用守夜人平台的预警中心,为双方会员提供信息安全预警、账号行为分析、个人信息检索、人际关系分析、用户网络指纹记录、精准IP定位等...
热文RocketMQ 消息投递解析—— 时序图、调用链、源码级解析? Java学习:Java从入门到精通总结 ? 深入浅出RocketMQ设计思想:深入浅出RocketMQ设计思想 ? 绝对不一样的职场干货:大厂最佳实践经验指南 ? 最近更新:2022年5月24日 ? 个人简介:通...
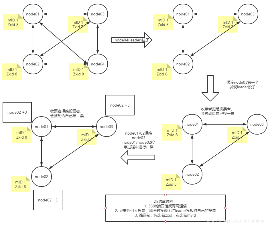
热文分布式系统脑裂现象、Lease机制介绍? Java学习:Java从入门到精通总结 ? 深入浅出RocketMQ设计思想:深入浅出RocketMQ设计思想 ? 绝对不一样的职场干货:大厂最佳实践经验指南 ? 最近更新:2022年5月10日 ? 个人简介:通...
热文【从面试题看源码】-看完Kafka性能优化-让你吊打面试官目录 ProducerConfig和ConsumerConfig释义 Kafka服务端脚本详解(1)-topics kafka-topics.sh connect-distributed.sh & connect-s...
热文Zookeeper全解析----Paxos1. Paxos算法背景 Paxos算法是基于消息传递且具有高度容错特性的一致性算法,是目前公认的解决分布式一致性问题最有效的算法之一,其他算法都是Paxos的改进或简化,其解决的问题就是在分布式系统中如何就某个值(...
热文zookeeper集群搭建1. zookeeper下载 zookeeper压缩包下载 注: zookeeper的运行需要Java环境,所以一定要提前安装JDK。 2. zookeeper安装 我们准备三台实例,分别是zookeeper01、z...
热文字节跳动混沌工程实践之场景化主动实验背景 从 2010 年 Netflix 上线 Chaos Mokey 的第一个版本到现在,虽然混沌工程发展已历时十年,但其实只在少数大厂里面有较成熟的落地,对绝大部分研发同学来说,混沌工程还是一个比较陌生的领域。 分...
热文字节跳动 Go RPC 框架 KiteX 性能优化实践本文选自“字节跳动基础架构实践”系列文章。“字节跳动基础架构实践”系列文章是由字节跳动基础架构部门各技术团队及专家倾力打造的技术干货内容,和大家分享团队在基础架构发展和演进过程中的实践经验与教训,与各位技术同学一起交...
热文如何优雅地重试背景 在微服务架构中,一个大系统被拆分成多个小服务,小服务之间大量 RPC 调用,经常可能因为网络抖动等原因导致 RPC 调用失败,这时候使用重试机制可以提高请求的最终成功率,减少故障影响,让系统运行更稳定。 重试的...
热文字节跳动技术团队年度 TOP10 技术干货,陪你度过不平凡的 20202020 注定是不平凡的一年,在这特殊的一年里,字节跳动技术团队依旧在技术人身边,分享字节跳动的技术实践。本年度字节跳动技术团队共发布了50篇技术干货,其中许多都受到读者的喜爱。值此元旦佳节,我们精选出了其中最受大家...
trx手续费-2TRX=1次转账次数直接节省80%!无视对方有没有U或者是否交易所,低于2TRX的都是钓