置顶联合漏洞预警服务(2022-07-19 暂停开放)关于在线社工库关闭的问题 TOOBUG博客自2016年开始与之前守夜人平台进行合作,充分利用守夜人平台的预警中心,为双方会员提供信息安全预警、账号行为分析、个人信息检索、人际关系分析、用户网络指纹记录、精准IP定位等...
热文Java Api 如何操作 zookeeper (Curator客户端)本文我们使用的客户端是目前比较成熟的Curator,他是基于zookeeper Api 的封装。 1. 依赖 使用Curator操作zookeeper,我们首先需要引入相关依赖: framework 是他的核心框架 ...
热文详解JVM类加载机制我们为什么要学习JVM呢?我们来看一下官方解释: Java官网 :https://docs.oracle.com/javase/specs/jvms/se8/html/jvms-1.html#jvms-1.2 Jav...
热文Sharding JDBC 快速入门及简单使用(分片算法、SPI机制、执行流程)1. Sharding-Sphere Sharding-JDBC 最早是当当网内部使用的一款分库分表框架,到2017年的时候才开始对外开源,这几年在大量社区贡献者的不断迭代下,功能也逐渐完善,现已更名为 Shardi...
热文Spring boot 集成 WebService(简单使用、文件上传下载)WebService是一个SOA(面向服务的编程)的架构,它是不依赖于语言,不依赖于平台,可以实现不同的语言间的相互调用,通过Internet进行基于Http协议的网络应用间的交互。 其实WebService并不是什...
热文再也不怕JVM调优啦~1. 常用命令 在日常工作中,我们可以使用一些命令来帮助我们快速定位JVM中的问题。 1.1 JPS 查看java进程 The jps command lists the instrumented Java HotS...
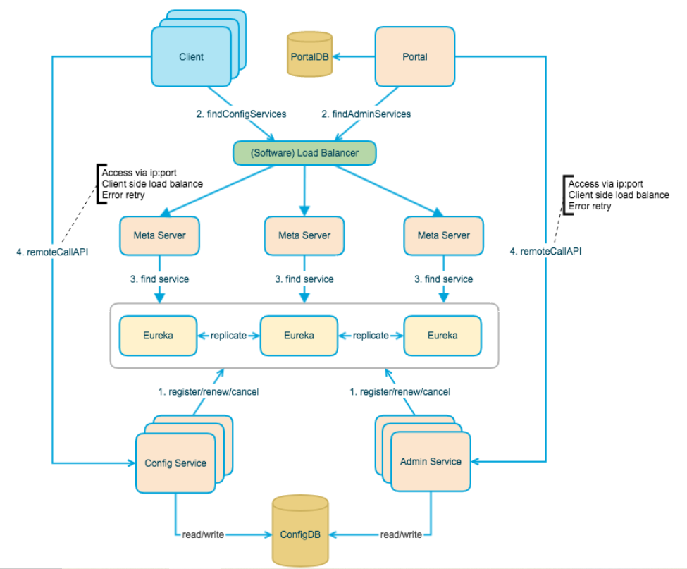
热文Apollo原理分析及功能详解(配置管理、集群管理等)官方文档:https://www.apolloconfig.com/#/zh/README 1. Apollo工作原理 下图是Apollo架构模块的概览: 1.1 各模块职责 上图简要描述了Apollo的总体设计,我...
热文JVM 运行时数据区详解我们在研究类加载机制的时候,可以发现在装载阶段中有运行时数据,堆,方法区等名词。 在装载阶段会将这个字节流所代表的静态存储结构转化为方法区的运行时数据结构以及在Java堆中生成一个代表这个类的java.lang.Cl...
热文Sentinel集成Gateway实现流量控制及服务熔断官网: https://github.com/alibaba/Sentinel/wiki/%E4%B8%BB%E9%A1%B5 1. 介绍 随着微服务的流行,服务和服务之间的稳定性变得越来越重要。Sentinel 是...
热文Nginx 限流方式(速率限流、并发限流及黑白名单配置)Nginx现在已经是最火的负载均衡之一,在流量陡增的互联网面前,接口限流也是很有必要的,尤其是针对高并发的场景。Nginx的限流主要是两种方式:限制访问频率和限制并发连接数。 1. 速率限流 1.1 语法 Nginx...
热文如何通过Gateway网关进行限流操作?在高并发的系统中,往往需要在系统中做限流,一方面是为了防止大量的请求使服务器过载,导致服务不可用,另一方面是为了防止网络攻击。 1. 常见限流方案 常见的限流方式,比如Hystrix适用线程池隔离,超过线程池的负载,...
trx闪租-2TRX=1次转账次数直接节省80%!无视对方有没有U或者是否交易所,低于2TRX的都是钓鱼