置顶联合漏洞预警服务(2022-07-19 暂停开放)关于在线社工库关闭的问题 TOOBUG博客自2016年开始与之前守夜人平台进行合作,充分利用守夜人平台的预警中心,为双方会员提供信息安全预警、账号行为分析、个人信息检索、人际关系分析、用户网络指纹记录、精准IP定位等...
热文授人以渔式源码分析RocketMQ Broker如何感知Consumer的异常宕机、正常下线?一、前言 在研究RocketMQ Consumer消费超时,进而导致重复消费时,突然想到了一个事情:Broker如何感知Consumer/Producer的异常宕机、下线?以及剩余的Consumer如何快速重新做负载...
热文《JUC》CyclicBarrier原理/源码解析一、概述 1、作用? 允许一组线程互相等待,直到到达某个公共屏障(barrier)点。 因为该barrier在释放等待线程后可以重用,所以称它为循环的barrier。 2、使用场景? 用于多线程计算数据,最后合并计算...
热文《JUC》Semaphore原理/源码解析一、概述 1、作用? 限制并发量,用来控制同时访问特定资源的线程数量。 2、使用场景? 适用于限制使用共享资源线程数量的场景。 3、常用类方法? availablePermits():返回此信号量中当前可用的许可证数...
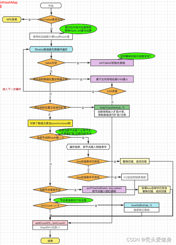
热文从源码和面试官聊了半小时Java8的ConCurrentHashMap(两万字图文总结)文章目录 前言 1. 面试官:多线程环境下如何安全的使用Map结构? 2. 面试官:JDK1.7 与 JDK1.8 中ConcurrentHashMap 的区别? 3. 面试官:ConcurrentHashMap中变...
热文Spring MVC <Form>表单中支持REST风格DELETE、PUT类型方法的方式和原理一、背景 博主一直都是在做前后端分离的项目,最近在系统的学习Spring系列,发现集成在后端应用的页面中的Form表单默认并不支持REST风格;因此有了今天的故事 二、不支持REST的写法 Controller: @...
热文Spring ApplicationContext的事件机制是什么?在Nacos中如何应用?一、概述 >1 ApplicationContext简述 官方如是描述: 1)ApplicationContext是Spring中的核心接口和容器,允许容器通过应用程序上下文环境创建、获取、管理bean。 2)在构建...
热文RocketMQ源码如何在本地运行一、背景 为什么要本地运行源码呢?前一段时间遇到一个问题,每次系统自动呼叫三方运力(美团、蜂鸟、达达之类)的时候,总是会重复呼叫两次;最后排查发现是RocketMQ Consumer消费超时,进而导致重复消费,昨天在...
热文怎样使用Spring的配置文件?带大家一起玩转Spring配置文件?作者简介:大家好,我是卷心菜~~,在校大二学生一枚,Java领域新星创作者。 ?个人主页:卷心菜的CSDN博客 ?系列专栏:本文写在Java设计模式专栏:Spring5知识记录 ?如果文章知识点有错误的地方,请指正...
热文几分钟带你掌握Spring的那些注解使用?作者简介:大家好,我是卷心菜~~,在校大二学生一枚,Java领域新星创作者。 ?个人主页:卷心菜的CSDN博客 ?系列专栏:本文写在Java设计模式专栏:Spring5知识记录 ?如果文章知识点有错误的地方,请指正...
波场便宜能量-2TRX=1次转账次数直接节省80%!无视对方有没有U或者是否交易所,低于2TRX的都是钓