加载中⋅⋅⋅

置顶联合漏洞预警服务(2022-07-19 暂停开放)
2016-08-283493031 人在看

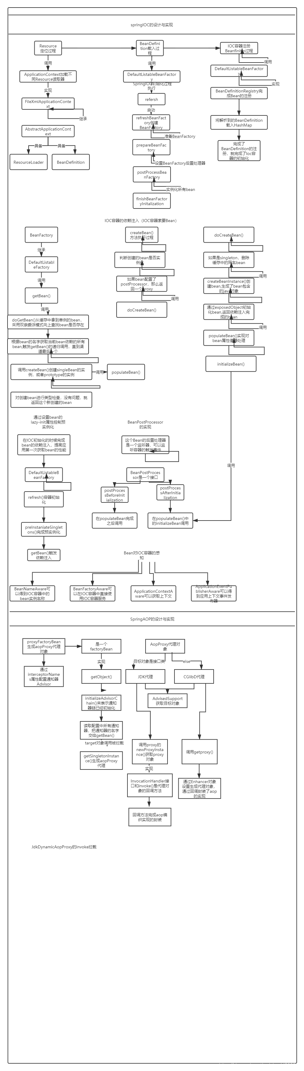
热文springIoc和aop实现原理
2022-03-2811108 人在看

热文ELK整合Kafka采集日志
2022-03-289357 人在看

热文高效程序员45个习惯:敏捷开发修炼之道
2022-03-287349 人在看

热文单例模式五种方式总结
2022-03-2811183 人在看

热文synchronized与lock的区别,volatile关键字总结
2022-03-2813828 人在看

热文GitHub高级用法-------------让你学习更简单
2022-03-289255 人在看

热文JVM常用配置参数,gc调优策略
2022-03-2811812 人在看

热文Linux下安装JDK
2022-03-288859 人在看

热文安装hive
2022-03-289190 人在看

热文java学习之路
2022-03-288269 人在看


trx手续费-2TRX=1次转账次数直接节省80%!无视对方有没有U或者是否交易所,低于2TRX的都是钓