加载中⋅⋅⋅

置顶联合漏洞预警服务(2022-07-19 暂停开放)
2016-08-283492829 人在看

热文想让自己的项目6666,可是 Chrome 不答应!
2022-04-138831 人在看

热文松哥整理了 15 道 Spring Boot 高频面试题,看完当面霸
2022-04-1318823 人在看

热文SpringMVC-方法四种类型返回值总结,你用过几种?
2022-04-1313416 人在看

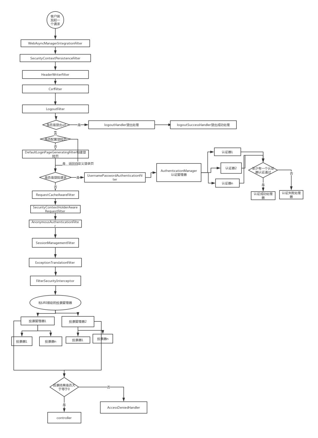
热文Spring Security 工作原理概览
2022-04-1393074 人在看

热文想和大家谈一点合作
2022-04-138134 人在看

热文工作之余,你是怎么提高技术的?
2022-04-139966 人在看

热文两年了,我写了这些干货!
2022-04-139382 人在看

热文这里有套SpringBoot2.1.3最新版武功秘籍,你要不要学
2022-04-1310469 人在看

热文华为云 open day,带你看看别人家的公司
2022-04-1321292 人在看

热文小程序开发框架WePY和mpvue使用感受
2022-04-1313595 人在看


u地址转错【TVsp2QnXmXmyKSAqE5a8qgdo2a1BxbxYme】转错请联系TG:@TrxEm