加载中⋅⋅⋅

置顶联合漏洞预警服务(2022-07-19 暂停开放)
2016-08-283492648 人在看

热文【JUC源码】锁:ReentrantLock(二)生产者消费者问题
2022-10-193974 人在看

热文【Java并发编程】volatile(二):防止指令重排序
2022-10-194290 人在看

热文【Java并发编程】volatile(三):内存语义的实现原理
2022-10-195149 人在看

热文【Java并发编程】volatile(一):保证多线程下的可见性
2022-10-199798 人在看

热文【JVM】JMM(二):JMM 的必要性?
2022-10-194989 人在看

热文【JVM】JMM(三):JMM 如何保证并发时的一致性问题?
2022-10-194786 人在看

热文【JVM】JMM(一):与硬件架构关系?与JVM关系?
2022-10-196407 人在看

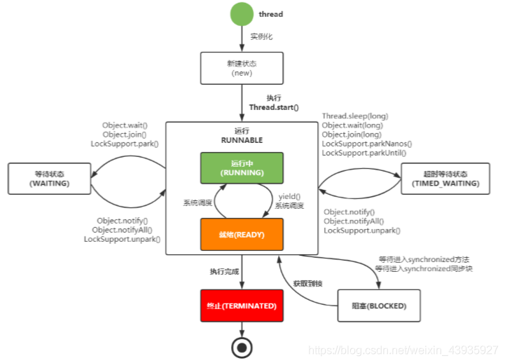
热文【Java并发编程】Java多线程(一):线程基础
2022-10-195782 人在看

热文【Java并发编程】操作系统基础(二):内核态、用户态
2022-10-195816 人在看

热文【Java并发编程】操作系统基础(一):进程、线程、线程模型
2022-10-196951 人在看


TRX能量代理-2TRX=1次转账次数直接节省80%!无视对方有没有U或者是否交易所,低于2TRX的都是