关于在线社工库关闭的问题 TOOBUG博客自2016年开始与之前守夜人平台进行合作,充分利用守夜人平台的预警中心,为双方会员提供信息安全预警、账号行为分析、个人信息检索、人际关系分析、用户网络指纹记录、精准IP定位等...
作者 toobug 发布的文章
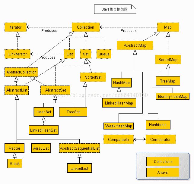
热文Java集合之ArrayList源码解析
ArrayListArrayList是List接口的 可变数组的实现。实现了所有可选列表操作,并允许包括 null 在内的所有元素。除了实现 List接口外,此类还提供一些方法来操作内部用来存储列表的数组的大小。Ar...
热文你们是不是对黑客群体有什么误解?
提及黑客,相信多数人映入脑海的第一印象是“黑客帝国”,确实得益于“黑客帝国”高科技的渲染,黑客这一群体成为了神秘、酷炫的代名词。如果能认识一两个黑客,那种骄傲...就像是和王菊是好朋友~~然而近几年大家对于黑客的认知...
热文Servlet:我还活着呢!
我是Servlet, 由于很多框架把我深深地隐藏了起来,我变得似乎无关紧要了,很多人也选择性的把我给遗忘了。 其实,我还活得好好的呢, 只不过是从前台明星慢慢退居幕后而已。好基友Servlet + JSP想当年我刚刚...
今天要谈的主题是关于求职.求职是在每个技术人员的生涯中都要经历多次,对于我们大部分人而言,在进入自己心仪的公司之前少不了准备工作,有一份全面细致面试题将帮助我们减少许多麻烦.在跳槽季来临之前,特地做这个系列的文章,一...
来自:阿里技术2018年5月17日,作为唯一中国代表,阿里巴巴获邀加入Java全球管理组织Java Community Process (JCP)的最高执行委员会。此次获得执行委员会席位,让中国企业首次加入到Java...
热文Electron < v1.8.2-beta.4 远程命令执行漏洞?【CVE-2018-1000006】
ElectronElectron是基于Chromium 和Node.js,并使用HTML、JS、CSS来构建应用的框架。项目地址:https://github.com/electron/electron 。在1月22...
热文Django框架在Web开发中的应用及可能产生的安全问题汇总(一)
0x00 前言最近在搞站的时候遇到过一些基于Django开发的Web项目,黑盒挖出来了一些漏洞。恰好之前在学校的时候也拿Django写过一些东西,but由于挺长时间没动过也忘得差不多了,于是整理一份笔记。一来是对Dj...
热文74cms v4.2.3前台任意文件读取
漏洞描述骑士人才系统是一项基于PHP+MYSQL为核心开发的一套免费 + 开源专业人才招聘系统。由太原迅易科技有限公司于2009年正式推出。74cms在v4.2.3版本中存在前台任意文件读取漏洞,攻击者可以利用此漏洞...
热文phpMyAdmin新姿势getshell
0x00 设想假设我们拥有MySQL的root权限,登录Web端的phpMyAdmin数据库管理控制台,你有多少种方法去getshell?本文旨在研究新的方法,如果在INTO OUTFILE禁用的情况下,或许会少很多...
热文超全的 Linux 机器的渗透测试命令备忘表
如下是一份 Linux 机器的渗透测试备忘录译文:https://www.oschina.net/translate/important-penetration-testing-cheat-sheet如下是一份 Li...












