关于在线社工库关闭的问题 TOOBUG博客自2016年开始与之前守夜人平台进行合作,充分利用守夜人平台的预警中心,为双方会员提供信息安全预警、账号行为分析、个人信息检索、人际关系分析、用户网络指纹记录、精准IP定位等...
作者 toobug 发布的文章
背景本次SQL优化是针对javaweb中的表格查询做的。部分网络架构图业务简单说明N个机台将业务数据发送至服务器,服务器程序将数据入库至MySQL数据库。服务器中的javaweb程序将数据展示到网页上供用户查看。原数...
热文ThreadLocal 源码解读
ThreadLocal源码解读,网上面早已经泛滥了,大多比较浅,甚至有的连基本原理都说的很有问题,包括百度搜索出来的第一篇高访问量博文,说ThreadLocal内部有个map,键为线程对象,太误导人了。ThreadL...
热文简述负载均衡&CDN技术
曾经见到知乎上有人问“为什么像facebook这类的网站需要上千个工程师维护?”,下面的回答多种多样,但总结起来就是:一个高性能的web系统需要从无数个角度去考虑他,大到服务器的布局,小到软件中某个文件的实现,甚至于...
热文5 分钟掌握 JavaScript 实用窍门
简评:一开始 JavaScript 只是为网页增添一些实时动画效果,现在 JS 已经能做到前后端通吃了,而且还是年度流行语言。本文分享几则 JS 小窍门,可以让你事半功倍 ~1. 删除数组尾部元素一个简单方法就是改变...
一、背景HTTP协议是无状态的协议,即每一次请求都是互相独立的。因此它的最初实现是,每一个http请求都会打开一个tcp socket连接,当交互完毕后会关闭这个连接。HTTP协议是全双工的协议,所以建立连接与断开连...
热文MySQL数据库常见面试题,不得不看!!!
1. 如何使用SELECT语句找到你正在运行的服务器的版本并打印出当前数据库的名称?答:下面的语句的结果会显示服务器的版本和当前的数据库名称mysql> SELECT VERSION(), DATABASE(); +...
热文Redis 的各项功能解决了哪些问题?
先看一下Redis是一个什么东西。官方简介解释到:Redis是一个基于BSD开源的项目,是一个把结构化的数据放在内存中的一个存储系统,你可以把它作为数据库,缓存和消息中间件来使用。同时支持strings,lists,...
热文Java 如何实现线程间通信?
正常情况下,每个子线程完成各自的任务就可以结束了。不过有的时候,我们希望多个线程协同工作来完成某个任务,这时就涉及到了线程间通信了。本文涉及到的知识点:thread.join(),object.wait(),obje...
热文排序算法总结(多图)
1. 概述算法名称复杂度实现关键冒泡排序O(n^2)(无序区,有序区)。从无序区通过交换找出最大元素放到有序区前端。选择排序O(n^2)(有序区,无序区)。在无序区里选择一个最小的元素跟在有序区的后面。插入排序O(n...
热文Mybatis解析动态sql原理分析
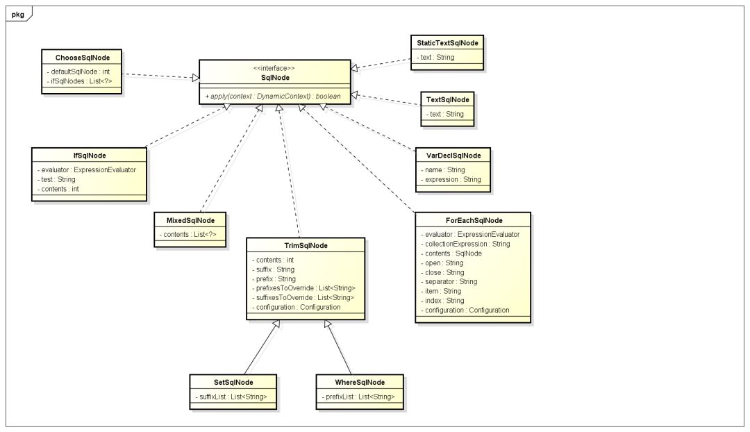
前言废话不多说,直接进入文章。我们在使用mybatis的时候,会在xml中编写sql语句。比如这段动态sql代码:"update" parameterType="org.format.dynamicproxy.myb...












